Abstract:Accurate classification of autonomous vehicle (AV) driving behaviors is critical for safety validation, performance diagnosis, and traffic integration analysis. However, existing approaches primarily rely on numerical time-series modeling and often lack semantic abstraction, limiting interpretability and robustness in complex traffic environments. This paper presents LLM-MLFFN, a novel large language model (LLM)-enhanced multi-level feature fusion network designed to address the complexities of multi-dimensional driving data. The proposed LLM-MLFFN framework integrates priors from largescale pre-trained models and employs a multi-level approach to enhance classification accuracy. LLM-MLFFN comprises three core components: (1) a multi-level feature extraction module that extracts statistical, behavioral, and dynamic features to capture the quantitative aspects of driving behaviors; (2) a semantic description module that leverages LLMs to transform raw data into high-level semantic features; and (3) a dual-channel multi-level feature fusion network that combines numerical and semantic features using weighted attention mechanisms to improve robustness and prediction accuracy. Evaluation on the Waymo open trajectory dataset demonstrates the superior performance of the proposed LLM-MLFFN, achieving a classification accuracy of over 94%, surpassing existing machine learning models. Ablation studies further validate the critical contributions of multi-level fusion, feature extraction strategies, and LLM-derived semantic reasoning. These results suggest that integrating structured feature modeling with language-driven semantic abstraction provides a principled and interpretable pathway for robust autonomous driving behavior classification.



Abstract:We present SheetMind, a modular multi-agent framework powered by large language models (LLMs) for spreadsheet automation via natural language instructions. The system comprises three specialized agents: a Manager Agent that decomposes complex user instructions into subtasks; an Action Agent that translates these into structured commands using a Backus Naur Form (BNF) grammar; and a Reflection Agent that validates alignment between generated actions and the user's original intent. Integrated into Google Sheets via a Workspace extension, SheetMind supports real-time interaction without requiring scripting or formula knowledge. Experiments on benchmark datasets demonstrate an 80 percent success rate on single step tasks and approximately 70 percent on multi step instructions, outperforming ablated and baseline variants. Our results highlight the effectiveness of multi agent decomposition and grammar based execution for bridging natural language and spreadsheet functionalities.




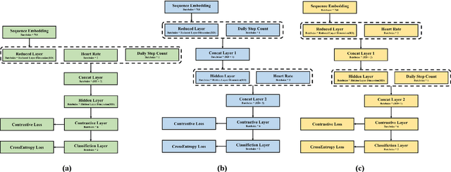
Abstract:Metabolic syndrome (MetS) is a medication condition characterized by abdominal obesity, insulin resistance, hypertension and hyperlipidemia. It increases the risk of majority of chronic diseases, including type 2 diabetes mellitus, and affects about one quarter of the global population. Therefore, early detection and timely intervention for MetS are crucial. Standard diagnosis for MetS components requires blood tests conducted within medical institutions. However, it is frequently underestimated, leading to unmet need for care for MetS population. This study aims to use the least physiological data and free texts about exercises related activities, which are obtained easily in daily life, to diagnosis MetS. We collected the data from 40 volunteers in a nursing home and used data augmentation to reduce the imbalance. We propose a deep learning framework for classifying MetS that integrates natural language processing (NLP) and exercise monitoring. The results showed that the best model reported a high positive result (AUROC=0.806 and REC=76.3%) through 3-fold cross-validation. Feature importance analysis revealed that text and minimum heart rate on a daily basis contribute the most in the classification of MetS. This study demonstrates the potential application of data that are easily measurable in daily life for the early diagnosis of MetS, which could contribute to reducing the cost of screening and management for MetS population.
Abstract:This study introduces Dance of Fireworks, an interactive system designed to combat sedentary health risks by enhancing engagement in radio calisthenics. Leveraging mobile device cameras and lightweight pose estimation (PoseNet/TensorFlow Lite), the system extracts body keypoints, computes joint angles, and compares them with standardized motions to deliver real-time corrective feedback. To incentivize participation, it dynamically maps users' movements (such as joint angles and velocity) to customizable fireworks animations, rewarding improved accuracy with richer visual effects. Experiments involving 136 participants demonstrated a significant reduction in average joint angle errors from 21.3 degrees to 9.8 degrees (p < 0.01) over four sessions, with 93.4 percent of users affirming its exercise-promoting efficacy and 85.4 percent praising its entertainment value. The system operates without predefined motion templates or specialised hardware, enabling seamless integration into office environments. Future enhancements will focus on improving pose recognition accuracy, reducing latency, and adding features such as multiplayer interaction and music synchronisation. This work presents a cost-effective, engaging solution to promote physical activity in sedentary populations.




Abstract:Parametric point clouds are sampled from CAD shapes, have become increasingly prevalent in industrial manufacturing. However, most existing point cloud learning methods focus on the geometric features, such as local and global features or developing efficient convolution operations, overlooking the important attribute of constraints inherent in CAD shapes, which limits these methods' ability to fully comprehend CAD shapes. To address this issue, we analyzed the effect of constraints, and proposed its deep learning-friendly representation, after that, the Constraint Feature Learning Network (CstNet) is developed to extract and leverage constraints. Our CstNet includes two stages. The Stage 1 extracts constraints from B-Rep data or point cloud. The Stage 2 leverages coordinates and constraints to enhance the comprehend of CAD shapes. Additionally, we built up the Parametric 20,000 Multi-modal Dataset for the scarcity of labeled B-Rep datasets. Experiments demonstrate that our CstNet achieved state-of-the-art performance on both public and proposed CAD shapes datasets. To the best of our knowledge, CstNet is the first constraint-based learning method tailored for CAD shapes analysis.




Abstract:Large language model (LLM)-based AI delegates are increasingly utilized to act on behalf of users, assisting them with a wide range of tasks through conversational interfaces. Despite their advantages, concerns arise regarding the potential risk of privacy leaks, particularly in scenarios involving social interactions. While existing research has focused on protecting privacy by limiting the access of AI delegates to sensitive user information, many social scenarios require disclosing private details to achieve desired outcomes, necessitating a balance between privacy protection and disclosure. To address this challenge, we conduct a pilot study to investigate user preferences for AI delegates across various social relations and task scenarios, and then propose a novel AI delegate system that enables privacy-conscious self-disclosure. Our user study demonstrates that the proposed AI delegate strategically protects privacy, pioneering its use in diverse and dynamic social interactions.




Abstract:The trend of employing training-free methods for point cloud recognition is becoming increasingly popular due to its significant reduction in computational resources and time costs. However, existing approaches are limited as they typically extract either geometric or semantic features. To address this limitation, we are the first to propose a novel training-free method that integrates both geometric and semantic features. For the geometric branch, we adopt a non-parametric strategy to extract geometric features. In the semantic branch, we leverage a model aligned with text features to obtain semantic features. Additionally, we introduce the GFE module to complement the geometric information of point clouds and the MFF module to improve performance in few-shot settings. Experimental results demonstrate that our method outperforms existing state-of-the-art training-free approaches on mainstream benchmark datasets, including ModelNet and ScanObiectNN.




Abstract:Advancements in autonomous driving have increasingly focused on end-to-end (E2E) systems that manage the full spectrum of driving tasks, from environmental perception to vehicle navigation and control. This paper introduces V2X-VLM, an innovative E2E vehicle-infrastructure cooperative autonomous driving (VICAD) framework with large vision-language models (VLMs). V2X-VLM is designed to enhance situational awareness, decision-making, and ultimate trajectory planning by integrating data from vehicle-mounted cameras, infrastructure sensors, and textual information. The strength of the comprehensive multimodel data fusion of the VLM enables precise and safe E2E trajectory planning in complex and dynamic driving scenarios. Validation on the DAIR-V2X dataset demonstrates that V2X-VLM outperforms existing state-of-the-art methods in cooperative autonomous driving.
Abstract:Since flight delay hurts passengers, airlines, and airports, its prediction becomes crucial for the decision-making of all stakeholders in the aviation industry and thus has been attempted by various previous research. However, previous delay predictions are often categorical and at a highly aggregated level. To improve that, this study proposes to apply the novel Temporal Fusion Transformer model and predict numerical airport arrival delays at quarter hour level for U.S. top 30 airports. Inputs to our model include airport demand and capacity forecasts, historic airport operation efficiency information, airport wind and visibility conditions, as well as enroute weather and traffic conditions. The results show that our model achieves satisfactory performance measured by small prediction errors on the test set. In addition, the interpretability analysis of the model outputs identifies the important input factors for delay prediction.




Abstract:Corporate credit rating (CCR) plays a very important role in the process of contemporary economic and social development. How to use credit rating methods for enterprises has always been a problem worthy of discussion. Through reading and studying the relevant literature at home and abroad, this paper makes a systematic survey of CCR. This paper combs the context of the development of CCR methods from the three levels: statistical models, machine learning models and neural network models, summarizes the common databases of CCR, and deeply compares the advantages and disadvantages of the models. Finally, this paper summarizes the problems existing in the current research and prospects the future of CCR. Compared with the existing review of CCR, this paper expounds and analyzes the progress of neural network model in this field in recent years.