Dima
Abstract:We introduce Gemma 3, a multimodal addition to the Gemma family of lightweight open models, ranging in scale from 1 to 27 billion parameters. This version introduces vision understanding abilities, a wider coverage of languages and longer context - at least 128K tokens. We also change the architecture of the model to reduce the KV-cache memory that tends to explode with long context. This is achieved by increasing the ratio of local to global attention layers, and keeping the span on local attention short. The Gemma 3 models are trained with distillation and achieve superior performance to Gemma 2 for both pre-trained and instruction finetuned versions. In particular, our novel post-training recipe significantly improves the math, chat, instruction-following and multilingual abilities, making Gemma3-4B-IT competitive with Gemma2-27B-IT and Gemma3-27B-IT comparable to Gemini-1.5-Pro across benchmarks. We release all our models to the community.




Abstract:Excellence in a wide variety of medical applications poses considerable challenges for AI, requiring advanced reasoning, access to up-to-date medical knowledge and understanding of complex multimodal data. Gemini models, with strong general capabilities in multimodal and long-context reasoning, offer exciting possibilities in medicine. Building on these core strengths of Gemini, we introduce Med-Gemini, a family of highly capable multimodal models that are specialized in medicine with the ability to seamlessly use web search, and that can be efficiently tailored to novel modalities using custom encoders. We evaluate Med-Gemini on 14 medical benchmarks, establishing new state-of-the-art (SoTA) performance on 10 of them, and surpass the GPT-4 model family on every benchmark where a direct comparison is viable, often by a wide margin. On the popular MedQA (USMLE) benchmark, our best-performing Med-Gemini model achieves SoTA performance of 91.1% accuracy, using a novel uncertainty-guided search strategy. On 7 multimodal benchmarks including NEJM Image Challenges and MMMU (health & medicine), Med-Gemini improves over GPT-4V by an average relative margin of 44.5%. We demonstrate the effectiveness of Med-Gemini's long-context capabilities through SoTA performance on a needle-in-a-haystack retrieval task from long de-identified health records and medical video question answering, surpassing prior bespoke methods using only in-context learning. Finally, Med-Gemini's performance suggests real-world utility by surpassing human experts on tasks such as medical text summarization, alongside demonstrations of promising potential for multimodal medical dialogue, medical research and education. Taken together, our results offer compelling evidence for Med-Gemini's potential, although further rigorous evaluation will be crucial before real-world deployment in this safety-critical domain.
Abstract:In this report, we present the latest model of the Gemini family, Gemini 1.5 Pro, a highly compute-efficient multimodal mixture-of-experts model capable of recalling and reasoning over fine-grained information from millions of tokens of context, including multiple long documents and hours of video and audio. Gemini 1.5 Pro achieves near-perfect recall on long-context retrieval tasks across modalities, improves the state-of-the-art in long-document QA, long-video QA and long-context ASR, and matches or surpasses Gemini 1.0 Ultra's state-of-the-art performance across a broad set of benchmarks. Studying the limits of Gemini 1.5 Pro's long-context ability, we find continued improvement in next-token prediction and near-perfect retrieval (>99%) up to at least 10M tokens, a generational leap over existing models such as Claude 2.1 (200k) and GPT-4 Turbo (128k). Finally, we highlight surprising new capabilities of large language models at the frontier; when given a grammar manual for Kalamang, a language with fewer than 200 speakers worldwide, the model learns to translate English to Kalamang at a similar level to a person who learned from the same content.




Abstract:Recent studies in Vision-and-Language Navigation (VLN) train RL agents to execute natural-language navigation instructions in photorealistic environments, as a step towards intelligent agents or robots that can follow human instructions. However, given the scarcity of human instruction data and limited diversity in the training environments, these agents still struggle with complex language grounding and spatial language understanding. Pre-training on large text and image-text datasets from the web has been extensively explored but the improvements are limited. To address the scarcity of in-domain instruction data, we investigate large-scale augmentation with synthetic instructions. We take 500+ indoor environments captured in densely-sampled 360 deg panoramas, construct navigation trajectories through these panoramas, and generate a visually-grounded instruction for each trajectory using Marky (Wang et al., 2022), a high-quality multilingual navigation instruction generator. To further increase the variability of the trajectories, we also synthesize image observations from novel viewpoints using an image-to-image GAN. The resulting dataset of 4.2M instruction-trajectory pairs is two orders of magnitude larger than existing human-annotated datasets, and contains a wider variety of environments and viewpoints. To efficiently leverage data at this scale, we train a transformer agent with imitation learning for over 700M steps of experience. On the challenging Room-across-Room dataset, our approach outperforms all existing RL agents, improving the state-of-the-art NDTW from 71.1 to 79.1 in seen environments, and from 64.6 to 66.8 in unseen test environments. Our work points to a new path to improving instruction-following agents, emphasizing large-scale imitation learning and the development of synthetic instruction generation capabilities.




Abstract:Vision-language (VL) pre-training has recently received considerable attention. However, most existing end-to-end pre-training approaches either only aim to tackle VL tasks such as image-text retrieval, visual question answering (VQA) and image captioning that test high-level understanding of images, or only target region-level understanding for tasks such as phrase grounding and object detection. We present FIBER (Fusion-In-the-Backbone-based transformER), a new VL model architecture that can seamlessly handle both these types of tasks. Instead of having dedicated transformer layers for fusion after the uni-modal backbones, FIBER pushes multimodal fusion deep into the model by inserting cross-attention into the image and text backbones, bringing gains in terms of memory and performance. In addition, unlike previous work that is either only pre-trained on image-text data or on fine-grained data with box-level annotations, we present a two-stage pre-training strategy that uses both these kinds of data efficiently: (i) coarse-grained pre-training based on image-text data; followed by (ii) fine-grained pre-training based on image-text-box data. We conduct comprehensive experiments on a wide range of VL tasks, ranging from VQA, image captioning, and retrieval, to phrase grounding, referring expression comprehension, and object detection. Using deep multimodal fusion coupled with the two-stage pre-training, FIBER provides consistent performance improvements over strong baselines across all tasks, often outperforming methods using magnitudes more data. Code is available at https://github.com/microsoft/FIBER.




Abstract:Recent advances in multimodal vision and language modeling have predominantly focused on the English language, mostly due to the lack of multilingual multimodal datasets to steer modeling efforts. In this work, we address this gap and provide xGQA, a new multilingual evaluation benchmark for the visual question answering task. We extend the established English GQA dataset to 7 typologically diverse languages, enabling us to detect and explore crucial challenges in cross-lingual visual question answering. We further propose new adapter-based approaches to adapt multimodal transformer-based models to become multilingual, and -- vice versa -- multilingual models to become multimodal. Our proposed methods outperform current state-of-the-art multilingual multimodal models (e.g., M3P) in zero-shot cross-lingual settings, but the accuracy remains low across the board; a performance drop of around 38 accuracy points in target languages showcases the difficulty of zero-shot cross-lingual transfer for this task. Our results suggest that simple cross-lingual transfer of multimodal models yields latent multilingual multimodal misalignment, calling for more sophisticated methods for vision and multilingual language modeling. The xGQA dataset is available online at: https://github.com/Adapter-Hub/xGQA.




Abstract:Multi-modal reasoning systems rely on a pre-trained object detector to extract regions of interest from the image. However, this crucial module is typically used as a black box, trained independently of the downstream task and on a fixed vocabulary of objects and attributes. This makes it challenging for such systems to capture the long tail of visual concepts expressed in free form text. In this paper we propose MDETR, an end-to-end modulated detector that detects objects in an image conditioned on a raw text query, like a caption or a question. We use a transformer-based architecture to reason jointly over text and image by fusing the two modalities at an early stage of the model. We pre-train the network on 1.3M text-image pairs, mined from pre-existing multi-modal datasets having explicit alignment between phrases in text and objects in the image. We then fine-tune on several downstream tasks such as phrase grounding, referring expression comprehension and segmentation, achieving state-of-the-art results on popular benchmarks. We also investigate the utility of our model as an object detector on a given label set when fine-tuned in a few-shot setting. We show that our pre-training approach provides a way to handle the long tail of object categories which have very few labelled instances. Our approach can be easily extended for visual question answering, achieving competitive performance on GQA and CLEVR. The code and models are available at https://github.com/ashkamath/mdetr.




Abstract:The current modus operandi in NLP involves downloading and fine-tuning pre-trained models consisting of millions or billions of parameters. Storing and sharing such large trained models is expensive, slow, and time-consuming, which impedes progress towards more general and versatile NLP methods that learn from and for many tasks. Adapters -- small learnt bottleneck layers inserted within each layer of a pre-trained model -- ameliorate this issue by avoiding full fine-tuning of the entire model. However, sharing and integrating adapter layers is not straightforward. We propose AdapterHub, a framework that allows dynamic "stitching-in" of pre-trained adapters for different tasks and languages. The framework, built on top of the popular HuggingFace Transformers library, enables extremely easy and quick adaptations of state-of-the-art pre-trained models (e.g., BERT, RoBERTa, XLM-R) across tasks and languages. Downloading, sharing, and training adapters is as seamless as possible using minimal changes to the training scripts and a specialized infrastructure. Our framework enables scalable and easy access to sharing of task-specific models, particularly in low-resource scenarios. AdapterHub includes all recent adapter architectures and can be found at https://AdapterHub.ml.




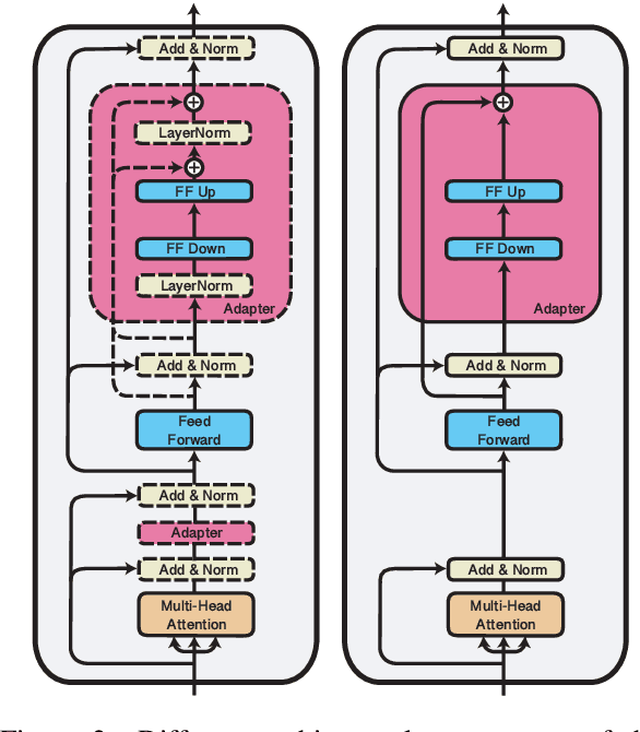
Abstract:Current approaches to solving classification tasks in NLP involve fine-tuning a pre-trained language model on a single target task. This paper focuses on sharing knowledge extracted not only from a pre-trained language model, but also from several source tasks in order to achieve better performance on the target task. Sequential fine-tuning and multi-task learning are two methods for sharing information, but suffer from problems such as catastrophic forgetting and difficulties in balancing multiple tasks. Additionally, multi-task learning requires simultaneous access to data used for each of the tasks, which does not allow for easy extensions to new tasks on the fly. We propose a new architecture as well as a two-stage learning algorithm that allows us to effectively share knowledge from multiple tasks while avoiding these crucial problems. In the first stage, we learn task specific parameters that encapsulate the knowledge from each task. We then combine these learned representations in a separate combination step, termed AdapterFusion. We show that by separating the two stages, i.e., knowledge extraction and knowledge combination, the classifier can effectively exploit the representations learned from multiple tasks in a non destructive manner. We empirically evaluate our transfer learning approach on 16 diverse NLP tasks, and show that it outperforms traditional strategies such as full fine-tuning of the model as well as multi-task learning.




Abstract:Recent research towards understanding neural networks probes models in a top-down manner, but is only able to identify model tendencies that are known a priori. We propose Susceptibility Identification through Fine-Tuning (SIFT), a novel abstractive method that uncovers a model's preferences without imposing any prior. By fine-tuning an autoencoder with the gradients from a fixed classifier, we are able to extract propensities that characterize different kinds of classifiers in a bottom-up manner. We further leverage the SIFT architecture to rephrase sentences in order to predict the opposing class of the ground truth label, uncovering potential artifacts encoded in the fixed classification model. We evaluate our method on three diverse tasks with four different models. We contrast the propensities of the models as well as reproduce artifacts reported in the literature.