School of Engineering, RMIT University, Melbourne, Australia
Abstract:This paper investigates mutual coupling between phase-dependent amplitudes (PDAs) and designed phase shifts within pixels of near-field (NF) reconfigurable intelligent surfaces (RISs) in the presence of phase errors (PEs). In contrast to existing research that treats phase shifts with errors (PSEs) and the PDAs separately, we introduce a remaining power (RP) metric to quantify the proportion of power preserved in the signals reflected by the RIS, and we prove its asymptotic convergence to theoretical values by leveraging extended Glivenko-Cantelli theorem. Then, the RP of signals passing through RIS pixels is jointly examined under combined phase and amplitude uncertainties. In addition, we propose four pixel reflection models to capture practical conditions, and we derive approximate polynomial upper bounds for the RP with error terms by applying Taylor expansion. Furthermore, based on Friis transmission formula and projected aperture, we propose a general NF channel model that incorporates the coupling between the PSEs and the PDAs. By using Cauchy-Bunyakovsky-Schwarz inequality and Riemann sums, we derive a closed-form upper bound on spectral efficiency, and the bound becomes tighter as the pixel area decreases. We reveal that as the RIS phase shifts approach the ends of their range, the RP under independent and identically distributed PEs is smaller than that under fully correlated PEs, whereas this relationship reverses when the phase shifts are near the middle of their range. Neglecting the PEs in the PDAs leads to an overestimation of the RIS performance gain, explaining the discrepancies between theoretical and measured results.
Abstract:Recent strides in video generation have paved the way for unified audio-visual generation. In this work, we present Seedance 1.5 pro, a foundational model engineered specifically for native, joint audio-video generation. Leveraging a dual-branch Diffusion Transformer architecture, the model integrates a cross-modal joint module with a specialized multi-stage data pipeline, achieving exceptional audio-visual synchronization and superior generation quality. To ensure practical utility, we implement meticulous post-training optimizations, including Supervised Fine-Tuning (SFT) on high-quality datasets and Reinforcement Learning from Human Feedback (RLHF) with multi-dimensional reward models. Furthermore, we introduce an acceleration framework that boosts inference speed by over 10X. Seedance 1.5 pro distinguishes itself through precise multilingual and dialect lip-syncing, dynamic cinematic camera control, and enhanced narrative coherence, positioning it as a robust engine for professional-grade content creation. Seedance 1.5 pro is now accessible on Volcano Engine at https://console.volcengine.com/ark/region:ark+cn-beijing/experience/vision?type=GenVideo.
Abstract:Automated essay scoring (AES) is a challenging task in cross-prompt settings due to the diversity of scoring criteria. While previous studies have focused on the output of large language models (LLMs) to improve scoring accuracy, we believe activations from intermediate layers may also provide valuable information. To explore this possibility, we evaluated the discriminative power of LLMs' activations in cross-prompt essay scoring task. Specifically, we used activations to fit probes and further analyzed the effects of different models and input content of LLMs on this discriminative power. By computing the directions of essays across various trait dimensions under different prompts, we analyzed the variation in evaluation perspectives of large language models concerning essay types and traits. Results show that the activations possess strong discriminative power in evaluating essay quality and that LLMs can adapt their evaluation perspectives to different traits and essay types, effectively handling the diversity of scoring criteria in cross-prompt settings.
Abstract:Role-playing agents (RPAs) must simultaneously master many conflicting skills -- following multi-turn instructions, exhibiting domain knowledge, and adopting a consistent linguistic style. Existing work either relies on supervised fine-tuning (SFT) that over-fits surface cues and yields low diversity, or applies reinforcement learning (RL) that fails to learn multiple dimensions for comprehensive RPA optimization. We present MOA (Multi-Objective Alignment), a reinforcement-learning framework that enables multi-dimensional, fine-grained rubric optimization for general RPAs. MOA introduces a novel multi-objective optimization strategy that trains simultaneously on multiple fine-grained rubrics to boost optimization performance. Besides, to address the issues of model output diversity and quality, we have also employed thought-augmented rollout with off-policy guidance. Extensive experiments on challenging benchmarks such as PersonaGym and RoleMRC show that MOA enables an 8B model to match or even outperform strong baselines such as GPT-4o and Claude across numerous dimensions. This demonstrates the great potential of MOA in building RPAs that can simultaneously meet the demands of role knowledge, persona style, diverse scenarios, and complex multi-turn conversations.
Abstract:Online, real-time, and fine-grained 3D segmentation constitutes a fundamental capability for embodied intelligent agents to perceive and comprehend their operational environments. Recent advancements employ predefined object queries to aggregate semantic information from Vision Foundation Models (VFMs) outputs that are lifted into 3D point clouds, facilitating spatial information propagation through inter-query interactions. Nevertheless, perception is an inherently dynamic process, rendering temporal understanding a critical yet overlooked dimension within these prevailing query-based pipelines. Therefore, to further unlock the temporal environmental perception capabilities of embodied agents, our work reconceptualizes online 3D segmentation as an instance tracking problem (AutoSeg3D). Our core strategy involves utilizing object queries for temporal information propagation, where long-term instance association promotes the coherence of features and object identities, while short-term instance update enriches instant observations. Given that viewpoint variations in embodied robotics often lead to partial object visibility across frames, this mechanism aids the model in developing a holistic object understanding beyond incomplete instantaneous views. Furthermore, we introduce spatial consistency learning to mitigate the fragmentation problem inherent in VFMs, yielding more comprehensive instance information for enhancing the efficacy of both long-term and short-term temporal learning. The temporal information exchange and consistency learning facilitated by these sparse object queries not only enhance spatial comprehension but also circumvent the computational burden associated with dense temporal point cloud interactions. Our method establishes a new state-of-the-art, surpassing ESAM by 2.8 AP on ScanNet200 and delivering consistent gains on ScanNet, SceneNN, and 3RScan datasets.




Abstract:Multimedia documents such as slide presentations and posters are designed to be interactive and easy to modify. Yet, they are often distributed in a static raster format, which limits editing and customization. Restoring their editability requires converting these raster images back into structured vector formats. However, existing geometric raster-vectorization methods, which rely on low-level primitives like curves and polygons, fall short at this task. Specifically, when applied to complex documents like slides, they fail to preserve the high-level structure, resulting in a flat collection of shapes where the semantic distinction between image and text elements is lost. To overcome this limitation, we address the problem of semantic document derendering by introducing SliDer, a novel framework that uses Vision-Language Models (VLMs) to derender slide images as compact and editable Scalable Vector Graphic (SVG) representations. SliDer detects and extracts attributes from individual image and text elements in a raster input and organizes them into a coherent SVG format. Crucially, the model iteratively refines its predictions during inference in a process analogous to human design, generating SVG code that more faithfully reconstructs the original raster upon rendering. Furthermore, we introduce Slide2SVG, a novel dataset comprising raster-SVG pairs of slide documents curated from real-world scientific presentations, to facilitate future research in this domain. Our results demonstrate that SliDer achieves a reconstruction LPIPS of 0.069 and is favored by human evaluators in 82.9% of cases compared to the strongest zero-shot VLM baseline.




Abstract:Text-only training provides an attractive approach to address data scarcity challenges in zero-shot image captioning (ZIC), avoiding the expense of collecting paired image-text annotations. However, although these approaches perform well within training domains, they suffer from poor cross-domain generalization, often producing hallucinated content when encountering novel visual environments. Retrieval-based methods attempt to mitigate this limitation by leveraging external knowledge, but they can paradoxically exacerbate hallucination when retrieved captions contain entities irrelevant to the inputs. We introduce the concept of negative entities--objects that appear in generated caption but are absent from the input--and propose Negative Entity Suppression (NES) to tackle this challenge. NES seamlessly integrates three stages: (1) it employs synthetic images to ensure consistent image-to-text retrieval across both training and inference; (2) it filters negative entities from retrieved content to enhance accuracy; and (3) it applies attention-level suppression using identified negative entities to further minimize the impact of hallucination-prone features. Evaluation across multiple benchmarks demonstrates that NES maintains competitive in-domain performance while improving cross-domain transfer and reducing hallucination rates, achieving new state-of-the-art results in ZIC. Our code is available at https://github.com/nidongpinyinme/NESCap.




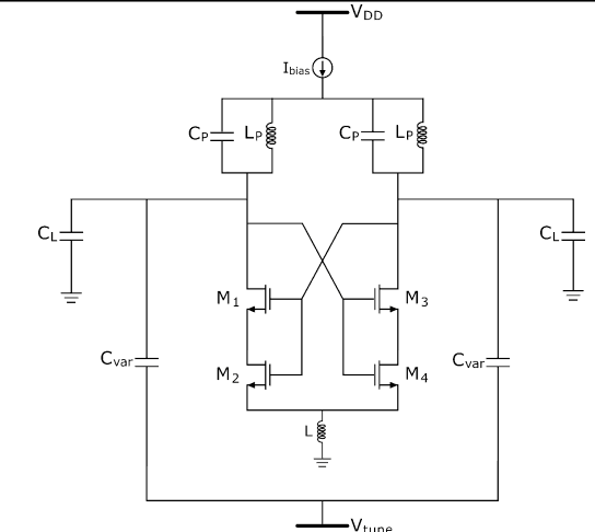
Abstract:This paper presents the analytical design of a new wide tuning range and low-noise millimeter-wave voltage control oscillators (VCO) for 5G technology. The small signal model analysis and phase noise of the VCOs will be presented to evaluate the start-up oscillation condition, oscillation frequency, and phase noise affecting factors. Theoretical analysis and simulation results show the outperformance of the proposed cascode cross-couple LC VCO topology compared to the conventional cross-coupled LC VCO in terms of frequency tuning range, VCO gain and phase noise level.


Abstract:Tabular Prior-Data Fitted Network (TabPFN) is a foundation model designed for small to medium-sized tabular data, which has attracted much attention recently. This paper investigates the application of TabPFN in Combinatorial Optimization (CO) problems. The aim is to lessen challenges in time and data-intensive training requirements often observed in using traditional methods including exact and heuristic algorithms, Machine Learning (ML)-based models, to solve CO problems. Proposing possibly the first ever application of TabPFN for such a purpose, we adapt and fine-tune the TabPFN model to solve the Travelling Salesman Problem (TSP), one of the most well-known CO problems. Specifically, we adopt the node-based approach and the node-predicting adaptation strategy to construct the entire TSP route. Our evaluation with varying instance sizes confirms that TabPFN requires minimal training, adapts to TSP using a single sample, performs better generalization across varying TSP instance sizes, and reduces performance degradation. Furthermore, the training process with adaptation and fine-tuning is completed within minutes. The methodology leads to strong solution quality even without post-processing and achieves performance comparable to other models with post-processing refinement. Our findings suggest that the TabPFN model is a promising approach to solve structured and CO problems efficiently under training resource constraints and rapid deployment requirements.
Abstract:While Large Language Models (LLMs) have excelled in textual reasoning, they struggle with mathematical domains like geometry that intrinsically rely on visual aids. Existing approaches to Visual Chain-of-Thought (VCoT) are often limited by rigid external tools or fail to generate the high-fidelity, strategically-timed diagrams necessary for complex problem-solving. To bridge this gap, we introduce MathCanvas, a comprehensive framework designed to endow unified Large Multimodal Models (LMMs) with intrinsic VCoT capabilities for mathematics. Our approach consists of two phases. First, a Visual Manipulation stage pre-trains the model on a novel 15.2M-pair corpus, comprising 10M caption-to-diagram pairs (MathCanvas-Imagen) and 5.2M step-by-step editing trajectories (MathCanvas-Edit), to master diagram generation and editing. Second, a Strategic Visual-Aided Reasoning stage fine-tunes the model on MathCanvas-Instruct, a new 219K-example dataset of interleaved visual-textual reasoning paths, teaching it when and how to leverage visual aids. To facilitate rigorous evaluation, we introduce MathCanvas-Bench, a challenging benchmark with 3K problems that require models to produce interleaved visual-textual solutions. Our model, BAGEL-Canvas, trained under this framework, achieves an 86% relative improvement over strong LMM baselines on MathCanvas-Bench, demonstrating excellent generalization to other public math benchmarks. Our work provides a complete toolkit-framework, datasets, and benchmark-to unlock complex, human-like visual-aided reasoning in LMMs. Project Page: https://mathcanvas.github.io/