Fine-grained spatio-temporal understanding is essential for video reasoning and embodied AI. Yet, while Multimodal Large Language Models (MLLMs) master static semantics, their grasp of temporal dynamics remains brittle. We present TimeBlind, a diagnostic benchmark for compositional spatio-temporal understanding. Inspired by cognitive science, TimeBlind categorizes fine-grained temporal understanding into three levels: recognizing atomic events, characterizing event properties, and reasoning about event interdependencies. Unlike benchmarks that conflate recognition with temporal reasoning, TimeBlind leverages a minimal-pairs paradigm: video pairs share identical static visual content but differ solely in temporal structure, utilizing complementary questions to neutralize language priors. Evaluating over 20 state-of-the-art MLLMs (e.g., GPT-5, Gemini 3 Pro) on 600 curated instances (2400 video-question pairs), reveals that the Instance Accuracy (correctly distinguishing both videos in a pair) of the best performing MLLM is only 48.2%, far below the human performance (98.2%). These results demonstrate that even frontier models rely heavily on static visual shortcuts rather than genuine temporal logic, positioning TimeBlind as a vital diagnostic tool for next-generation video understanding. Dataset and code are available at https://baiqi-li.github.io/timeblind_project/ .
Despite the remarkable progress of Vision-Language Models (VLMs) in adopting "Thinking-with-Images" capabilities, accurately evaluating the authenticity of their reasoning process remains a critical challenge. Existing benchmarks mainly rely on outcome-oriented accuracy, lacking the capability to assess whether models can accurately leverage fine-grained visual cues for multi-step reasoning. To address these limitations, we propose ViEBench, a process-verifiable benchmark designed to evaluate faithful visual reasoning. Comprising 200 multi-scenario high-resolution images with expert-annotated visual evidence, ViEBench uniquely categorizes tasks by difficulty into perception and reasoning dimensions, where reasoning tasks require utilizing localized visual details with prior knowledge. To establish comprehensive evaluation criteria, we introduce a dual-axis matrix that provides fine-grained metrics through four diagnostic quadrants, enabling transparent diagnosis of model behavior across varying task complexities. Our experiments yield several interesting observations: (1) VLMs can sometimes produce correct final answers despite grounding on irrelevant regions, and (2) they may successfully locate the correct evidence but still fail to utilize it to reach accurate conclusions. Our findings demonstrate that ViEBench can serve as a more explainable and practical benchmark for comprehensively evaluating the effectiveness agentic VLMs. The codes will be released at: https://github.com/Xuchen-Li/ViEBench.
Few-shot fine-grained visual categorization (FS-FGVC) focuses on identifying various subcategories within a common superclass given just one or few support examples. Most existing methods aim to boost classification accuracy by enriching the extracted features with discriminative part-level details. However, they often overlook the fact that the set of support samples acts as a confounding variable, which hampers the FS-FGVC performance by introducing biased data distribution and misguiding the extraction of discriminative features. To address this issue, we propose a new causal FS-FGVC (CausalFSFG) approach inspired by causal inference for addressing biased data distributions through causal intervention. Specifically, based on the structural causal model (SCM), we argue that FS-FGVC infers the subcategories (i.e., effect) from the inputs (i.e., cause), whereas both the few-shot condition disturbance and the inherent fine-grained nature (i.e., large intra-class variance and small inter-class variance) lead to unobservable variables that bring spurious correlations, compromising the final classification performance. To further eliminate the spurious correlations, our CausalFSFG approach incorporates two key components: (1) Interventional multi-scale encoder (IMSE) conducts sample-level interventions, (2) Interventional masked feature reconstruction (IMFR) conducts feature-level interventions, which together reveal real causalities from inputs to subcategories. Extensive experiments and thorough analyses on the widely-used public datasets, including CUB-200-2011, Stanford Dogs, and Stanford Cars, demonstrate that our CausalFSFG achieves new state-of-the-art performance. The code is available at https://github.com/PKU-ICST-MIPL/CausalFSFG_TMM.
Designing academic posters is a labor-intensive process requiring the precise balance of high-density content and sophisticated layout. While existing paper-to-poster generation methods automate initial drafting, they are typically single-pass and non-interactive, often fail to align with complex, subjective user intent. To bridge this gap, we propose APEX (Academic Poster Editing agentic eXpert), the first agentic framework for interactive academic poster editing, supporting fine-grained control with robust multi-level API-based editing and a review-and-adjustment Mechanism. In addition, we introduce APEX-Bench, the first systematic benchmark comprising 514 academic poster editing instructions, categorized by a multi-dimensional taxonomy including operation type, difficulty, and abstraction level, constructed via reference-guided and reference-free strategies to ensure realism and diversity. We further establish a multi-dimensional VLM-as-a-judge evaluation protocol to assess instruction fulfillment, modification scope, and visual consistency & harmony. Experimental results demonstrate that APEX significantly outperforms baseline methods. Our implementation is available at https://github.com/Breesiu/APEX.
Understanding real-world videos such as movies requires integrating visual and dialogue cues to answer complex questions. Yet existing VideoQA benchmarks struggle to capture this multimodal reasoning and are largely not open-ended, given the difficulty of evaluating free-form answers. In this paper, we introduce a novel open-ended multi-modal VideoQA benchmark, MovieRecapsQA created using movie recap videos--a distinctive type of YouTube content that summarizes a film by presenting its key events through synchronized visual (recap video) and textual (recap summary) modalities. Using the recap summary, we generate $\approx 8.2$ K question-answer (QA) pairs (aligned with movie-subtitles) and provide the necessary "facts" needed to verify an answer in a reference-free manner. To our knowledge, this is the first open-ended VideoQA benchmark that supplies explicit textual context of the input (video and/or text); which we use for evaluation. Our benchmark provides videos of multiple lengths (i.e., recap-segments, movie-segments) and categorizations of questions (by modality and type) to enable fine-grained analysis. We evaluate the performance of seven state-of-the-art MLLMs using our benchmark and observe that: 1) visual-only questions remain the most challenging; 2) models default to textual inputs whenever available; 3) extracting factually accurate information from video content is still difficult for all models; and 4) proprietary and open-source models perform comparably on video-dependent questions.




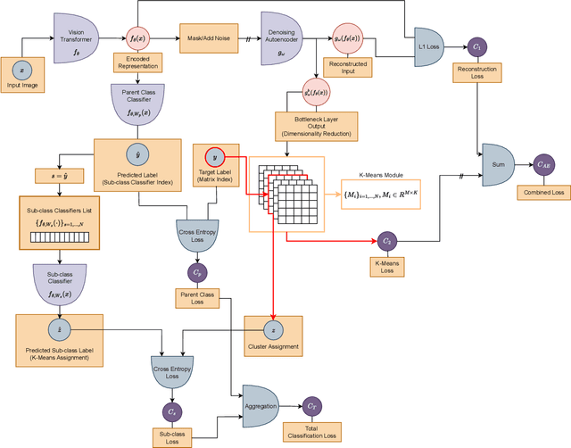
Intra-class variability is given according to the significance in the degree of dissimilarity between images within a class. In that sense, depending on its intensity, intra-class variability can hinder the learning process for DL models, specially when such classes are also underrepresented, which is a very common scenario in Fine-Grained Visual Categorization (FGVC) tasks. This paper proposes a novel method that aims at leveraging classification performance in FGVC tasks by learning fine-grained features via classification of class-wise cluster assignments. Our goal is to apply clustering over each class individually, which can allow to discover pseudo-labels that encodes a latent degree of similarity between images. In turn, those labels can be employed in a hierarchical classification process that allows to learn more fine-grained visual features and thereby mitigating intra-class variability issues. Initial experiments over the PlantNet300k enabled to shed light upon several key points in which future work will have to be developed in order to find more conclusive evidence regarding the effectiveness of our method. Our method still achieves state-of-the-art performance on the PlantNet300k dataset even though some of its components haven't been shown to be fully optimized. Our code is available at \href{https://github.com/ADAM-UEFS/FGDCC}{https://github.com/ADAM-UEFS/FGDCC}.
Sound effects build an essential layer of multimodal storytelling, shaping the emotional atmosphere and the narrative semantics of videos. Despite recent advancement in video-text-to-audio (VT2A), the current formulation faces three key limitations: First, an imbalance between visual and textual conditioning that leads to visual dominance; Second, the absence of a concrete definition for fine-grained controllable generation; Third, weak instruction understanding and following, as existing datasets rely on brief categorical tags. To address these limitations, we introduce EchoFoley, a new task designed for video-grounded sound generation with both event level local control and hierarchical semantic control. Our symbolic representation for sounding events specifies when, what, and how each sound is produced within a video or instruction, enabling fine-grained controls like sound generation, insertion, and editing. To support this task, we construct EchoFoley-6k, a large-scale, expert-curated benchmark containing over 6,000 video-instruction-annotation triplets. Building upon this foundation, we propose EchoVidia a sounding-event-centric agentic generation framework with slow-fast thinking strategy. Experiments show that EchoVidia surpasses recent VT2A models by 40.7% in controllability and 12.5% in perceptual quality.
Humans can naturally identify, reason about, and explain anomalies in their environment. In computer vision, this long-standing challenge remains limited to industrial defects or unrealistic, synthetically generated anomalies, failing to capture the richness and unpredictability of real-world anomalies. In this work, we introduce CAVE, the first benchmark of real-world visual anomalies. CAVE supports three open-ended tasks: anomaly description, explanation, and justification; with fine-grained annotations for visual grounding and categorizing anomalies based on their visual manifestations, their complexity, severity, and commonness. These annotations draw inspiration from cognitive science research on how humans identify and resolve anomalies, providing a comprehensive framework for evaluating Vision-Language Models (VLMs) in detecting and understanding anomalies. We show that state-of-the-art VLMs struggle with visual anomaly perception and commonsense reasoning, even with advanced prompting strategies. By offering a realistic and cognitively grounded benchmark, CAVE serves as a valuable resource for advancing research in anomaly detection and commonsense reasoning in VLMs.
Dataset bias, where data points are skewed to certain concepts, is ubiquitous in machine learning datasets. Yet, systematically identifying these biases is challenging without costly, fine-grained attribute annotations. We present ConceptScope, a scalable and automated framework for analyzing visual datasets by discovering and quantifying human-interpretable concepts using Sparse Autoencoders trained on representations from vision foundation models. ConceptScope categorizes concepts into target, context, and bias types based on their semantic relevance and statistical correlation to class labels, enabling class-level dataset characterization, bias identification, and robustness evaluation through concept-based subgrouping. We validate that ConceptScope captures a wide range of visual concepts, including objects, textures, backgrounds, facial attributes, emotions, and actions, through comparisons with annotated datasets. Furthermore, we show that concept activations produce spatial attributions that align with semantically meaningful image regions. ConceptScope reliably detects known biases (e.g., background bias in Waterbirds) and uncovers previously unannotated ones (e.g, co-occurring objects in ImageNet), offering a practical tool for dataset auditing and model diagnostics.
Existing benchmarks for visual document retrieval (VDR) largely overlook non-English languages and the structural complexity of official publications. To address this critical gap, we introduce SDS KoPub VDR, the first large-scale, publicly available benchmark for retrieving and understanding Korean public documents. The benchmark is built upon a corpus of 361 real-world documents (40,781 pages), including 256 files under the KOGL Type 1 license and 105 from official legal portals, capturing complex visual elements like tables, charts, and multi-column layouts. To establish a challenging and reliable evaluation set, we constructed 600 query-page-answer triples. These were initially generated using multimodal models (e.g., GPT-4o) and subsequently underwent a rigorous human verification and refinement process to ensure factual accuracy and contextual relevance. The queries span six major public domains and are systematically categorized by the reasoning modality required: text-based, visual-based (e.g., chart interpretation), and cross-modal. We evaluate SDS KoPub VDR on two complementary tasks that reflect distinct retrieval paradigms: (1) text-only retrieval, which measures a model's ability to locate relevant document pages based solely on textual signals, and (2) multimodal retrieval, which assesses retrieval performance when visual features (e.g., tables, charts, and layouts) are jointly leveraged alongside text. This dual-task evaluation reveals substantial performance gaps, particularly in multimodal scenarios requiring cross-modal reasoning, even for state-of-the-art models. As a foundational resource, SDS KoPub VDR not only enables rigorous and fine-grained evaluation across textual and multimodal retrieval tasks but also provides a clear roadmap for advancing multimodal AI in complex, real-world document intelligence.