



Abstract:Fuzzy reasoning is vital due to the frequent use of imprecise information in daily contexts. However, the ability of current large language models (LLMs) to handle such reasoning remains largely uncharted. In this paper, we introduce a new benchmark, FRoG, for fuzzy reasoning, featuring real-world mathematical word problems that incorporate generalized quantifiers. Our experimental findings reveal that fuzzy reasoning continues to pose significant challenges for LLMs. Moreover, we find that existing methods designed to enhance reasoning do not consistently improve performance in tasks involving fuzzy logic. Additionally, our results show an inverse scaling effect in the performance of LLMs on FRoG. Interestingly, we also demonstrate that strong mathematical reasoning skills are not necessarily indicative of success on our benchmark.




Abstract:The evolution of Artificial Intelligence (AI) has been significantly accelerated by advancements in Large Language Models (LLMs) and Large Multimodal Models (LMMs), gradually showcasing potential cognitive reasoning abilities in problem-solving and scientific discovery (i.e., AI4Science) once exclusive to human intellect. To comprehensively evaluate current models' performance in cognitive reasoning abilities, we introduce OlympicArena, which includes 11,163 bilingual problems across both text-only and interleaved text-image modalities. These challenges encompass a wide range of disciplines spanning seven fields and 62 international Olympic competitions, rigorously examined for data leakage. We argue that the challenges in Olympic competition problems are ideal for evaluating AI's cognitive reasoning due to their complexity and interdisciplinary nature, which are essential for tackling complex scientific challenges and facilitating discoveries. Beyond evaluating performance across various disciplines using answer-only criteria, we conduct detailed experiments and analyses from multiple perspectives. We delve into the models' cognitive reasoning abilities, their performance across different modalities, and their outcomes in process-level evaluations, which are vital for tasks requiring complex reasoning with lengthy solutions. Our extensive evaluations reveal that even advanced models like GPT-4o only achieve a 39.97% overall accuracy, illustrating current AI limitations in complex reasoning and multimodal integration. Through the OlympicArena, we aim to advance AI towards superintelligence, equipping it to address more complex challenges in science and beyond. We also provide a comprehensive set of resources to support AI research, including a benchmark dataset, an open-source annotation platform, a detailed evaluation tool, and a leaderboard with automatic submission features.




Abstract:Generalization remains a central challenge in machine learning. In this work, we propose Learning from Teaching (LoT), a novel regularization technique for deep neural networks to enhance generalization. Inspired by the human ability to capture concise and abstract patterns, we hypothesize that generalizable correlations are expected to be easier to teach. LoT operationalizes this concept to improve the generalization of the main model with auxiliary student learners. The student learners are trained by the main model and improve the main model to capture more generalizable and teachable correlations by providing feedback. Our experimental results across several domains, including Computer Vision, Natural Language Processing, and Reinforcement Learning, demonstrate that the introduction of LoT brings significant benefits compared to merely training models on the original training data. It suggests the effectiveness of LoT in identifying generalizable information without falling into the swamp of complex patterns in data, making LoT a valuable addition to the current machine learning frameworks.




Abstract:Generalized quantifiers (e.g., few, most) are used to indicate the proportions predicates are satisfied (for example, some apples are red). One way to interpret quantifier semantics is to explicitly bind these satisfactions with percentage scopes (e.g., 30%-40% of apples are red). This approach can be helpful for tasks like logic formalization and surface-form quantitative reasoning (Gordon and Schubert, 2010; Roy et al., 2015). However, it remains unclear if recent foundation models possess this ability, as they lack direct training signals. To explore this, we introduce QuRe, a crowd-sourced dataset of human-annotated generalized quantifiers in Wikipedia sentences featuring percentage-equipped predicates. We explore quantifier comprehension in language models using PRESQUE, a framework that combines natural language inference and the Rational Speech Acts framework. Experimental results on the HVD dataset and QuRe illustrate that PRESQUE, employing pragmatic reasoning, performs 20% better than a literal reasoning baseline when predicting quantifier percentage scopes, with no additional training required.




Abstract:Pretrained language models (PLMs) have been shown to accumulate factual knowledge during pretrainingng (Petroni et al., 2019). Recent works probe PLMs for the extent of this knowledge through prompts either in discrete or continuous forms. However, these methods do not consider symmetry of the task: object prediction and subject prediction. In this work, we propose Symmetrical Prompt Enhancement (SPE), a continuous prompt-based method for factual probing in PLMs that leverages the symmetry of the task by constructing symmetrical prompts for subject and object prediction. Our results on a popular factual probing dataset, LAMA, show significant improvement of SPE over previous probing methods.




Abstract:Contextual representations learned by language models can often encode undesirable attributes, like demographic associations of the users, while being trained for an unrelated target task. We aim to scrub such undesirable attributes and learn fair representations while maintaining performance on the target task. In this paper, we present an adversarial learning framework "Adversarial Scrubber" (ADS), to debias contextual representations. We perform theoretical analysis to show that our framework converges without leaking demographic information under certain conditions. We extend previous evaluation techniques by evaluating debiasing performance using Minimum Description Length (MDL) probing. Experimental evaluations on 8 datasets show that ADS generates representations with minimal information about demographic attributes while being maximally informative about the target task.




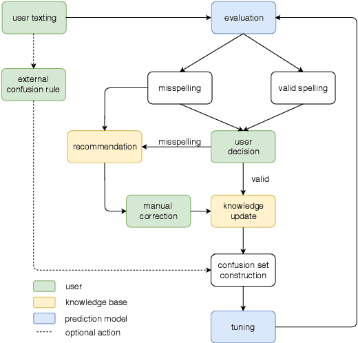
Abstract:Spelling normalization for low resource languages is a challenging task because the patterns are hard to predict and large corpora are usually required to collect enough examples. This work shows a comparison of a neural model and character language models with varying amounts on target language data. Our usage scenario is interactive correction with nearly zero amounts of training examples, improving models as more data is collected, for example within a chat app. Such models are designed to be incrementally improved as feedback is given from users. In this work, we design a knowledge-base and prediction model embedded system for spelling correction in low-resource languages. Experimental results on multiple languages show that the model could become effective with a small amount of data. We perform experiments on both natural and synthetic data, as well as on data from two endangered languages (Ainu and Griko). Last, we built a prototype system that was used for a small case study on Hinglish, which further demonstrated the suitability of our approach in real world scenarios.




Abstract:Despite recent advances in natural language processing and other language technology, the application of such technology to language documentation and conservation has been limited. In August 2019, a workshop was held at Carnegie Mellon University in Pittsburgh to attempt to bring together language community members, documentary linguists, and technologists to discuss how to bridge this gap and create prototypes of novel and practical language revitalization technologies. This paper reports the results of this workshop, including issues discussed, and various conceived and implemented technologies for nine languages: Arapaho, Cayuga, Inuktitut, Irish Gaelic, Kidaw'ida, Kwak'wala, Ojibwe, San Juan Quiahije Chatino, and Seneca.



Abstract:Current grammatical error correction (GEC) models typically consider the task as sequence generation, which requires large amounts of annotated data and limit the applications in data-limited settings. We try to incorporate contextual information from pre-trained language model to leverage annotation and benefit multilingual scenarios. Results show strong potential of Bidirectional Encoder Representations from Transformers (BERT) in grammatical error correction task.