Abstract:Diplomacy is a complex multiplayer game that requires both cooperation and competition, posing significant challenges for AI systems. Traditional methods rely on equilibrium search to generate extensive game data for training, which demands substantial computational resources. Large Language Models (LLMs) offer a promising alternative, leveraging pre-trained knowledge to achieve strong performance with relatively small-scale fine-tuning. However, applying LLMs to Diplomacy remains challenging due to the exponential growth of possible action combinations and the intricate strategic interactions among players. To address this challenge, we propose DipLLM, a fine-tuned LLM-based agent that learns equilibrium policies for Diplomacy. DipLLM employs an autoregressive factorization framework to simplify the complex task of multi-unit action assignment into a sequence of unit-level decisions. By defining an equilibrium policy within this framework as the learning objective, we fine-tune the model using only 1.5% of the data required by the state-of-the-art Cicero model, surpassing its performance. Our results demonstrate the potential of fine-tuned LLMs for tackling complex strategic decision-making in multiplayer games.
Abstract:Immersive video offers a 6-Dof-free viewing experience, potentially playing a key role in future video technology. Recently, 4D Gaussian Splatting has gained attention as an effective approach for immersive video due to its high rendering efficiency and quality, though maintaining quality with manageable storage remains challenging. To address this, we introduce GIFStream, a novel 4D Gaussian representation using a canonical space and a deformation field enhanced with time-dependent feature streams. These feature streams enable complex motion modeling and allow efficient compression by leveraging temporal correspondence and motion-aware pruning. Additionally, we incorporate both temporal and spatial compression networks for end-to-end compression. Experimental results show that GIFStream delivers high-quality immersive video at 30 Mbps, with real-time rendering and fast decoding on an RTX 4090. Project page: https://xdimlab.github.io/GIFStream
Abstract:With the continuous advancement of processors, modern micro-architecture designs have become increasingly complex. The vast design space presents significant challenges for human designers, making design space exploration (DSE) algorithms a significant tool for $\mu$-arch design. In recent years, efforts have been made in the development of DSE algorithms, and promising results have been achieved. However, the existing DSE algorithms, e.g., Bayesian Optimization and ensemble learning, suffer from poor interpretability, hindering designers' understanding of the decision-making process. To address this limitation, we propose utilizing Fuzzy Neural Networks to induce and summarize knowledge and insights from the DSE process, enhancing interpretability and controllability. Furthermore, to improve efficiency, we introduce a multi-fidelity reinforcement learning approach, which primarily conducts exploration using cheap but less precise data, thereby substantially diminishing the reliance on costly data. Experimental results show that our method achieves excellent results with a very limited sample budget and successfully surpasses the current state-of-the-art. Our DSE framework is open-sourced and available at https://github.com/fanhanwei/FNN\_MFRL\_ArchDSE/\ .
Abstract:The emergence of Neural Radiance Fields (NeRF) has greatly impacted 3D scene modeling and novel-view synthesis. As a kind of visual media for 3D scene representation, compression with high rate-distortion performance is an eternal target. Motivated by advances in neural compression and neural field representation, we propose NeRFCodec, an end-to-end NeRF compression framework that integrates non-linear transform, quantization, and entropy coding for memory-efficient scene representation. Since training a non-linear transform directly on a large scale of NeRF feature planes is impractical, we discover that pre-trained neural 2D image codec can be utilized for compressing the features when adding content-specific parameters. Specifically, we reuse neural 2D image codec but modify its encoder and decoder heads, while keeping the other parts of the pre-trained decoder frozen. This allows us to train the full pipeline via supervision of rendering loss and entropy loss, yielding the rate-distortion balance by updating the content-specific parameters. At test time, the bitstreams containing latent code, feature decoder head, and other side information are transmitted for communication. Experimental results demonstrate our method outperforms existing NeRF compression methods, enabling high-quality novel view synthesis with a memory budget of 0.5 MB.
Abstract:The conditional text-to-image diffusion models have garnered significant attention in recent years. However, the precision of these models is often compromised mainly for two reasons, ambiguous condition input and inadequate condition guidance over single denoising loss. To address the challenges, we introduce two innovative solutions. Firstly, we propose a Spatial Guidance Injector (SGI) which enhances conditional detail by encoding text inputs with precise annotation information. This method directly tackles the issue of ambiguous control inputs by providing clear, annotated guidance to the model. Secondly, to overcome the issue of limited conditional supervision, we introduce Diffusion Consistency Loss (DCL), which applies supervision on the denoised latent code at any given time step. This encourages consistency between the latent code at each time step and the input signal, thereby enhancing the robustness and accuracy of the output. The combination of SGI and DCL results in our Effective Controllable Network (ECNet), which offers a more accurate controllable end-to-end text-to-image generation framework with a more precise conditioning input and stronger controllable supervision. We validate our approach through extensive experiments on generation under various conditions, such as human body skeletons, facial landmarks, and sketches of general objects. The results consistently demonstrate that our method significantly enhances the controllability and robustness of the generated images, outperforming existing state-of-the-art controllable text-to-image models.
Abstract:Decomposing a target object from a complex background while reconstructing is challenging. Most approaches acquire the perception for object instances through the use of manual labels, but the annotation procedure is costly. The recent advancements in 2D self-supervised learning have brought new prospects to object-aware representation, yet it remains unclear how to leverage such noisy 2D features for clean decomposition. In this paper, we propose a Decomposed Object Reconstruction (DORec) network based on neural implicit representations. Our key idea is to transfer 2D self-supervised features into masks of two levels of granularity to supervise the decomposition, including a binary mask to indicate the foreground regions and a K-cluster mask to indicate the semantically similar regions. These two masks are complementary to each other and lead to robust decomposition. Experimental results show the superiority of DORec in segmenting and reconstructing the foreground object on various datasets.




Abstract:Neural Radiance Fields (NeRF) have demonstrated superior novel view synthesis performance but are slow at rendering. To speed up the volume rendering process, many acceleration methods have been proposed at the cost of large memory consumption. To push the frontier of the efficiency-memory trade-off, we explore a new perspective to accelerate NeRF rendering, leveraging a key fact that the viewpoint change is usually smooth and continuous in interactive viewpoint control. This allows us to leverage the information of preceding viewpoints to reduce the number of rendered pixels as well as the number of sampled points along the ray of the remaining pixels. In our pipeline, a low-resolution feature map is rendered first by volume rendering, then a lightweight 2D neural renderer is applied to generate the output image at target resolution leveraging the features of preceding and current frames. We show that the proposed method can achieve competitive rendering quality while reducing the rendering time with little memory overhead, enabling 30FPS at 1080P image resolution with a low memory footprint.




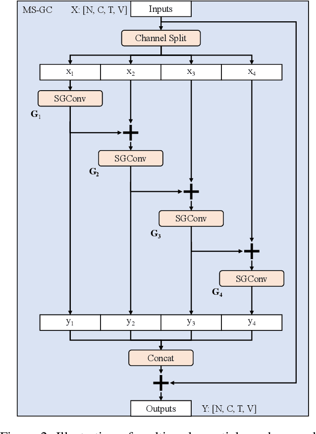
Abstract:Graph convolutional networks have been widely used for skeleton-based action recognition due to their excellent modeling ability of non-Euclidean data. As the graph convolution is a local operation, it can only utilize the short-range joint dependencies and short-term trajectory but fails to directly model the distant joints relations and long-range temporal information that are vital to distinguishing various actions. To solve this problem, we present a multi-scale spatial graph convolution (MS-GC) module and a multi-scale temporal graph convolution (MT-GC) module to enrich the receptive field of the model in spatial and temporal dimensions. Concretely, the MS-GC and MT-GC modules decompose the corresponding local graph convolution into a set of sub-graph convolution, forming a hierarchical residual architecture. Without introducing additional parameters, the features will be processed with a series of sub-graph convolutions, and each node could complete multiple spatial and temporal aggregations with its neighborhoods. The final equivalent receptive field is accordingly enlarged, which is capable of capturing both short- and long-range dependencies in spatial and temporal domains. By coupling these two modules as a basic block, we further propose a multi-scale spatial temporal graph convolutional network (MST-GCN), which stacks multiple blocks to learn effective motion representations for action recognition. The proposed MST-GCN achieves remarkable performance on three challenging benchmark datasets, NTU RGB+D, NTU-120 RGB+D and Kinetics-Skeleton, for skeleton-based action recognition.




Abstract:ViTs are often too computationally expensive to be fitted onto real-world resource-constrained devices, due to (1) their quadratically increased complexity with the number of input tokens and (2) their overparameterized self-attention heads and model depth. In parallel, different images are of varied complexity and their different regions can contain various levels of visual information, indicating that treating all regions/tokens equally in terms of model complexity is unnecessary while such opportunities for trimming down ViTs' complexity have not been fully explored. To this end, we propose a Multi-grained Input-adaptive Vision Transformer framework dubbed MIA-Former that can input-adaptively adjust the structure of ViTs at three coarse-to-fine-grained granularities (i.e., model depth and the number of model heads/tokens). In particular, our MIA-Former adopts a low-cost network trained with a hybrid supervised and reinforcement training method to skip unnecessary layers, heads, and tokens in an input adaptive manner, reducing the overall computational cost. Furthermore, an interesting side effect of our MIA-Former is that its resulting ViTs are naturally equipped with improved robustness against adversarial attacks over their static counterparts, because MIA-Former's multi-grained dynamic control improves the model diversity similar to the effect of ensemble and thus increases the difficulty of adversarial attacks against all its sub-models. Extensive experiments and ablation studies validate that the proposed MIA-Former framework can effectively allocate computation budgets adaptive to the difficulty of input images meanwhile increase robustness, achieving state-of-the-art (SOTA) accuracy-efficiency trade-offs, e.g., 20% computation savings with the same or even a higher accuracy compared with SOTA dynamic transformer models.




Abstract:Multiplication (e.g., convolution) is arguably a cornerstone of modern deep neural networks (DNNs). However, intensive multiplications cause expensive resource costs that challenge DNNs' deployment on resource-constrained edge devices, driving several attempts for multiplication-less deep networks. This paper presented ShiftAddNet, whose main inspiration is drawn from a common practice in energy-efficient hardware implementation, that is, multiplication can be instead performed with additions and logical bit-shifts. We leverage this idea to explicitly parameterize deep networks in this way, yielding a new type of deep network that involves only bit-shift and additive weight layers. This hardware-inspired ShiftAddNet immediately leads to both energy-efficient inference and training, without compromising the expressive capacity compared to standard DNNs. The two complementary operation types (bit-shift and add) additionally enable finer-grained control of the model's learning capacity, leading to more flexible trade-off between accuracy and (training) efficiency, as well as improved robustness to quantization and pruning. We conduct extensive experiments and ablation studies, all backed up by our FPGA-based ShiftAddNet implementation and energy measurements. Compared to existing DNNs or other multiplication-less models, ShiftAddNet aggressively reduces over 80% hardware-quantified energy cost of DNNs training and inference, while offering comparable or better accuracies. Codes and pre-trained models are available at https://github.com/RICE-EIC/ShiftAddNet.