Celine




Abstract:Diffusion models have shown remarkable success across generative tasks, yet their high computational demands challenge deployment on resource-limited platforms. This paper investigates a critical question for compute-optimal diffusion model deployment: Under a post-training setting without fine-tuning, is it more effective to reduce the number of denoising steps or to use a cheaper per-step inference? Intuitively, reducing the number of denoising steps increases the variability of the distributions across steps, making the model more sensitive to compression. In contrast, keeping more denoising steps makes the differences smaller, preserving redundancy, and making post-training compression more feasible. To systematically examine this, we propose PostDiff, a training-free framework for accelerating pre-trained diffusion models by reducing redundancy at both the input level and module level in a post-training manner. At the input level, we propose a mixed-resolution denoising scheme based on the insight that reducing generation resolution in early denoising steps can enhance low-frequency components and improve final generation fidelity. At the module level, we employ a hybrid module caching strategy to reuse computations across denoising steps. Extensive experiments and ablation studies demonstrate that (1) PostDiff can significantly improve the fidelity-efficiency trade-off of state-of-the-art diffusion models, and (2) to boost efficiency while maintaining decent generation fidelity, reducing per-step inference cost is often more effective than reducing the number of denoising steps. Our code is available at https://github.com/GATECH-EIC/PostDiff.




Abstract:Pre-training datasets are typically collected from web content and lack inherent domain divisions. For instance, widely used datasets like Common Crawl do not include explicit domain labels, while manually curating labeled datasets such as The Pile is labor-intensive. Consequently, identifying an optimal pre-training data mixture remains a challenging problem, despite its significant benefits for pre-training performance. To address these challenges, we propose CLustering-based Iterative Data Mixture Bootstrapping (CLIMB), an automated framework that discovers, evaluates, and refines data mixtures in a pre-training setting. Specifically, CLIMB embeds and clusters large-scale datasets in a semantic space and then iteratively searches for optimal mixtures using a smaller proxy model and a predictor. When continuously trained on 400B tokens with this mixture, our 1B model exceeds the state-of-the-art Llama-3.2-1B by 2.0%. Moreover, we observe that optimizing for a specific domain (e.g., Social Sciences) yields a 5% improvement over random sampling. Finally, we introduce ClimbLab, a filtered 1.2-trillion-token corpus with 20 clusters as a research playground, and ClimbMix, a compact yet powerful 400-billion-token dataset designed for efficient pre-training that delivers superior performance under an equal token budget. We analyze the final data mixture, elucidating the characteristics of an optimal data mixture. Our data is available at: https://research.nvidia.com/labs/lpr/climb/




Abstract:Training diffusion models (DMs) requires substantial computational resources due to multiple forward and backward passes across numerous timesteps, motivating research into efficient training techniques. In this paper, we propose EB-Diff-Train, a new efficient DM training approach that is orthogonal to other methods of accelerating DM training, by investigating and leveraging Early-Bird (EB) tickets -- sparse subnetworks that manifest early in the training process and maintain high generation quality. We first investigate the existence of traditional EB tickets in DMs, enabling competitive generation quality without fully training a dense model. Then, we delve into the concept of diffusion-dedicated EB tickets, drawing on insights from varying importance of different timestep regions. These tickets adapt their sparsity levels according to the importance of corresponding timestep regions, allowing for aggressive sparsity during non-critical regions while conserving computational resources for crucial timestep regions. Building on this, we develop an efficient DM training technique that derives timestep-aware EB tickets, trains them in parallel, and combines them during inference for image generation. Extensive experiments validate the existence of both traditional and timestep-aware EB tickets, as well as the effectiveness of our proposed EB-Diff-Train method. This approach can significantly reduce training time both spatially and temporally -- achieving 2.9$\times$ to 5.8$\times$ speedups over training unpruned dense models, and up to 10.3$\times$ faster training compared to standard train-prune-finetune pipelines -- without compromising generative quality. Our code is available at https://github.com/GATECH-EIC/Early-Bird-Diffusion.




Abstract:Large Language Models (LLMs) have recently shown promise in streamlining hardware design processes by encapsulating vast amounts of domain-specific data. In addition, they allow users to interact with the design processes through natural language instructions, thus making hardware design more accessible to developers. However, effectively leveraging LLMs in hardware design necessitates providing domain-specific data during inference (e.g., through in-context learning), fine-tuning, or pre-training. Unfortunately, existing publicly available hardware datasets are often limited in size, complexity, or detail, which hinders the effectiveness of LLMs in hardware design tasks. To address this issue, we first propose a set of criteria for creating high-quality hardware datasets that can effectively enhance LLM-assisted hardware design. Based on these criteria, we propose a Multi-Grained-Verilog (MG-Verilog) dataset, which encompasses descriptions at various levels of detail and corresponding code samples. To benefit the broader hardware design community, we have developed an open-source infrastructure that facilitates easy access, integration, and extension of the dataset to meet specific project needs. Furthermore, to fully exploit the potential of the MG-Verilog dataset, which varies in complexity and detail, we introduce a balanced fine-tuning scheme. This scheme serves as a unique use case to leverage the diverse levels of detail provided by the dataset. Extensive experiments demonstrate that the proposed dataset and fine-tuning scheme consistently improve the performance of LLMs in hardware design tasks.
Abstract:Autoregressive Large Language Models (LLMs) have achieved impressive performance in language tasks but face two significant bottlenecks: (1) quadratic complexity in the attention module as the number of tokens increases, and (2) limited efficiency due to the sequential processing nature of autoregressive LLMs during generation. While linear attention and speculative decoding offer potential solutions, their applicability and synergistic potential for enhancing autoregressive LLMs remain uncertain. We conduct the first comprehensive study on the efficacy of existing linear attention methods for autoregressive LLMs, integrating them with speculative decoding. We introduce an augmentation technique for linear attention that ensures compatibility with speculative decoding, enabling more efficient training and serving of LLMs. Extensive experiments and ablation studies involving seven existing linear attention models and five encoder/decoder-based LLMs consistently validate the effectiveness of our augmented linearized LLMs. Notably, our approach achieves up to a 6.67 reduction in perplexity on the LLaMA model and up to a 2$\times$ speedup during generation compared to prior linear attention methods. Codes and models are available at https://github.com/GATECH-EIC/Linearized-LLM.




Abstract:Large language models (LLMs) have shown impressive performance on language tasks but face challenges when deployed on resource-constrained devices due to their extensive parameters and reliance on dense multiplications, resulting in high memory demands and latency bottlenecks. Shift-and-add reparameterization offers a promising solution by replacing costly multiplications with hardware-friendly primitives in both the attention and multi-layer perceptron (MLP) layers of an LLM. However, current reparameterization techniques require training from scratch or full parameter fine-tuning to restore accuracy, which is resource-intensive for LLMs. To address this, we propose accelerating pretrained LLMs through post-training shift-and-add reparameterization, creating efficient multiplication-free models, dubbed ShiftAddLLM. Specifically, we quantize each weight matrix into binary matrices paired with group-wise scaling factors. The associated multiplications are reparameterized into (1) shifts between activations and scaling factors and (2) queries and adds according to the binary matrices. To reduce accuracy loss, we present a multi-objective optimization method to minimize both weight and output activation reparameterization errors. Additionally, based on varying sensitivity across layers to reparameterization, we develop an automated bit allocation strategy to further reduce memory usage and latency. Experiments on five LLM families and eight tasks consistently validate the effectiveness of ShiftAddLLM, achieving average perplexity improvements of 5.6 and 22.7 points at comparable or lower latency compared to the most competitive quantized LLMs at 3 and 2 bits, respectively, and more than 80% memory and energy reductions over the original LLMs. Codes and models are available at https://github.com/GATECH-EIC/ShiftAddLLM.




Abstract:Neural Radiance Field (NeRF) has emerged as a leading technique for novel view synthesis, owing to its impressive photorealistic reconstruction and rendering capability. Nevertheless, achieving real-time NeRF rendering in large-scale scenes has presented challenges, often leading to the adoption of either intricate baked mesh representations with a substantial number of triangles or resource-intensive ray marching in baked representations. We challenge these conventions, observing that high-quality geometry, represented by meshes with substantial triangles, is not necessary for achieving photorealistic rendering quality. Consequently, we propose MixRT, a novel NeRF representation that includes a low-quality mesh, a view-dependent displacement map, and a compressed NeRF model. This design effectively harnesses the capabilities of existing graphics hardware, thus enabling real-time NeRF rendering on edge devices. Leveraging a highly-optimized WebGL-based rendering framework, our proposed MixRT attains real-time rendering speeds on edge devices (over 30 FPS at a resolution of 1280 x 720 on a MacBook M1 Pro laptop), better rendering quality (0.2 PSNR higher in indoor scenes of the Unbounded-360 datasets), and a smaller storage size (less than 80% compared to state-of-the-art methods).




Abstract:Boosting the task accuracy of tiny neural networks (TNNs) has become a fundamental challenge for enabling the deployments of TNNs on edge devices which are constrained by strict limitations in terms of memory, computation, bandwidth, and power supply. To this end, we propose a framework called NetDistiller to boost the achievable accuracy of TNNs by treating them as sub-networks of a weight-sharing teacher constructed by expanding the number of channels of the TNN. Specifically, the target TNN model is jointly trained with the weight-sharing teacher model via (1) gradient surgery to tackle the gradient conflicts between them and (2) uncertainty-aware distillation to mitigate the overfitting of the teacher model. Extensive experiments across diverse tasks validate NetDistiller's effectiveness in boosting TNNs' achievable accuracy over state-of-the-art methods. Our code is available at https://github.com/GATECH-EIC/NetDistiller.




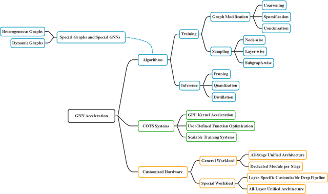
Abstract:Graph neural networks (GNNs) are emerging for machine learning research on graph-structured data. GNNs achieve state-of-the-art performance on many tasks, but they face scalability challenges when it comes to real-world applications that have numerous data and strict latency requirements. Many studies have been conducted on how to accelerate GNNs in an effort to address these challenges. These acceleration techniques touch on various aspects of the GNN pipeline, from smart training and inference algorithms to efficient systems and customized hardware. As the amount of research on GNN acceleration has grown rapidly, there lacks a systematic treatment to provide a unified view and address the complexity of relevant works. In this survey, we provide a taxonomy of GNN acceleration, review the existing approaches, and suggest future research directions. Our taxonomic treatment of GNN acceleration connects the existing works and sets the stage for further development in this area.




Abstract:Vision Transformers (ViTs) have shown impressive performance and have become a unified backbone for multiple vision tasks. But both attention and multi-layer perceptions (MLPs) in ViTs are not efficient enough due to dense multiplications, resulting in costly training and inference. To this end, we propose to reparameterize the pre-trained ViT with a mixture of multiplication primitives, e.g., bitwise shifts and additions, towards a new type of multiplication-reduced model, dubbed $\textbf{ShiftAddViT}$, which aims for end-to-end inference speedups on GPUs without the need of training from scratch. Specifically, all $\texttt{MatMuls}$ among queries, keys, and values are reparameterized by additive kernels, after mapping queries and keys to binary codes in Hamming space. The remaining MLPs or linear layers are then reparameterized by shift kernels. We utilize TVM to implement and optimize those customized kernels for practical hardware deployment on GPUs. We find that such a reparameterization on (quadratic or linear) attention maintains model accuracy, while inevitably leading to accuracy drops when being applied to MLPs. To marry the best of both worlds, we further propose a new mixture of experts (MoE) framework to reparameterize MLPs by taking multiplication or its primitives as experts, e.g., multiplication and shift, and designing a new latency-aware load-balancing loss. Such a loss helps to train a generic router for assigning a dynamic amount of input tokens to different experts according to their latency. In principle, the faster experts run, the larger amount of input tokens are assigned. Extensive experiments consistently validate the effectiveness of our proposed ShiftAddViT, achieving up to $\textbf{5.18$\times$}$ latency reductions on GPUs and $\textbf{42.9%}$ energy savings, while maintaining comparable accuracy as original or efficient ViTs.