Abstract:Large language models (LLMs) are increasingly used as tool-augmented agents for multi-step decision making, yet training robust tool-using agents remains challenging. Existing methods still require manual intervention, depend on non-verifiable simulated environments, rely exclusively on either supervised fine-tuning (SFT) or reinforcement learning (RL), and struggle with stable long-horizon, multi-turn learning. To address these challenges, we introduce ASTRA, a fully automated end-to-end framework for training tool-augmented language model agents via scalable data synthesis and verifiable reinforcement learning. ASTRA integrates two complementary components. First, a pipeline that leverages the static topology of tool-call graphs synthesizes diverse, structurally grounded trajectories, instilling broad and transferable tool-use competence. Second, an environment synthesis framework that captures the rich, compositional topology of human semantic reasoning converts decomposed question-answer traces into independent, code-executable, and rule-verifiable environments, enabling deterministic multi-turn RL. Based on this method, we develop a unified training methodology that integrates SFT with online RL using trajectory-level rewards to balance task completion and interaction efficiency. Experiments on multiple agentic tool-use benchmarks demonstrate that ASTRA-trained models achieve state-of-the-art performance at comparable scales, approaching closed-source systems while preserving core reasoning ability. We release the full pipelines, environments, and trained models at https://github.com/LianjiaTech/astra.




Abstract:High fidelity 3D reconstruction and rendering hinge on capturing precise geometry while preserving photo realistic detail. Most existing methods either fuse these goals into a single cumbersome model or adopt hybrid schemes whose uniform primitives lead to a trade off between efficiency and fidelity. In this paper, we introduce HaloGS, a dual representation that loosely couples coarse triangles for geometry with Gaussian primitives for appearance, motivated by the lightweight classic geometry representations and their proven efficiency in real world applications. Our design yields a compact yet expressive model capable of photo realistic rendering across both indoor and outdoor environments, seamlessly adapting to varying levels of scene complexity. Experiments on multiple benchmark datasets demonstrate that our method yields both compact, accurate geometry and high fidelity renderings, especially in challenging scenarios where robust geometric structure make a clear difference.
Abstract:Recent advances in industrial anomaly detection have highlighted the need for deeper logical anomaly analysis, where unexpected relationships among objects, counts, and spatial configurations must be identified and explained. Existing approaches often rely on large-scale external reasoning modules or elaborate pipeline designs, hindering practical deployment and interpretability. To address these limitations, we introduce a new task, Reasoning Logical Anomaly Detection (RLAD), which extends traditional anomaly detection by incorporating logical reasoning. We propose a new framework, LAD-Reasoner, a customized tiny multimodal language model built on Qwen2.5-VL 3B. Our approach leverages a two-stage training paradigm that first employs Supervised Fine-Tuning (SFT) for fine-grained visual understanding, followed by Group Relative Policy Optimization (GRPO) to refine logical anomaly detection and enforce coherent, human-readable reasoning. Crucially, reward signals are derived from both the detection accuracy and the structural quality of the outputs, obviating the need for building chain of thought (CoT) reasoning data. Experiments on the MVTec LOCO AD dataset show that LAD-Reasoner, though significantly smaller, matches the performance of Qwen2.5-VL-72B in accuracy and F1 score, and further excels in producing concise and interpretable rationales. This unified design reduces reliance on large models and complex pipelines, while offering transparent and interpretable insights into logical anomaly detection. Code and data will be released.
Abstract:The development of Digital Twins (DTs) represents a transformative advance for simulating and optimizing complex systems in a controlled digital space. Despite their potential, the challenge of constructing DTs that accurately replicate and predict the dynamics of real-world systems remains substantial. This paper introduces an intelligent framework for the construction and evaluation of DTs, specifically designed to enhance the accuracy and utility of DTs in testing algorithmic performance. We propose a novel construction methodology that integrates deep learning-based policy gradient techniques to dynamically tune the DT parameters, ensuring high fidelity in the digital replication of physical systems. Moreover, the Mean STate Error (MSTE) is proposed as a robust metric for evaluating the performance of algorithms within these digital space. The efficacy of our framework is demonstrated through extensive simulations that show our DT not only accurately mirrors the physical reality but also provides a reliable platform for algorithm evaluation. This work lays a foundation for future research into DT technologies, highlighting pathways for both theoretical enhancements and practical implementations in various industries.



Abstract:Disease heterogeneity has been a critical challenge for precision diagnosis and treatment, especially in neurologic and neuropsychiatric diseases. Many diseases can display multiple distinct brain phenotypes across individuals, potentially reflecting disease subtypes that can be captured using MRI and machine learning methods. However, biological interpretability and treatment relevance are limited if the derived subtypes are not associated with genetic drivers or susceptibility factors. Herein, we describe Gene-SGAN - a multi-view, weakly-supervised deep clustering method - which dissects disease heterogeneity by jointly considering phenotypic and genetic data, thereby conferring genetic correlations to the disease subtypes and associated endophenotypic signatures. We first validate the generalizability, interpretability, and robustness of Gene-SGAN in semi-synthetic experiments. We then demonstrate its application to real multi-site datasets from 28,858 individuals, deriving subtypes of Alzheimer's disease and brain endophenotypes associated with hypertension, from MRI and SNP data. Derived brain phenotypes displayed significant differences in neuroanatomical patterns, genetic determinants, biological and clinical biomarkers, indicating potentially distinct underlying neuropathologic processes, genetic drivers, and susceptibility factors. Overall, Gene-SGAN is broadly applicable to disease subtyping and endophenotype discovery, and is herein tested on disease-related, genetically-driven neuroimaging phenotypes.




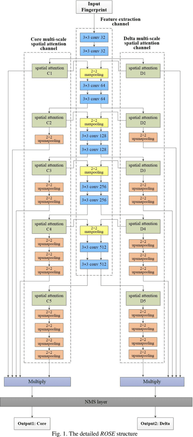
Abstract:Detecting the singular point accurately and efficiently is one of the most important tasks for fingerprint recognition. In recent years, deep learning has been gradually used in the fingerprint singular point detection. However, current deep learning-based singular point detection methods are either two-stage or multi-stage, which makes them time-consuming. More importantly, their detection accuracy is yet unsatisfactory, especially in the case of the low-quality fingerprint. In this paper, we make a Real One-Stage Effort to detect fingerprint singular points more accurately and efficiently, and therefore we name the proposed algorithm ROSE for short, in which the multi-scale spatial attention, the Gaussian heatmap and the variant of focal loss are applied together to achieve a higher detection rate. Experimental results on the datasets FVC2002 DB1 and NIST SD4 show that our ROSE outperforms the state-of-art algorithms in terms of detection rate, false alarm rate and detection speed.




Abstract:Singular points detection is one of the most classical and important problem in the field of fingerprint recognition. However, current detection rates of singular points are still unsatisfactory, especially for low-quality fingerprints. Compared with traditional image processing-based detection methods, methods based on deep learning only need the original fingerprint image but not the fingerprint orientation field. In this paper, different from other detection methods based on deep learning, we treat singular points detection as a semantic segmentation problem and just use few data for training. Furthermore, we propose a new convolutional neural network called SinNet to extract the singular regions of interest and then use a blob detection method called SimpleBlobDetector to locate the singular points. The experiments are carried out on the test dataset from SPD2010, and the proposed method has much better performance than the other advanced methods in most aspects. Compared with the state-of-art algorithms in SPD2010, our method achieves an increase of 11% in the percentage of correctly detected fingerprints and an increase of more than 18% in the core detection rate.