Abstract:Current Vision-Language-Action (VLA) models predominantly rely on end-to-end fine-tuning. While effective, this paradigm compromises the inherent generalization capabilities of Vision-Language Models (VLMs) and incurs catastrophic forgetting. To address these limitations, we propose $M^2$-VLA, which demonstrates that a generalized VLM is able to serve as a powerful backbone for robotic manipulation directly. However, it remains a key challenge to bridge the gap between the high-level semantic understanding of VLMs and the precise requirements of robotic control. To overcome this, we introduce the Mixture of Layers (MoL) strategy that selectively extracts task-critical information from dense semantic features. Furthermore, to facilitate efficient trajectory learning under constrained model capacity, we propose a Meta Skill Module (MSM) that integrates strong inductive biases. Extensive experiments in both simulated and real-world environments demonstrate the effectiveness of our approach. Furthermore, generalization and ablation studies validate the architecture's zero-shot capabilities and confirm the contribution of each key component. Our code and pre-trained models will be made publicly available.
Abstract:Knowledge-based visual question answering (KB-VQA) requires vision-language models to understand images and use external knowledge, especially for rare entities and long-tail facts. Most existing retrieval-augmented generation (RAG) methods adopt a fixed pipeline that sequentially retrieves information, filters it, and then produces an answer. Such a design makes it difficult to adapt to diverse question types. Moreover, it separates retrieval from reasoning, making it hard for the model to decide when to search, how to refine queries, or when to stop. As a result, the retrieved evidence is often poorly aligned with the question. To address these limitations, we reformulate KB-VQA as a search-agent problem and model the solving process as a multi-step decision-making procedure. At each step, the agent selects one of four actions-Answer, Image Retrieval, Text Retrieval, and Caption-based on its current information state. We further design an automated pipeline to collect multi-step trajectories that record the agent's reasoning process, tool usage, and intermediate decisions. These trajectories are then used as supervision for fine-tuning. Experiments on InfoSeek and E-VQA demonstrate that our method achieves state-of-the-art performance, consistently outperforming prior baselines and confirming the effectiveness of our framework.
Abstract:In the unsupervised self-evolution of Multimodal Large Language Models, the quality of feedback signals during post-training is pivotal for stable and effective learning. However, existing self-evolution methods predominantly rely on majority voting to select the most frequent output as the pseudo-golden answer, which may stem from the model's intrinsic biases rather than guaranteeing the objective correctness of the reasoning paths. To counteract the degradation, we propose \textbf{C}ontinuous \textbf{S}oftened \textbf{R}etracing re\textbf{S}ampling (\textbf{CSRS}) in MLLM self-evolution. Specifically, we introduce a Retracing Re-inference Mechanism (\textbf{RRM}) that the model re-inferences from anchor points to expand the exploration of long-tail reasoning paths. Simultaneously, we propose Softened Frequency Reward (\textbf{SFR}), which replaces binary rewards with continuous signals, calibrating reward based on the answers' frequency across sampled reasoning sets. Furthermore, incorporated with Visual Semantic Perturbation (\textbf{VSP}), CSRS ensures the model prioritizes mathematical logic over visual superficiality. Experimental results demonstrate that CSRS significantly enhances the reasoning performance of Qwen2.5-VL-7B on benchmarks such as MathVision. We achieve state-of-the-art (SOTA) results in unsupervised self-evolution on geometric tasks. Our code is avaible at https://github.com/yyy195/CSRS.




Abstract:In this paper, we introduce a novel framework following an upstream-downstream paradigm to construct user and item (Pin) embeddings from diverse data sources, which are essential for Pinterest to deliver personalized Pins and ads effectively. Our upstream models are trained on extensive data sources featuring varied signals, utilizing complex architectures to capture intricate relationships between users and Pins on Pinterest. To ensure scalability of the upstream models, entity embeddings are learned, and regularly refreshed, rather than real-time computation, allowing for asynchronous interaction between the upstream and downstream models. These embeddings are then integrated as input features in numerous downstream tasks, including ad retrieval and ranking models for CTR and CVR predictions. We demonstrate that our framework achieves notable performance improvements in both offline and online settings across various downstream tasks. This framework has been deployed in Pinterest's production ad ranking systems, resulting in significant gains in online metrics.




Abstract:Deep learning for conversion prediction has found widespread applications in online advertising. These models have become more complex as they are trained to jointly predict multiple objectives such as click, add-to-cart, checkout and other conversion types. Additionally, the capacity and performance of these models can often be increased with the use of embedding tables that encode high cardinality categorical features such as advertiser, user, campaign, and product identifiers (IDs). These embedding tables can be pre-trained, but also learned end-to-end jointly with the model to directly optimize the model objectives. Training these large tables is challenging due to: gradient sparsity, the high cardinality of the categorical features, the non-uniform distribution of IDs and the very high label sparsity. These issues make training prone to both slow convergence and overfitting after the first epoch. Previous works addressed the multi-epoch overfitting issue by using: stronger feature hashing to reduce cardinality, filtering of low frequency IDs, regularization of the embedding tables, re-initialization of the embedding tables after each epoch, etc. Some of these techniques reduce overfitting at the expense of reduced model performance if used too aggressively. In this paper, we share key learnings from the development of embedding table optimization and multi-epoch training in Pinterest Ads Conversion models. We showcase how our Sparse Optimizer speeds up convergence, and how multi-epoch overfitting varies in severity between different objectives in a multi-task model depending on label sparsity. We propose a new approach to deal with multi-epoch overfitting: the use of a frequency-adaptive learning rate on the embedding tables and compare it to embedding re-initialization. We evaluate both methods offline using an industrial large-scale production dataset.
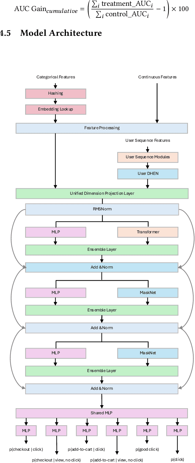
Abstract:The predictions of click through rate (CTR) and conversion rate (CVR) play a crucial role in the success of ad-recommendation systems. A Deep Hierarchical Ensemble Network (DHEN) has been proposed to integrate multiple feature crossing modules and has achieved great success in CTR prediction. However, its performance for CVR prediction is unclear in the conversion ads setting, where an ad bids for the probability of a user's off-site actions on a third party website or app, including purchase, add to cart, sign up, etc. A few challenges in DHEN: 1) What feature-crossing modules (MLP, DCN, Transformer, to name a few) should be included in DHEN? 2) How deep and wide should DHEN be to achieve the best trade-off between efficiency and efficacy? 3) What hyper-parameters to choose in each feature-crossing module? Orthogonal to the model architecture, the input personalization features also significantly impact model performance with a high degree of freedom. In this paper, we attack this problem and present our contributions biased to the applied data science side, including: First, we propose a multitask learning framework with DHEN as the single backbone model architecture to predict all CVR tasks, with a detailed study on how to make DHEN work effectively in practice; Second, we build both on-site real-time user behavior sequences and off-site conversion event sequences for CVR prediction purposes, and conduct ablation study on its importance; Last but not least, we propose a self-supervised auxiliary loss to predict future actions in the input sequence, to help resolve the label sparseness issue in CVR prediction. Our method achieves state-of-the-art performance compared to previous single feature crossing modules with pre-trained user personalization features.




Abstract:Recent years have witnessed remarkable progress in 3D content generation. However, corresponding evaluation methods struggle to keep pace. Automatic approaches have proven challenging to align with human preferences, and the mixed comparison of text- and image-driven methods often leads to unfair evaluations. In this paper, we present a comprehensive framework to better align and evaluate multi-view diffusion models with human preferences. To begin with, we first collect and filter a standardized image prompt set from DALL$\cdot$E and Objaverse, which we then use to generate multi-view assets with several multi-view diffusion models. Through a systematic ranking pipeline on these assets, we obtain a human annotation dataset with 16k expert pairwise comparisons and train a reward model, coined MVReward, to effectively encode human preferences. With MVReward, image-driven 3D methods can be evaluated against each other in a more fair and transparent manner. Building on this, we further propose Multi-View Preference Learning (MVP), a plug-and-play multi-view diffusion tuning strategy. Extensive experiments demonstrate that MVReward can serve as a reliable metric and MVP consistently enhances the alignment of multi-view diffusion models with human preferences.




Abstract:The Euler Elastica (EE) model with surface curvature can generate artifact-free results compared with the traditional total variation regularization model in image processing. However, strong nonlinearity and singularity due to the curvature term in the EE model pose a great challenge for one to design fast and stable algorithms for the EE model. In this paper, we propose a new, fast, hybrid alternating minimization (HALM) algorithm for the EE model based on a bilinear decomposition of the gradient of the underlying image and prove the global convergence of the minimizing sequence generated by the algorithm under mild conditions. The HALM algorithm comprises three sub-minimization problems and each is either solved in the closed form or approximated by fast solvers making the new algorithm highly accurate and efficient. We also discuss the extension of the HALM strategy to deal with general curvature-based variational models, especially with a Lipschitz smooth functional of the curvature. A host of numerical experiments are conducted to show that the new algorithm produces good results with much-improved efficiency compared to other state-of-the-art algorithms for the EE model. As one of the benchmarks, we show that the average running time of the HALM algorithm is at most one-quarter of that of the fast operator-splitting-based Deng-Glowinski-Tai algorithm.




Abstract:Style transfer of 3D faces has gained more and more attention. However, previous methods mainly use images of artistic faces for style transfer while ignoring arbitrary style images such as abstract paintings. To solve this problem, we propose a novel method, namely Face-guided Dual Style Transfer (FDST). To begin with, FDST employs a 3D decoupling module to separate facial geometry and texture. Then we propose a style fusion strategy for facial geometry. Subsequently, we design an optimization-based DDSG mechanism for textures that can guide the style transfer by two style images. Besides the normal style image input, DDSG can utilize the original face input as another style input as the face prior. By this means, high-quality face arbitrary style transfer results can be obtained. Furthermore, FDST can be applied in many downstream tasks, including region-controllable style transfer, high-fidelity face texture reconstruction, large-pose face reconstruction, and artistic face reconstruction. Comprehensive quantitative and qualitative results show that our method can achieve comparable performance. All source codes and pre-trained weights will be released to the public.