Abstract:Recent image generation and editing models demonstrate robust adherence to instructions and high visual quality on academic benchmarks. However, their performance on paid, real-world design projects remains uncertain. We introduce \textbf{ServImage}, a benchmark that explicitly correlates model outputs with economic value in commercial design projects. ServImage consists of (i) \textbf{\textit{ServImageBench}}: a dataset of 1.07k paid commercial design tasks and 2.05k designer deliverables totaling over \$295k, covering portrait, product, and digital content, along with 33k candidate images and 33k human annotations. (ii) \textbf{\textit{ServImageScore}}: an integrated scoring system that combines three quality dimensions: baseline requirements fulfilment, visual execution quality, and commercial necessity satisfaction. These three dimensions are designed to characterize the factors that drive human payment decisions and indicate whether an image is commercially acceptable. (iii) \textbf{\textit{ServImageModel}}: under this scoring system, we propose a payment prediction model trained on the human-annotated candidate images, achieving 82.00\% accuracy in predicting human payment decisions and producing calibrated payment probabilities. ServImage provides a comprehensive foundation for assessing the commercial viability of image generation models and offers a scalable resource for future research on economically grounded vision systems \href{https://github.com/FengxianJi/ServImage}{Github.}




Abstract:Geolocation, the task of identifying an image's location, requires complex reasoning and is crucial for navigation, monitoring, and cultural preservation. However, current methods often produce coarse, imprecise, and non-interpretable localization. A major challenge lies in the quality and scale of existing geolocation datasets. These datasets are typically small-scale and automatically constructed, leading to noisy data and inconsistent task difficulty, with images that either reveal answers too easily or lack sufficient clues for reliable inference. To address these challenges, we introduce a comprehensive geolocation framework with three key components: GeoComp, a large-scale dataset; GeoCoT, a novel reasoning method; and GeoEval, an evaluation metric, collectively designed to address critical challenges and drive advancements in geolocation research. At the core of this framework is GeoComp (Geolocation Competition Dataset), a large-scale dataset collected from a geolocation game platform involving 740K users over two years. It comprises 25 million entries of metadata and 3 million geo-tagged locations spanning much of the globe, with each location annotated thousands to tens of thousands of times by human users. The dataset offers diverse difficulty levels for detailed analysis and highlights key gaps in current models. Building on this dataset, we propose Geographical Chain-of-Thought (GeoCoT), a novel multi-step reasoning framework designed to enhance the reasoning capabilities of Large Vision Models (LVMs) in geolocation tasks. GeoCoT improves performance by integrating contextual and spatial cues through a multi-step process that mimics human geolocation reasoning. Finally, using the GeoEval metric, we demonstrate that GeoCoT significantly boosts geolocation accuracy by up to 25% while enhancing interpretability.



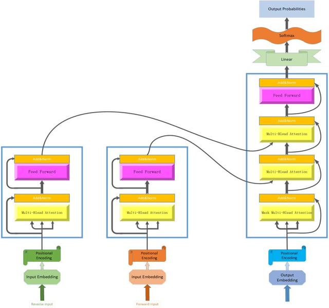
Abstract:With the rapid advancement of Neural Machine Translation (NMT), enhancing translation efficiency and quality has become a focal point of research. Despite the commendable performance of general models such as the Transformer in various aspects, they still fall short in processing long sentences and fully leveraging bidirectional contextual information. This paper introduces an improved model based on the Transformer, implementing an asynchronous and segmented bidirectional decoding strategy aimed at elevating translation efficiency and accuracy. Compared to traditional unidirectional translations from left-to-right or right-to-left, our method demonstrates heightened efficiency and improved translation quality, particularly in handling long sentences. Experimental results on the IWSLT2017 dataset confirm the effectiveness of our approach in accelerating translation and increasing accuracy, especially surpassing traditional unidirectional strategies in long sentence translation. Furthermore, this study analyzes the impact of sentence length on decoding outcomes and explores the model's performance in various scenarios. The findings of this research not only provide an effective encoding strategy for the NMT field but also pave new avenues and directions for future studies.
Abstract:Deep neural network(DNN) generalization is limited by the over-reliance of current offline reinforcement learning techniques on conservative processing of existing datasets. This method frequently results in algorithms that settle for suboptimal solutions that only adjust to a certain dataset. Similarly, in online reinforcement learning, the previously imposed punitive pessimism also deprives the model of its exploratory potential. Our research proposes a novel framework, Optimistic and Pessimistic Actor Reinforcement Learning (OPARL). OPARL employs a unique dual-actor approach: an optimistic actor dedicated to exploration and a pessimistic actor focused on utilization, thereby effectively differentiating between exploration and utilization strategies. This unique combination in reinforcement learning methods fosters a more balanced and efficient approach. It enables the optimization of policies that focus on actions yielding high rewards through pessimistic utilization strategies, while also ensuring extensive state coverage via optimistic exploration. Experiments and theoretical study demonstrates OPARL improves agents' capacities for application and exploration. In the most tasks of DMControl benchmark and Mujoco environment, OPARL performed better than state-of-the-art methods. Our code has released on https://github.com/yydsok/OPARL