



Abstract:Vision Transformers (ViTs) have achieved strong performance in video action recognition, but their high computational cost limits their practicality. Lightweight CNNs are more efficient but suffer from accuracy gaps. Cross-Architecture Knowledge Distillation (CAKD) addresses this by transferring knowledge from ViTs to CNNs, yet existing methods often struggle with architectural mismatch and overlook the value of stronger homogeneous CNN teachers. To tackle these challenges, we propose a Dual-Teacher Knowledge Distillation framework that leverages both a heterogeneous ViT teacher and a homogeneous CNN teacher to collaboratively guide a lightweight CNN student. We introduce two key components: (1) Discrepancy-Aware Teacher Weighting, which dynamically fuses the predictions from ViT and CNN teachers by assigning adaptive weights based on teacher confidence and prediction discrepancy with the student, enabling more informative and effective supervision; and (2) a Structure Discrepancy-Aware Distillation strategy, where the student learns the residual features between ViT and CNN teachers via a lightweight auxiliary branch, focusing on transferable architectural differences without mimicking all of ViT's high-dimensional patterns. Extensive experiments on benchmarks including HMDB51, EPIC-KITCHENS-100, and Kinetics-400 demonstrate that our method consistently outperforms state-of-the-art distillation approaches, achieving notable performance improvements with a maximum accuracy gain of 5.95% on HMDB51.




Abstract:With the rapid development of embodied artificial intelligence, significant progress has been made in vision-language-action (VLA) models for general robot decision-making. However, the majority of existing VLAs fail to account for the inevitable external perturbations encountered during deployment. These perturbations introduce unforeseen state information to the VLA, resulting in inaccurate actions and consequently, a significant decline in generalization performance. The classic internal model control (IMC) principle demonstrates that a closed-loop system with an internal model that includes external input signals can accurately track the reference input and effectively offset the disturbance. We propose a novel closed-loop VLA method GEVRM that integrates the IMC principle to enhance the robustness of robot visual manipulation. The text-guided video generation model in GEVRM can generate highly expressive future visual planning goals. Simultaneously, we evaluate perturbations by simulating responses, which are called internal embeddings and optimized through prototype contrastive learning. This allows the model to implicitly infer and distinguish perturbations from the external environment. The proposed GEVRM achieves state-of-the-art performance on both standard and perturbed CALVIN benchmarks and shows significant improvements in realistic robot tasks.




Abstract:Scene text recognition (STR) enables computers to recognize and read the text in various real-world scenes. Recent STR models benefit from taking linguistic information in addition to visual cues into consideration. We propose a novel Masked Vision-Language Transformers (MVLT) to capture both the explicit and the implicit linguistic information. Our encoder is a Vision Transformer, and our decoder is a multi-modal Transformer. MVLT is trained in two stages: in the first stage, we design a STR-tailored pretraining method based on a masking strategy; in the second stage, we fine-tune our model and adopt an iterative correction method to improve the performance. MVLT attains superior results compared to state-of-the-art STR models on several benchmarks. Our code and model are available at https://github.com/onealwj/MVLT.




Abstract:In-utero fetal MRI is emerging as an important tool in the diagnosis and analysis of the developing human brain. Automatic segmentation of the developing fetal brain is a vital step in the quantitative analysis of prenatal neurodevelopment both in the research and clinical context. However, manual segmentation of cerebral structures is time-consuming and prone to error and inter-observer variability. Therefore, we organized the Fetal Tissue Annotation (FeTA) Challenge in 2021 in order to encourage the development of automatic segmentation algorithms on an international level. The challenge utilized FeTA Dataset, an open dataset of fetal brain MRI reconstructions segmented into seven different tissues (external cerebrospinal fluid, grey matter, white matter, ventricles, cerebellum, brainstem, deep grey matter). 20 international teams participated in this challenge, submitting a total of 21 algorithms for evaluation. In this paper, we provide a detailed analysis of the results from both a technical and clinical perspective. All participants relied on deep learning methods, mainly U-Nets, with some variability present in the network architecture, optimization, and image pre- and post-processing. The majority of teams used existing medical imaging deep learning frameworks. The main differences between the submissions were the fine tuning done during training, and the specific pre- and post-processing steps performed. The challenge results showed that almost all submissions performed similarly. Four of the top five teams used ensemble learning methods. However, one team's algorithm performed significantly superior to the other submissions, and consisted of an asymmetrical U-Net network architecture. This paper provides a first of its kind benchmark for future automatic multi-tissue segmentation algorithms for the developing human brain in utero.




Abstract:In this paper, we mainly focus on the numerical solution of high-dimensional stochastic optimal control problem driven by fully-coupled forward-backward stochastic differential equations (FBSDEs in short) through deep learning. We first transform the problem into a stochastic Stackelberg differential game(leader-follower problem), then a cross-optimization method (CO method) is developed where the leader's cost functional and the follower's cost functional are optimized alternatively via deep neural networks. As for the numerical results, we compute two examples of the investment-consumption problem solved through stochastic recursive utility models, and the results of both examples demonstrate the effectiveness of our proposed algorithm.




Abstract:In this paper, we mainly focus on solving high-dimensional stochastic Hamiltonian systems with boundary condition, and propose a novel method from the view of the stochastic control. In order to obtain the approximated solution of the Hamiltonian system, we first introduce a corresponding stochastic optimal control problem such that the Hamiltonian system of control problem is exactly what we need to solve, then develop two different algorithms suitable for different cases of the control problem and approximate the stochastic control via deep neural networks. From the numerical results, comparing with the Deep FBSDE method which was developed previously from the view of solving FBSDEs, the novel algorithms converge faster, which means that they require fewer training steps, and demonstrate more stable convergences for different Hamiltonian systems.




Abstract:Deep neural networks have been shown as a class of useful tools for addressing signal recognition issues in recent years, especially for identifying the nonlinear feature structures of signals. However, this power of most deep learning techniques heavily relies on an abundant amount of training data, so the performance of classic neural nets decreases sharply when the number of training data samples is small or unseen data are presented in the testing phase. This calls for an advanced strategy, i.e., model-agnostic meta-learning (MAML), which is able to capture the invariant representation of the data samples or signals. In this paper, inspired by the special structure of the signal, i.e., real and imaginary parts consisted in practical time-series signals, we propose a Complex-valued Attentional MEta Learner (CAMEL) for the problem of few-shot signal recognition by leveraging attention and meta-learning in the complex domain. To the best of our knowledge, this is also the first complex-valued MAML that can find the first-order stationary points of general nonconvex problems with theoretical convergence guarantees. Extensive experiments results showcase the superiority of the proposed CAMEL compared with the state-of-the-art methods.




Abstract:In this paper, we aim to solve the stochastic optimal control problem via deep learning. Through the stochastic maximum principle and its corresponding Hamiltonian system, we propose a framework in which the original control problem is reformulated as a new one. This new stochastic optimal control problem has a quadratic loss function at the terminal time which provides an easier way to build a neural network structure. But the cost is that we must deal with an additional maximum condition. Some numerical examples such as the linear quadratic (LQ) stochastic optimal control problem and the calculation of G-expectation have been studied.




Abstract:Recently, generative adversarial networks (GANs) have shown great advantages in synthesizing images, leading to a boost of explorations of using faked images to augment data. This paper proposes a multimodal cascaded generative adversarial networks (PMC-GANs) to generate realistic and diversified pedestrian images and augment pedestrian detection data. The generator of our model applies a residual U-net structure, with multi-scale residual blocks to encode features, and attention residual blocks to help decode and rebuild pedestrian images. The model constructs in a coarse-to-fine fashion and adopts cascade structure, which is beneficial to produce high-resolution pedestrians. PMC-GANs outperforms baselines, and when used for data augmentation, it improves pedestrian detection results.




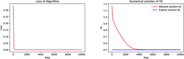
Abstract:Recently, the deep learning method has been used for solving forward backward stochastic differential equations (FBSDEs) and parabolic partial differential equations (PDEs). It has good accuracy and performance for high-dimensional problems. In this paper, we mainly solve fully coupled FBSDEs through deep learning and provide three algorithms. Several numerical results show remarkable performance especially for high-dimensional cases.