Abstract:Modern knowledge workplaces increasingly strain human episodic memory as individuals navigate fragmented attention, overlapping meetings, and multimodal information streams. Existing workplace tools provide partial support through note-taking or analytics but rarely integrate cognitive, physiological, and attentional context into retrievable memory representations. This paper presents the Cognitive Prosthetic Multimodal System (CPMS) --an AI-enabled proof-of-concept designed to support episodic recall in knowledge work through structured episodic capture and natural language retrieval. CPMS synchronizes speech transcripts, physiological signals, and gaze behavior into temporally aligned, JSON-based episodic records processed locally for privacy. Beyond data logging, the system includes a web-based retrieval interface that allows users to query past workplace experiences using natural language, referencing semantic content, time, attentional focus, or physiological state. We present CPMS as a functional proof-of-concept demonstrating the technical feasibility of transforming heterogeneous sensor data into queryable episodic memories. The system is designed to be modular, supporting operation with partial sensor configurations, and incorporates privacy safeguards for workplace deployment. This work contributes an end-to-end, privacy-aware architecture for AI-enabled memory augmentation in workplace settings.
Abstract:Agentic AI represents a major shift in how autonomous systems reason, plan, and execute multi-step tasks through the coordination of Large Language Models (LLMs), Vision Language Models (VLMs), tools, and external services. While these systems enable powerful new capabilities, increasing autonomy introduces critical challenges related to explainability, accountability, robustness, and governance, especially when agent outputs influence downstream actions or decisions. Existing agentic AI implementations often emphasize functionality and scalability, yet provide limited mechanisms for understanding decision rationale or enforcing responsibility across agent interactions. This paper presents a Responsible(RAI) and Explainable(XAI) AI Agent Architecture for production-grade agentic workflows based on multi-model consensus and reasoning-layer governance. In the proposed design, a consortium of heterogeneous LLM and VLM agents independently generates candidate outputs from a shared input context, explicitly exposing uncertainty, disagreement, and alternative interpretations. A dedicated reasoning agent then performs structured consolidation across these outputs, enforcing safety and policy constraints, mitigating hallucinations and bias, and producing auditable, evidence-backed decisions. Explainability is achieved through explicit cross-model comparison and preserved intermediate outputs, while responsibility is enforced through centralized reasoning-layer control and agent-level constraints. We evaluate the architecture across multiple real-world agentic AI workflows, demonstrating that consensus-driven reasoning improves robustness, transparency, and operational trust across diverse application domains. This work provides practical guidance for designing agentic AI systems that are autonomous and scalable, yet responsible and explainable by construction.
Abstract:Open Radio Access Networks (O-RAN) enhance modularity and telemetry granularity but also widen the cybersecurity attack surface across disaggregated control, user and management planes. We propose a hierarchical defense framework with three coordinated layers-anomaly detection, intrusion confirmation, and multiattack classification-each aligned with O-RAN's telemetry stack. Our approach integrates hybrid quantum computing and machine learning, leveraging amplitude- and entanglement-based feature encodings with deep and ensemble classifiers. We conduct extensive benchmarking across synthetic and real-world telemetry, evaluating encoding depth, architectural variants, and diagnostic fidelity. The framework consistently achieves near-perfect accuracy, high recall, and strong class separability. Multi-faceted evaluation across decision boundaries, probabilistic margins, and latent space geometry confirms its interpretability, robustness, and readiness for slice-aware diagnostics and scalable deployment in near-RT and non-RT RIC domains.




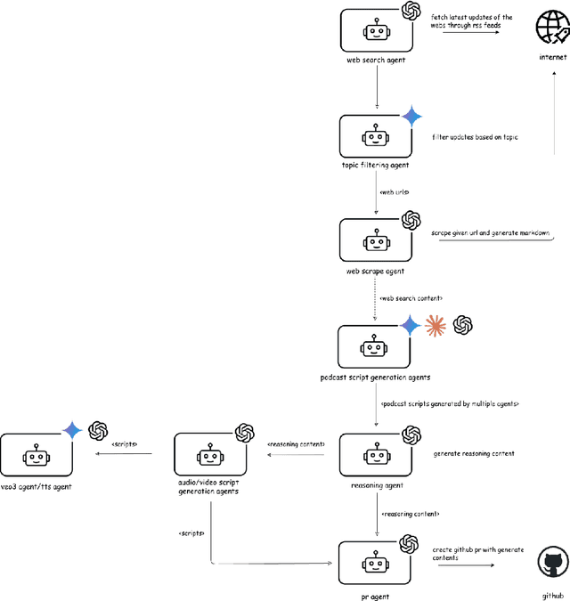
Abstract:Agentic AI marks a major shift in how autonomous systems reason, plan, and execute multi-step tasks. Unlike traditional single model prompting, agentic workflows integrate multiple specialized agents with different Large Language Models(LLMs), tool-augmented capabilities, orchestration logic, and external system interactions to form dynamic pipelines capable of autonomous decision-making and action. As adoption accelerates across industry and research, organizations face a central challenge: how to design, engineer, and operate production-grade agentic AI workflows that are reliable, observable, maintainable, and aligned with safety and governance requirements. This paper provides a practical, end-to-end guide for designing, developing, and deploying production-quality agentic AI systems. We introduce a structured engineering lifecycle encompassing workflow decomposition, multi-agent design patterns, Model Context Protocol(MCP), and tool integration, deterministic orchestration, Responsible-AI considerations, and environment-aware deployment strategies. We then present nine core best practices for engineering production-grade agentic AI workflows, including tool-first design over MCP, pure-function invocation, single-tool and single-responsibility agents, externalized prompt management, Responsible-AI-aligned model-consortium design, clean separation between workflow logic and MCP servers, containerized deployment for scalable operations, and adherence to the Keep it Simple, Stupid (KISS) principle to maintain simplicity and robustness. To demonstrate these principles in practice, we present a comprehensive case study: a multimodal news-analysis and media-generation workflow. By combining architectural guidance, operational patterns, and practical implementation insights, this paper offers a foundational reference to build robust, extensible, and production-ready agentic AI workflows.




Abstract:Accurate assessment of neuromuscular reflexes, such as the H-reflex, plays a critical role in sports science, rehabilitation, and clinical neurology. Traditional analysis of H-reflex EMG waveforms is subject to variability and interpretation bias among clinicians and researchers, limiting reliability and standardization. To address these challenges, we propose a Fine-Tuned Vision-Language Model (VLM) Consortium and a reasoning Large-Language Model (LLM)-enabled Decision Support System for automated H-reflex waveform interpretation and diagnosis. Our approach leverages multiple VLMs, each fine-tuned on curated datasets of H-reflex EMG waveform images annotated with clinical observations, recovery timelines, and athlete metadata. These models are capable of extracting key electrophysiological features and predicting neuromuscular states, including fatigue, injury, and recovery, directly from EMG images and contextual metadata. Diagnostic outputs from the VLM consortium are aggregated using a consensus-based method and refined by a specialized reasoning LLM, which ensures robust, transparent, and explainable decision support for clinicians and sports scientists. The end-to-end platform orchestrates seamless communication between the VLM ensemble and the reasoning LLM, integrating prompt engineering strategies and automated reasoning workflows using LLM Agents. Experimental results demonstrate that this hybrid system delivers highly accurate, consistent, and interpretable H-reflex assessments, significantly advancing the automation and standardization of neuromuscular diagnostics. To our knowledge, this work represents the first integration of a fine-tuned VLM consortium with a reasoning LLM for image-based H-reflex analysis, laying the foundation for next-generation AI-assisted neuromuscular assessment and athlete monitoring platforms.




Abstract:Federated Learning (FL) is a collaborative learning framework designed to protect client data, yet it remains highly vulnerable to Intellectual Property (IP) threats. Model extraction (ME) attacks pose a significant risk to Machine Learning as a Service (MLaaS) platforms, enabling attackers to replicate confidential models by querying black-box (without internal insight) APIs. Despite FL's privacy-preserving goals, its distributed nature makes it particularly susceptible to such attacks. This paper examines the vulnerability of FL-based victim models to two types of model extraction attacks. For various federated clients built under the NVFlare platform, we implemented ME attacks across two deep learning architectures and three image datasets. We evaluate the proposed ME attack performance using various metrics, including accuracy, fidelity, and KL divergence. The experiments show that for different FL clients, the accuracy and fidelity of the extracted model are closely related to the size of the attack query set. Additionally, we explore a transfer learning based approach where pretrained models serve as the starting point for the extraction process. The results indicate that the accuracy and fidelity of the fine-tuned pretrained extraction models are notably higher, particularly with smaller query sets, highlighting potential advantages for attackers.


Abstract:Semantic communication (SemCom) aims to enhance the resource efficiency of next-generation networks by transmitting the underlying meaning of messages, focusing on information relevant to the end user. Existing literature on SemCom primarily emphasizes learning the encoder and decoder through end-to-end deep learning frameworks, with the objective of minimizing a task-specific semantic loss function. Beyond its influence on the physical and application layer design, semantic variability across users in multi-user systems enables the design of resource allocation schemes that incorporate user-specific semantic requirements. To this end, \emph{a semantic-aware resource allocation} scheme is proposed with the objective of maximizing transmission and semantic reliability, ultimately increasing the number of users whose semantic requirements are met. The resulting resource allocation problem is a non-convex mixed-integer nonlinear program (MINLP), which is known to be NP-hard. To make the problem tractable, it is decomposed into a set of sub-problems, each of which is efficiently solved via geometric programming techniques. Finally, simulations demonstrate that the proposed method improves user satisfaction by up to $17.1\%$ compared to state of the art methods based on quality of experience-aware SemCom methods.




Abstract:Mild Traumatic Brain Injury (TBI) detection presents significant challenges due to the subtle and often ambiguous presentation of symptoms in medical imaging, making accurate diagnosis a complex task. To address these challenges, we propose Proof-of-TBI, a medical diagnosis support system that integrates multiple fine-tuned vision-language models with the OpenAI-o3 reasoning large language model (LLM). Our approach fine-tunes multiple vision-language models using a labeled dataset of TBI MRI scans, training them to diagnose TBI symptoms effectively. The predictions from these models are aggregated through a consensus-based decision-making process. The system evaluates the predictions from all fine-tuned vision language models using the OpenAI-o3 reasoning LLM, a model that has demonstrated remarkable reasoning performance, to produce the most accurate final diagnosis. The LLM Agents orchestrates interactions between the vision-language models and the reasoning LLM, managing the final decision-making process with transparency, reliability, and automation. This end-to-end decision-making workflow combines the vision-language model consortium with the OpenAI-o3 reasoning LLM, enabled by custom prompt engineering by the LLM agents. The prototype for the proposed platform was developed in collaboration with the U.S. Army Medical Research team in Newport News, Virginia, incorporating five fine-tuned vision-language models. The results demonstrate the transformative potential of combining fine-tuned vision-language model inputs with the OpenAI-o3 reasoning LLM to create a robust, secure, and highly accurate diagnostic system for mild TBI prediction. To the best of our knowledge, this research represents the first application of fine-tuned vision-language models integrated with a reasoning LLM for TBI prediction tasks.
Abstract:Internet of Things (IoT) platforms with trigger-action capability allow event conditions to trigger actions in IoT devices autonomously by creating a chain of interactions. Adversaries exploit this chain of interactions to maliciously inject fake event conditions into IoT hubs, triggering unauthorized actions on target IoT devices to implement remote injection attacks. Existing defense mechanisms focus mainly on the verification of event transactions using physical event fingerprints to enforce the security policies to block unsafe event transactions. These approaches are designed to provide offline defense against injection attacks. The state-of-the-art online defense mechanisms offer real-time defense, but extensive reliability on the inference of attack impacts on the IoT network limits the generalization capability of these approaches. In this paper, we propose a platform-independent multi-agent online defense system, namely RESTRAIN, to counter remote injection attacks at runtime. RESTRAIN allows the defense agent to profile attack actions at runtime and leverages reinforcement learning to optimize a defense policy that complies with the security requirements of the IoT network. The experimental results show that the defense agent effectively takes real-time defense actions against complex and dynamic remote injection attacks and maximizes the security gain with minimal computational overhead.
Abstract:In the evolving landscape of machine learning (ML), Federated Learning (FL) presents a paradigm shift towards decentralized model training while preserving user data privacy. This paper introduces the concept of ``privacy drift", an innovative framework that parallels the well-known phenomenon of concept drift. While concept drift addresses the variability in model accuracy over time due to changes in the data, privacy drift encapsulates the variation in the leakage of private information as models undergo incremental training. By defining and examining privacy drift, this study aims to unveil the nuanced relationship between the evolution of model performance and the integrity of data privacy. Through rigorous experimentation, we investigate the dynamics of privacy drift in FL systems, focusing on how model updates and data distribution shifts influence the susceptibility of models to privacy attacks, such as membership inference attacks (MIA). Our results highlight a complex interplay between model accuracy and privacy safeguards, revealing that enhancements in model performance can lead to increased privacy risks. We provide empirical evidence from experiments on customized datasets derived from CIFAR-100 (Canadian Institute for Advanced Research, 100 classes), showcasing the impact of data and concept drift on privacy. This work lays the groundwork for future research on privacy-aware machine learning, aiming to achieve a delicate balance between model accuracy and data privacy in decentralized environments.