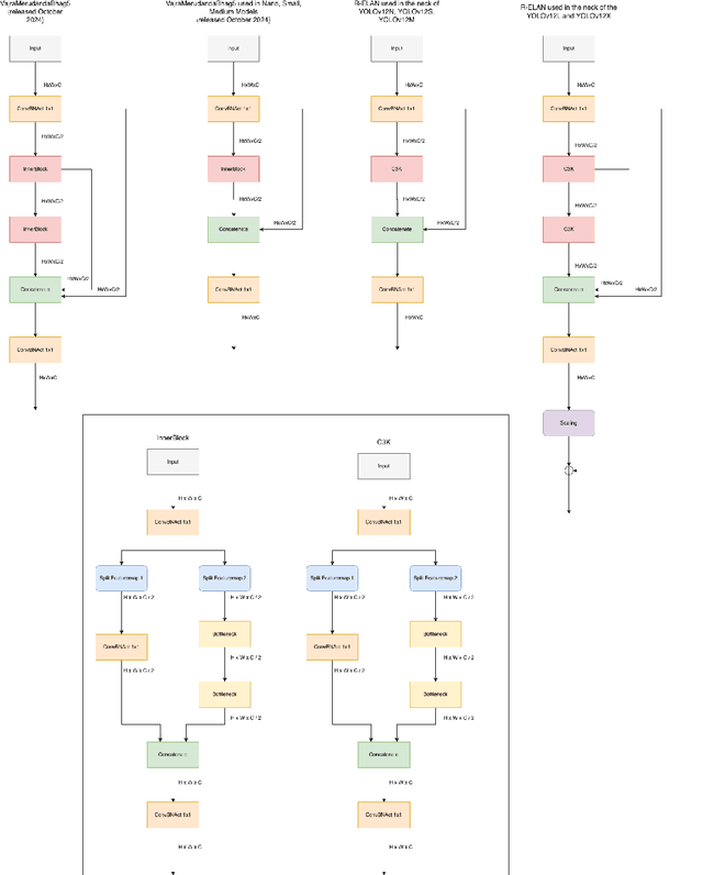
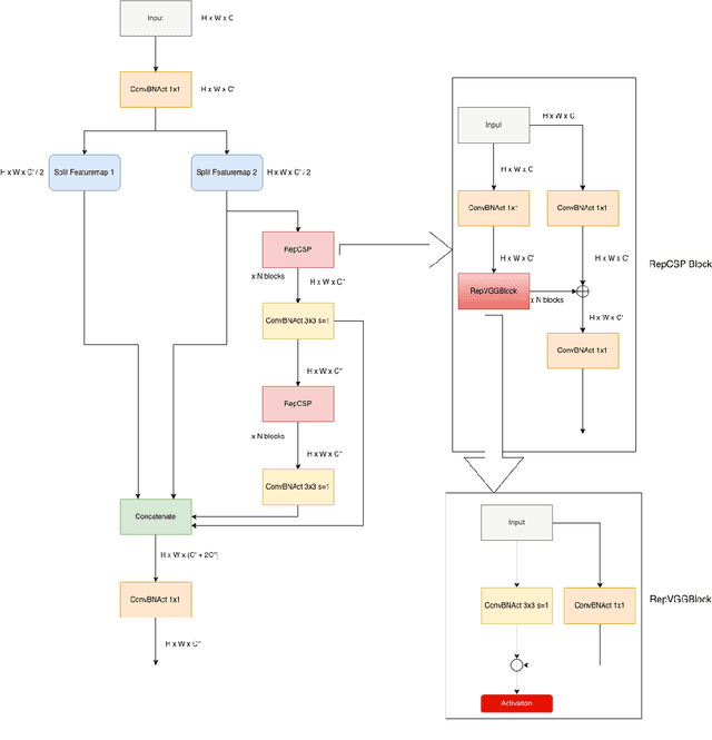
Object detection is a computer vision task in which the goal is to detect and locate objects of interest in an image or video. The task involves identifying the position and boundaries of objects in an image, and classifying the objects into different categories. It forms a crucial part of vision recognition, alongside image classification and retrieval.




A vision-based trajectory analysis solution is proposed to address the "zero-speed braking" issue caused by inaccurate Controller Area Network (CAN) signals in commercial vehicle Automatic Emergency Braking (AEB) systems during low-speed operation. The algorithm utilizes the NVIDIA Jetson AGX Xavier platform to process sequential video frames from a blind spot camera, employing self-adaptive Contrast Limited Adaptive Histogram Equalization (CLAHE)-enhanced Scale-Invariant Feature Transform (SIFT) feature extraction and K-Nearest Neighbors (KNN)-Random Sample Consensus (RANSAC) matching. This allows for precise classification of the vehicle's motion state (static, vibration, moving). Key innovations include 1) multiframe trajectory displacement statistics (5-frame sliding window), 2) a dual-threshold state decision matrix, and 3) OBD-II driven dynamic Region of Interest (ROI) configuration. The system effectively suppresses environmental interference and false detection of dynamic objects, directly addressing the challenge of low-speed false activation in commercial vehicle safety systems. Evaluation in a real-world dataset (32,454 video segments from 1,852 vehicles) demonstrates an F1-score of 99.96% for static detection, 97.78% for moving state recognition, and a processing delay of 14.2 milliseconds (resolution 704x576). The deployment on-site shows an 89% reduction in false braking events, a 100% success rate in emergency braking, and a fault rate below 5%.




Artificial intelligence (AI)-driven augmented reality (AR) systems are becoming increasingly integrated into daily life, and with this growth comes a greater need for explainability in real-time user interactions. Traditional explainable AI (XAI) methods, which often rely on feature-based or example-based explanations, struggle to deliver dynamic, context-specific, personalized, and human-centric insights for everyday AR users. These methods typically address separate explainability dimensions (e.g., when, what, how) with different explanation techniques, resulting in unrealistic and fragmented experiences for seamless AR interactions. To address this challenge, we propose PILAR, a novel framework that leverages a pre-trained large language model (LLM) to generate context-aware, personalized explanations, offering a more intuitive and trustworthy experience in real-time AI-powered AR systems. Unlike traditional methods, which rely on multiple techniques for different aspects of explanation, PILAR employs a unified LLM-based approach that dynamically adapts explanations to the user's needs, fostering greater trust and engagement. We implement the PILAR concept in a real-world AR application (e.g., personalized recipe recommendations), an open-source prototype that integrates real-time object detection, recipe recommendation, and LLM-based personalized explanations of the recommended recipes based on users' dietary preferences. We evaluate the effectiveness of PILAR through a user study with 16 participants performing AR-based recipe recommendation tasks, comparing an LLM-based explanation interface to a traditional template-based one. Results show that the LLM-based interface significantly enhances user performance and experience, with participants completing tasks 40% faster and reporting greater satisfaction, ease of use, and perceived transparency.
Recent advances in 3D scene representations have enabled high-fidelity novel view synthesis, yet adapting to discrete scene changes and constructing interactive 3D environments remain open challenges in vision and robotics. Existing approaches focus solely on updating a single scene without supporting novel-state synthesis. Others rely on diffusion-based object-background decoupling that works on one state at a time and cannot fuse information across multiple observations. To address these limitations, we introduce RecurGS, a recurrent fusion framework that incrementally integrates discrete Gaussian scene states into a single evolving representation capable of interaction. RecurGS detects object-level changes across consecutive states, aligns their geometric motion using semantic correspondence and Lie-algebra based SE(3) refinement, and performs recurrent updates that preserve historical structures through replay supervision. A voxelized, visibility-aware fusion module selectively incorporates newly observed regions while keeping stable areas fixed, mitigating catastrophic forgetting and enabling efficient long-horizon updates. RecurGS supports object-level manipulation, synthesizes novel scene states without requiring additional scans, and maintains photorealistic fidelity across evolving environments. Extensive experiments across synthetic and real-world datasets demonstrate that our framework delivers high-quality reconstructions with substantially improved update efficiency, providing a scalable step toward continuously interactive Gaussian worlds.




Existing image forgery detection (IFD) methods either exploit low-level, semantics-agnostic artifacts or rely on multimodal large language models (MLLMs) with high-level semantic knowledge. Although naturally complementary, these two information streams are highly heterogeneous in both paradigm and reasoning, making it difficult for existing methods to unify them or effectively model their cross-level interactions. To address this gap, we propose ForenAgent, a multi-round interactive IFD framework that enables MLLMs to autonomously generate, execute, and iteratively refine Python-based low-level tools around the detection objective, thereby achieving more flexible and interpretable forgery analysis. ForenAgent follows a two-stage training pipeline combining Cold Start and Reinforcement Fine-Tuning to enhance its tool interaction capability and reasoning adaptability progressively. Inspired by human reasoning, we design a dynamic reasoning loop comprising global perception, local focusing, iterative probing, and holistic adjudication, and instantiate it as both a data-sampling strategy and a task-aligned process reward. For systematic training and evaluation, we construct FABench, a heterogeneous, high-quality agent-forensics dataset comprising 100k images and approximately 200k agent-interaction question-answer pairs. Experiments show that ForenAgent exhibits emergent tool-use competence and reflective reasoning on challenging IFD tasks when assisted by low-level tools, charting a promising route toward general-purpose IFD. The code will be released after the review process is completed.




Multi-agent collaborative perception (CP) is a promising paradigm for improving autonomous driving safety, particularly for vulnerable road users like pedestrians, via robust 3D perception. However, existing CP approaches often optimize for vehicle detection performance metrics, underperforming on smaller, safety-critical objects such as pedestrians, where detection failures can be catastrophic. Furthermore, previous CP methods rely on full feature exchange rather than communicating only salient features that help reduce false negatives. To this end, we present FocalComm, a novel collaborative perception framework that focuses on exchanging hard-instance-oriented features among connected collaborative agents. FocalComm consists of two key novel designs: (1) a learnable progressive hard instance mining (HIM) module to extract hard instance-oriented features per agent, and (2) a query-based feature-level (intermediate) fusion technique that dynamically weights these identified features during collaboration. We show that FocalComm outperforms state-of-the-art collaborative perception methods on two challenging real-world datasets (V2X-Real and DAIR-V2X) across both vehicle-centric and infrastructure-centric collaborative setups. FocalComm also shows a strong performance gain in pedestrian detection in V2X-Real.
Low-shot object counting addresses estimating the number of previously unobserved objects in an image using only few or no annotated test-time exemplars. A considerable challenge for modern low-shot counters are dense regions with small objects. While total counts in such situations are typically well addressed by density-based counters, their usefulness is limited by poor localization capabilities. This is better addressed by point-detection-based counters, which are based on query-based detectors. However, due to limited number of pre-trained queries, they underperform on images with very large numbers of objects, and resort to ad-hoc techniques like upsampling and tiling. We propose CoDi, the first latent diffusion-based low-shot counter that produces high-quality density maps on which object locations can be determined by non-maxima suppression. Our core contribution is the new exemplar-based conditioning module that extracts and adjusts the object prototypes to the intermediate layers of the denoising network, leading to accurate object location estimation. On FSC benchmark, CoDi outperforms state-of-the-art by 15% MAE, 13% MAE and 10% MAE in the few-shot, one-shot, and reference-less scenarios, respectively, and sets a new state-of-the-art on MCAC benchmark by outperforming the top method by 44% MAE. The code is available at https://github.com/gsustar/CoDi.
Sophisticated text-centric forgeries, fueled by rapid AIGC advancements, pose a significant threat to societal security and information authenticity. Current methods for text-centric forgery analysis are often limited to coarse-grained visual analysis and lack the capacity for sophisticated reasoning. Moreover, they typically treat detection, grounding, and explanation as discrete sub-tasks, overlooking their intrinsic relationships for holistic performance enhancement. To address these challenges, we introduce LogicLens, a unified framework for Visual-Textual Co-reasoning that reformulates these objectives into a joint task. The deep reasoning of LogicLens is powered by our novel Cross-Cues-aware Chain of Thought (CCT) mechanism, which iteratively cross-validates visual cues against textual logic. To ensure robust alignment across all tasks, we further propose a weighted multi-task reward function for GRPO-based optimization. Complementing this framework, we first designed the PR$^2$ (Perceiver, Reasoner, Reviewer) pipeline, a hierarchical and iterative multi-agent system that generates high-quality, cognitively-aligned annotations. Then, we constructed RealText, a diverse dataset comprising 5,397 images with fine-grained annotations, including textual explanations, pixel-level segmentation, and authenticity labels for model training. Extensive experiments demonstrate the superiority of LogicLens across multiple benchmarks. In a zero-shot evaluation on T-IC13, it surpasses the specialized framework by 41.4% and GPT-4o by 23.4% in macro-average F1 score. Moreover, on the challenging dense-text T-SROIE dataset, it establishes a significant lead over other MLLM-based methods in mF1, CSS, and the macro-average F1. Our dataset, model, and code will be made publicly available.




Remote sensing image change detection is one of the fundamental tasks in remote sensing intelligent interpretation. Its core objective is to identify changes within change regions of interest (CRoI). Current multimodal large models encode rich human semantic knowledge, which is utilized for guidance in tasks such as remote sensing change detection. However, existing methods that use semantic guidance for detecting users' CRoI overly rely on explicit textual descriptions of CRoI, leading to the problem of near-complete performance failure when presented with implicit CRoI textual descriptions. This paper proposes a multimodal reasoning change detection model named ReasonCD, capable of mining users' implicit task intent. The model leverages the powerful reasoning capabilities of pre-trained large language models to mine users' implicit task intents and subsequently obtains different change detection results based on these intents. Experiments on public datasets demonstrate that the model achieves excellent change detection performance, with an F1 score of 92.1\% on the BCDD dataset. Furthermore, to validate its superior reasoning functionality, this paper annotates a subset of reasoning data based on the SECOND dataset. Experimental results show that the model not only excels at basic reasoning-based change detection tasks but can also explain the reasoning process to aid human decision-making.
High-performance Radar-Camera 3D object detection can be achieved by leveraging knowledge distillation without using LiDAR at inference time. However, existing distillation methods typically transfer modality-specific features directly to each sensor, which can distort their unique characteristics and degrade their individual strengths. To address this, we introduce IMKD, a radar-camera fusion framework based on multi-level knowledge distillation that preserves each sensor's intrinsic characteristics while amplifying their complementary strengths. IMKD applies a three-stage, intensity-aware distillation strategy to enrich the fused representation across the architecture: (1) LiDAR-to-Radar intensity-aware feature distillation to enhance radar representations with fine-grained structural cues, (2) LiDAR-to-Fused feature intensity-guided distillation to selectively highlight useful geometry and depth information at the fusion level, fostering complementarity between the modalities rather than forcing them to align, and (3) Camera-Radar intensity-guided fusion mechanism that facilitates effective feature alignment and calibration. Extensive experiments on the nuScenes benchmark show that IMKD reaches 67.0% NDS and 61.0% mAP, outperforming all prior distillation-based radar-camera fusion methods. Our code and models are available at https://github.com/dfki-av/IMKD/.
Precision livestock farming requires objective assessment of social behavior to support herd welfare monitoring, yet most existing approaches infer interactions using static proximity thresholds that cannot distinguish affiliative from agonistic behaviors in complex barn environments. This limitation constrains the interpretability of automated social network analysis in commercial settings. We present a pose-based computational framework for interaction classification that moves beyond proximity heuristics by modeling the spatiotemporal geometry of anatomical keypoints. Rather than relying on pixel-level appearance or simple distance measures, the proposed method encodes interaction-specific motion signatures from keypoint trajectories, enabling differentiation of social interaction valence. The framework is implemented as an end-to-end computer vision pipeline integrating YOLOv11 for object detection (mAP@0.50: 96.24%), supervised individual identification (98.24% accuracy), ByteTrack for multi-object tracking (81.96% accuracy), ZebraPose for 27-point anatomical keypoint estimation, and a support vector machine classifier trained on pose-derived distance dynamics. On annotated interaction clips collected from a commercial dairy barn, the classifier achieved 77.51% accuracy in distinguishing affiliative and agonistic behaviors using pose information alone. Comparative evaluation against a proximity-only baseline shows substantial gains in behavioral discrimination, particularly for affiliative interactions. The results establish a proof-of-concept for automated, vision-based inference of social interactions suitable for constructing interaction-aware social networks, with near-real-time performance on commodity hardware.