



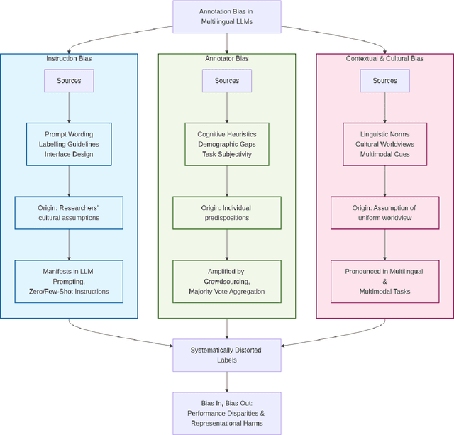
Abstract:Annotation bias in NLP datasets remains a major challenge for developing multilingual Large Language Models (LLMs), particularly in culturally diverse settings. Bias from task framing, annotator subjectivity, and cultural mismatches can distort model outputs and exacerbate social harms. We propose a comprehensive framework for understanding annotation bias, distinguishing among instruction bias, annotator bias, and contextual and cultural bias. We review detection methods (including inter-annotator agreement, model disagreement, and metadata analysis) and highlight emerging techniques such as multilingual model divergence and cultural inference. We further outline proactive and reactive mitigation strategies, including diverse annotator recruitment, iterative guideline refinement, and post-hoc model adjustments. Our contributions include: (1) a typology of annotation bias; (2) a synthesis of detection metrics; (3) an ensemble-based bias mitigation approach adapted for multilingual settings, and (4) an ethical analysis of annotation processes. Together, these insights aim to inform more equitable and culturally grounded annotation pipelines for LLMs.
Abstract:This study focuses on the problem of credit default prediction, builds a modeling framework based on machine learning, and conducts comparative experiments on a variety of mainstream classification algorithms. Through preprocessing, feature engineering, and model training of the Home Credit dataset, the performance of multiple models including logistic regression, random forest, XGBoost, LightGBM, etc. in terms of accuracy, precision, and recall is evaluated. The results show that the ensemble learning method has obvious advantages in predictive performance, especially in dealing with complex nonlinear relationships between features and data imbalance problems. It shows strong robustness. At the same time, the SHAP method is used to analyze the importance and dependency of features, and it is found that the external credit score variable plays a dominant role in model decision making, which helps to improve the model's interpretability and practical application value. The research results provide effective reference and technical support for the intelligent development of credit risk control systems.
Abstract:Modeling the interactions among agents for trajectory prediction of autonomous driving has been challenging due to the inherent uncertainty in agents' behavior. The interactions involved in the predicted trajectories of agents, also called post-interactions, have rarely been considered in trajectory prediction models. To this end, we propose a coarse-to-fine Transformer for multimodal trajectory prediction, i.e., Pioformer, which explicitly extracts the post-interaction features to enhance the prediction accuracy. Specifically, we first build a Coarse Trajectory Network to generate coarse trajectories based on the observed trajectories and lane segments, in which the low-order interaction features are extracted with the graph neural networks. Next, we build a hypergraph neural network-based Trajectory Proposal Network to generate trajectory proposals, where the high-order interaction features are learned by the hypergraphs. Finally, the trajectory proposals are sent to the Proposal Refinement Network for further refinement. The observed trajectories and trajectory proposals are concatenated together as the inputs of the Proposal Refinement Network, in which the post-interaction features are learned by combining the previous interaction features and trajectory consistency features. Moreover, we propose a three-stage training scheme to facilitate the learning process. Extensive experiments on the Argoverse 1 dataset demonstrate the superiority of our method. Compared with the baseline HiVT-64, our model has reduced the prediction errors by 4.4%, 8.4%, 14.4%, 5.7% regarding metrics minADE6, minFDE6, MR6, and brier-minFDE6, respectively.
Abstract:Few-shot multimodal dialogue intention recognition is a critical challenge in the e-commerce domainn. Previous methods have primarily enhanced model classification capabilities through post-training techniques. However, our analysis reveals that training for few-shot multimodal dialogue intention recognition involves two interconnected tasks, leading to a seesaw effect in multi-task learning. This phenomenon is attributed to knowledge interference stemming from the superposition of weight matrix updates during the training process. To address these challenges, we propose Knowledge-Decoupled Synergetic Learning (KDSL), which mitigates these issues by utilizing smaller models to transform knowledge into interpretable rules, while applying the post-training of larger models. By facilitating collaboration between the large and small multimodal large language models for prediction, our approach demonstrates significant improvements. Notably, we achieve outstanding results on two real Taobao datasets, with enhancements of 6.37\% and 6.28\% in online weighted F1 scores compared to the state-of-the-art method, thereby validating the efficacy of our framework.




Abstract:Structured representations, exemplified by Abstract Meaning Representation (AMR), have long been pivotal in computational linguistics. However, their role remains ambiguous in the Large Language Models (LLMs) era. Initial attempts to integrate structured representation into LLMs via a zero-shot setting yielded inferior performance. We hypothesize that such a decline stems from the structure information being passed into LLMs in a code format unfamiliar to LLMs' training corpora. Consequently, we propose SR-LLM, an innovative framework with two settings to explore a superior way of integrating structured representation with LLMs from training-free and training-dependent perspectives. The former integrates structural information through natural language descriptions in LLM prompts, whereas its counterpart augments the model's inference capability through fine-tuning on linguistically described structured representations. Performance improvements were observed in widely downstream datasets, with particularly notable gains of 3.17% and 12.38% in PAWS. To the best of our knowledge, this work represents the pioneering demonstration that leveraging structural representations can substantially enhance LLMs' inference capability. We hope that our work sheds light and encourages future research to enhance the reasoning and interoperability of LLMs by structure data.




Abstract:Efficient patient-doctor interaction is among the key factors for a successful disease diagnosis. During the conversation, the doctor could query complementary diagnostic information, such as the patient's symptoms, previous surgery, and other related information that goes beyond medical evidence data (test results) to enhance disease diagnosis. However, this procedure is usually time-consuming and less-efficient, which can be potentially optimized through computer-assisted systems. As such, we propose a diagnostic dialogue system to automate the patient information collection procedure. By exploiting medical history and conversation logic, our conversation agents, particularly the doctor agent, can pose multi-round clinical queries to effectively collect the most relevant disease diagnostic information. Moreover, benefiting from our two-stage recommendation structure, carefully designed ranking criteria, and interactive patient agent, our model is able to overcome the under-exploration and non-flexible challenges in dialogue generation. Our experimental results on a real-world medical conversation dataset show that our model can generate clinical queries that mimic the conversation style of real doctors, with efficient fluency, professionalism, and safety, while effectively collecting relevant disease diagnostic information.




Abstract:Being able to accurately monitor the screen exposure of young children is important for research on phenomena linked to screen use such as childhood obesity, physical activity, and social interaction. Most existing studies rely upon self-report or manual measures from bulky wearable sensors, thus lacking efficiency and accuracy in capturing quantitative screen exposure data. In this work, we developed a novel sensor informatics framework that utilizes egocentric images from a wearable sensor, termed the screen time tracker (STT), and a vision language model (VLM). In particular, we devised a multi-view VLM that takes multiple views from egocentric image sequences and interprets screen exposure dynamically. We validated our approach by using a dataset of children's free-living activities, demonstrating significant improvement over existing methods in plain vision language models and object detection models. Results supported the promise of this monitoring approach, which could optimize behavioral research on screen exposure in children's naturalistic settings.
Abstract:Bayesian bandit algorithms with approximate Bayesian inference have been widely used in real-world applications. Nevertheless, their theoretical justification is less investigated in the literature, especially for contextual bandit problems. To fill this gap, we propose a general theoretical framework to analyze stochastic linear bandits in the presence of approximate inference and conduct regret analysis on two Bayesian bandit algorithms, Linear Thompson sampling (LinTS) and the extension of Bayesian Upper Confidence Bound, namely Linear Bayesian Upper Confidence Bound (LinBUCB). We demonstrate that both LinTS and LinBUCB can preserve their original rates of regret upper bound but with a sacrifice of larger constant terms when applied with approximate inference. These results hold for general Bayesian inference approaches, under the assumption that the inference error measured by two different $\alpha$-divergences is bounded. Additionally, by introducing a new definition of well-behaved distributions, we show that LinBUCB improves the regret rate of LinTS from $\tilde{O}(d^{3/2}\sqrt{T})$ to $\tilde{O}(d\sqrt{T})$, matching the minimax optimal rate. To our knowledge, this work provides the first regret bounds in the setting of stochastic linear bandits with bounded approximate inference errors.
Abstract:Segment anything model (SAM) has emerged as the leading approach for zero-shot learning in segmentation, offering the advantage of avoiding pixel-wise annotation. It is particularly appealing in medical image segmentation where annotation is laborious and expertise-demanding. However, the direct application of SAM often yields inferior results compared to conventional fully supervised segmentation networks. While using SAM generated pseudo label could also benefit the training of fully supervised segmentation, the performance is limited by the quality of pseudo labels. In this paper, we propose a novel label corruption to push the boundary of SAM-based segmentation. Our model utilizes a novel noise detection module to distinguish between noisy labels from clean labels. This enables us to correct the noisy labels using an uncertainty-based self-correction module, thereby enriching the clean training set. Finally, we retrain the network with updated labels to optimize its weights for future predictions. One key advantage of our model is its ability to train deep networks using SAM-generated pseudo labels without relying on a subset of expert-level annotations. We demonstrate the effectiveness of our proposed model on both X-ray and lung CT datasets, indicating its ability to improve segmentation accuracy and outperform baseline methods in label correction.




Abstract:Uncertainty quantification (UQ) is important for reliability assessment and enhancement of machine learning models. In deep learning, uncertainties arise not only from data, but also from the training procedure that often injects substantial noises and biases. These hinder the attainment of statistical guarantees and, moreover, impose computational challenges on UQ due to the need for repeated network retraining. Building upon the recent neural tangent kernel theory, we create statistically guaranteed schemes to principally \emph{quantify}, and \emph{remove}, the procedural uncertainty of over-parameterized neural networks with very low computation effort. In particular, our approach, based on what we call a procedural-noise-correcting (PNC) predictor, removes the procedural uncertainty by using only \emph{one} auxiliary network that is trained on a suitably labeled data set, instead of many retrained networks employed in deep ensembles. Moreover, by combining our PNC predictor with suitable light-computation resampling methods, we build several approaches to construct asymptotically exact-coverage confidence intervals using as low as four trained networks without additional overheads.