



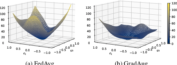
Abstract:Federated learning (FL) is a promising strategy for performing privacy-preserving, distributed learning with a network of clients (i.e., edge devices). However, the data distribution among clients is often non-IID in nature, making efficient optimization difficult. To alleviate this issue, many FL algorithms focus on mitigating the effects of data heterogeneity across clients by introducing a variety of proximal terms, some incurring considerable compute and/or memory overheads, to restrain local updates with respect to the global model. Instead, we consider rethinking solutions to data heterogeneity in FL with a focus on local learning generality rather than proximal restriction. To this end, we first present a systematic study informed by second-order indicators to better understand algorithm effectiveness in FL. Interestingly, we find that standard regularization methods are surprisingly strong performers in mitigating data heterogeneity effects. Based on our findings, we further propose a simple and effective method, FedAlign, to overcome data heterogeneity and the pitfalls of previous methods. FedAlign achieves competitive accuracy with state-of-the-art FL methods across a variety of settings while minimizing computation and memory overhead. Code will be publicly available.




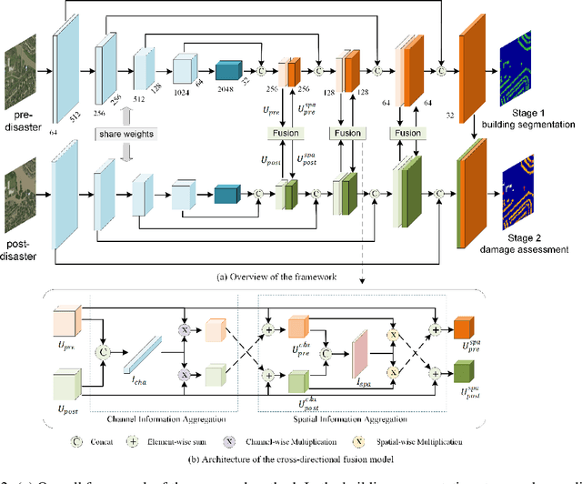
Abstract:Fast and effective responses are required when a natural disaster (e.g., earthquake, hurricane, etc.) strikes. Building damage assessment from satellite imagery is critical before relief effort is deployed. With a pair of pre- and post-disaster satellite images, building damage assessment aims at predicting the extent of damage to buildings. With the powerful ability of feature representation, deep neural networks have been successfully applied to building damage assessment. Most existing works simply concatenate pre- and post-disaster images as input of a deep neural network without considering their correlations. In this paper, we propose a novel two-stage convolutional neural network for Building Damage Assessment, called BDANet. In the first stage, a U-Net is used to extract the locations of buildings. Then the network weights from the first stage are shared in the second stage for building damage assessment. In the second stage, a two-branch multi-scale U-Net is employed as backbone, where pre- and post-disaster images are fed into the network separately. A cross-directional attention module is proposed to explore the correlations between pre- and post-disaster images. Moreover, CutMix data augmentation is exploited to tackle the challenge of difficult classes. The proposed method achieves state-of-the-art performance on a large-scale dataset -- xBD. The code is available at https://github.com/ShaneShen/BDANet-Building-Damage-Assessment.




Abstract:Most existing deep neural networks are static, which means they can only do inference at a fixed complexity. But the resource budget can vary substantially across different devices. Even on a single device, the affordable budget can change with different scenarios, and repeatedly training networks for each required budget would be incredibly expensive. Therefore, in this work, we propose a general method called MutualNet to train a single network that can run at a diverse set of resource constraints. Our method trains a cohort of model configurations with various network widths and input resolutions. This mutual learning scheme not only allows the model to run at different width-resolution configurations but also transfers the unique knowledge among these configurations, helping the model to learn stronger representations overall. MutualNet is a general training methodology that can be applied to various network structures (e.g., 2D networks: MobileNets, ResNet, 3D networks: SlowFast, X3D) and various tasks (e.g., image classification, object detection, segmentation, and action recognition), and is demonstrated to achieve consistent improvements on a variety of datasets. Since we only train the model once, it also greatly reduces the training cost compared to independently training several models. Surprisingly, MutualNet can also be used to significantly boost the performance of a single network, if dynamic resource constraint is not a concern. In summary, MutualNet is a unified method for both static and adaptive, 2D and 3D networks. Codes and pre-trained models are available at \url{https://github.com/taoyang1122/MutualNet}.




Abstract:Transformer architectures have become the model of choice in natural language processing and are now being introduced into computer vision tasks such as image classification, object detection, and semantic segmentation. However, in the field of human pose estimation, convolutional architectures still remain dominant. In this work, we present PoseFormer, a purely transformer-based approach for 3D human pose estimation in videos without convolutional architectures involved. Inspired by recent developments in vision transformers, we design a spatial-temporal transformer structure to comprehensively model the human joint relations within each frame as well as the temporal correlations across frames, then output an accurate 3D human pose of the center frame. We quantitatively and qualitatively evaluate our method on two popular and standard benchmark datasets: Human3.6M and MPI-INF-3DHP. Extensive experiments show that PoseFormer achieves state-of-the-art performance on both datasets. Code is available at \url{https://github.com/zczcwh/PoseFormer}




Abstract:Active learning aims to improve the performance of task model by selecting the most informative samples with a limited budget. Unlike most recent works that focused on applying active learning for image classification, we propose an effective Consistency-based Active Learning method for object Detection (CALD), which fully explores the consistency between original and augmented data. CALD has three appealing benefits. (i) CALD is systematically designed by investigating the weaknesses of existing active learning methods, which do not take the unique challenges of object detection into account. (ii) CALD unifies box regression and classification with a single metric, which is not concerned by active learning methods for classification. CALD also focuses on the most informative local region rather than the whole image, which is beneficial for object detection. (iii) CALD not only gauges individual information for sample selection, but also leverages mutual information to encourage a balanced data distribution. Extensive experiments show that CALD significantly outperforms existing state-of-the-art task-agnostic and detection-specific active learning methods on general object detection datasets. Based on the Faster R-CNN detector, CALD consistently surpasses the baseline method (random selection) by 2.9/2.8/0.8 mAP on average on PASCAL VOC 2007, PASCAL VOC 2012, and MS COCO. Code is available at \url{https://github.com/we1pingyu/CALD}




Abstract:Human pose estimation aims to locate the human body parts and build human body representation (e.g., body skeleton) from input data such as images and videos. It has drawn increasing attention during the past decade and has been utilized in a wide range of applications including human-computer interaction, motion analysis, augmented reality, and virtual reality. Although the recently developed deep learning-based solutions have achieved high performance in human pose estimation, there still remain challenges due to insufficient training data, depth ambiguities, and occlusion. The goal of this survey paper is to provide a comprehensive review of recent deep learning-based solutions for both 2D and 3D pose estimation via a systematic analysis and comparison of these solutions based on their input data and inference procedures. More than 240 research papers since 2014 are covered in this survey. Furthermore, 2D and 3D human pose estimation datasets and evaluation metrics are included. Quantitative performance comparisons of the reviewed methods on popular datasets are summarized and discussed. Finally, the challenges involved, applications, and future research directions are concluded. We also provide a regularly updated project page: \url{https://github.com/zczcwh/DL-HPE}




Abstract:This paper presents A3D, an adaptive 3D network that can infer at a wide range of computational constraints with one-time training. Instead of training multiple models in a grid-search manner, it generates good configurations by trading off between network width and spatio-temporal resolution. Furthermore, the computation cost can be adapted after the model is deployed to meet variable constraints, for example, on edge devices. Even under the same computational constraints, the performance of our adaptive networks can be significantly boosted over the baseline counterparts by the mutual training along three dimensions. When a multiple pathway framework, e.g. SlowFast, is adopted, our adaptive method encourages a better trade-off between pathways than manual designs. Extensive experiments on the Kinetics dataset show the effectiveness of the proposed framework. The performance gain is also verified to transfer well between datasets and tasks. Code will be made available.




Abstract:Cross-view image geo-localization aims to determine the locations of street-view query images by matching with GPS-tagged reference images from aerial view. Recent works have achieved surprisingly high retrieval accuracy on city-scale datasets. However, these results rely on the assumption that there exists a reference image exactly centered at the location of any query image, which is not applicable for practical scenarios. In this paper, we redefine this problem with a more realistic assumption that the query image can be arbitrary in the area of interest and the reference images are captured before the queries emerge. This assumption breaks the one-to-one retrieval setting of existing datasets as the queries and reference images are not perfectly aligned pairs, and there may be multiple reference images covering one query location. To bridge the gap between this realistic setting and existing datasets, we propose a new large-scale benchmark -- VIGOR -- for cross-View Image Geo-localization beyond One-to-one Retrieval. We benchmark existing state-of-the-art methods and propose a novel end-to-end framework to localize the query in a coarse-to-fine manner. Apart from the image-level retrieval accuracy, we also evaluate the localization accuracy in terms of the actual distance (meters) using the raw GPS data. Extensive experiments are conducted under different application scenarios to validate the effectiveness of the proposed method. The results indicate that cross-view geo-localization in this realistic setting is still challenging, fostering new research in this direction. Our dataset and code will be publicly available.




Abstract:Existing methods for object detection in UAV images ignored an important challenge - imbalanced class distribution in UAV images - which leads to poor performance on tail classes. We systematically investigate existing solutions to long-tail problems and unveil that re-balancing methods that are effective on natural image datasets cannot be trivially applied to UAV datasets. To this end, we rethink long-tailed object detection in UAV images and propose the Dual Sampler and Head detection Network (DSHNet), which is the first work that aims to resolve long-tail distribution in UAV images. The key components in DSHNet include Class-Biased Samplers (CBS) and Bilateral Box Heads (BBH), which are developed to cope with tail classes and head classes in a dual-path manner. Without bells and whistles, DSHNet significantly boosts the performance of tail classes on different detection frameworks. Moreover, DSHNet significantly outperforms base detectors and generic approaches for long-tail problems on VisDrone and UAVDT datasets. It achieves new state-of-the-art performance when combining with image cropping methods. Code is available at https://github.com/we1pingyu/DSHNet




Abstract:Fast and effective responses are required when a natural disaster (e.g., earthquake, hurricane, etc.) strikes. Building damage assessment from satellite imagery is critical before an effective response is conducted. High-resolution satellite images provide rich information with pre- and post-disaster scenes for analysis. However, most existing works simply use pre- and post-disaster images as input without considering their correlations. In this paper, we propose a novel cross-directional fusion strategy to better explore the correlations between pre- and post-disaster images. Moreover, the data augmentation method CutMix is exploited to tackle the challenge of hard classes. The proposed method achieves state-of-the-art performance on a large-scale building damage assessment dataset -- xBD.