



Abstract:Representation learning, a task of learning latent vectors to represent entities, is a key task in improving search and recommender systems in web applications. Various representation learning methods have been developed, including graph-based approaches for relationships among entities, sequence-based methods for capturing the temporal evolution of user activities, and content-based models for leveraging text and visual content. However, the development of a unifying framework that integrates these diverse techniques to support multiple applications remains a significant challenge. This paper presents OmniSage, a large-scale representation framework that learns universal representations for a variety of applications at Pinterest. OmniSage integrates graph neural networks with content-based models and user sequence models by employing multiple contrastive learning tasks to effectively process graph data, user sequence data, and content signals. To support the training and inference of OmniSage, we developed an efficient infrastructure capable of supporting Pinterest graphs with billions of nodes. The universal representations generated by OmniSage have significantly enhanced user experiences on Pinterest, leading to an approximate 2.5% increase in sitewide repins (saves) across five applications. This paper highlights the impact of unifying representation learning methods, and we will open source the OmniSage code by the time of publication.




Abstract:Low-rank adaptation (LoRA) is a natural method for finetuning in communication-constrained machine learning settings such as cross-device federated learning. Prior work that has studied LoRA in the context of federated learning has focused on improving LoRA's robustness to heterogeneity and privacy. In this work, we instead consider techniques for further improving communication-efficiency in federated LoRA. Unfortunately, we show that centralized ML methods that improve the efficiency of LoRA through unstructured pruning do not transfer well to federated settings. We instead study a simple approach, \textbf{FLASC}, that applies sparsity to LoRA during communication while allowing clients to locally fine-tune the entire LoRA module. Across four common federated learning tasks, we demonstrate that this method matches the performance of dense LoRA with up to $10\times$ less communication. Additionally, despite being designed primarily to target communication, we find that this approach has benefits in terms of heterogeneity and privacy relative to existing approaches tailored to these specific concerns. Overall, our work highlights the importance of considering system-specific constraints when developing communication-efficient finetuning approaches, and serves as a simple and competitive baseline for future work in federated finetuning.
Abstract:In recent times there has been a surge of multi-modal architectures based on Large Language Models, which leverage the zero shot generation capabilities of LLMs and project image embeddings into the text space and then use the auto-regressive capacity to solve tasks such as VQA, captioning, and image retrieval. We name these architectures as "bridge-architectures" as they project from the image space to the text space. These models deviate from the traditional recipe of training transformer based multi-modal models, which involve using large-scale pre-training and complex multi-modal interactions through co or cross attention. However, the capabilities of bridge architectures have not been tested on complex visual reasoning tasks which require fine grained analysis about the image. In this project, we investigate the performance of these bridge-architectures on the NLVR2 dataset, and compare it to state-of-the-art transformer based architectures. We first extend the traditional bridge architectures for the NLVR2 dataset, by adding object level features to faciliate fine-grained object reasoning. Our analysis shows that adding object level features to bridge architectures does not help, and that pre-training on multi-modal data is key for good performance on complex reasoning tasks such as NLVR2. We also demonstrate some initial results on a recently bridge-architecture, LLaVA, in the zero shot setting and analyze its performance.




Abstract:In this project we attempt to make slot-based models with an image reconstruction objective competitive with those that use a feature reconstruction objective on real world datasets. We propose a loss-based approach to constricting the bottleneck of slot-based models, allowing larger-capacity encoder networks to be used with Slot Attention without producing degenerate stripe-shaped masks. We find that our proposed method offers an improvement over the baseline Slot Attention model but does not reach the performance of \dinosaur on the COCO2017 dataset. Throughout this project, we confirm the superiority of a feature reconstruction objective over an image reconstruction objective and explore the role of the architectural bottleneck in slot-based models.




Abstract:The electric vehicle routing problem (EVRP) has garnered great interest from researchers and industrialists in an attempt to move from fuel-based vehicles to healthier and more efficient electric vehicles (EVs). While it seems that the EVRP should not be much different from traditional vehicle routing problems (VRPs), challenges like limited cruising time, long charging times, and limited availability of charging facilities for electric vehicles makes all the difference. Previous works target logistics and delivery-related solutions wherein a homogeneous fleet of commercial EVs have to return to the initial point after making multiple stops. On the opposing front, we solve a personal electric vehicle routing problem and provide an optimal route for a single vehicle in a long origin-destination (OD) trip. We perform multi-objective optimization - minimizing the total trip time and the cumulative cost of charging. In addition, we incorporate external and real-life elements like traffic at charging stations, detour distances for reaching a charging station, and variable costs of electricity at different charging stations into the problem formulation. In particular, we define a multi-objective mixed integer non-linear programming (MINLP) problem and obtain a feasible solution using the $\epsilon$-constraint algorithm. We further implement meta-heuristic techniques such as Genetic Algorithm (GA) and Particle Swarm Optimization (PSO) to obtain the most optimal route and hence, the objective values. The experiment is carried out for multiple self-generated data instances and the results are thereby compared.




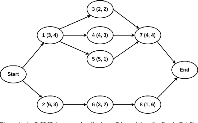
Abstract:The resource constrained project scheduling problem (RCPSP) is an NP-Hard combinatorial optimization problem. The objective of RCPSP is to schedule a set of activities without violating any activity precedence or resource constraints. In recent years researchers have moved away from complex solution methodologies, such as meta heuristics and exact mathematical approaches, towards more simple intuitive solutions like priority rules. This often involves using a genetic programming based hyper-heuristic (GPHH) to discover new priority rules which can be applied to new unseen cases. A common problem affecting GPHH is diversity in evolution which often leads to poor quality output. In this paper, we present a MAP-Elites based hyper-heuristic (MEHH) for the automated discovery of efficient priority rules for RCPSP. MAP-Elites uses a quality diversity based approach which explicitly maintains an archive of diverse solutions characterised along multiple feature dimensions. In order to demonstrate the benefits of our proposed hyper-heuristic, we compare the overall performance against a traditional GPHH and priority rules proposed by human experts. Our results indicate strong improvements in both diversity and performance. In particular we see major improvements for larger instances which have been under-studied in the existing literature.