



Abstract:This paper describes the zero-shot spontaneous style TTS system for the ISCSLP 2024 Conversational Voice Clone Challenge (CoVoC). We propose a LLaMA-based codec language model with a delay pattern to achieve spontaneous style voice cloning. To improve speech intelligibility, we introduce the Classifier-Free Guidance (CFG) strategy in the language model to strengthen conditional guidance on token prediction. To generate high-quality utterances, we adopt effective data preprocessing operations and fine-tune our model with selected high-quality spontaneous speech data. The official evaluations in the CoVoC constrained track show that our system achieves the best speech naturalness MOS of 3.80 and obtains considerable speech quality and speaker similarity results.




Abstract:Recent AIGC systems possess the capability to generate digital multimedia content based on human language instructions, such as text, image and video. However, when it comes to speech, existing methods related to human instruction-to-speech generation exhibit two limitations. Firstly, they require the division of inputs into content prompt (transcript) and description prompt (style and speaker), instead of directly supporting human instruction. This division is less natural in form and does not align with other AIGC models. Secondly, the practice of utilizing an independent description prompt to model speech style, without considering the transcript content, restricts the ability to control speech at a fine-grained level. To address these limitations, we propose VoxInstruct, a novel unified multilingual codec language modeling framework that extends traditional text-to-speech tasks into a general human instruction-to-speech task. Our approach enhances the expressiveness of human instruction-guided speech generation and aligns the speech generation paradigm with other modalities. To enable the model to automatically extract the content of synthesized speech from raw text instructions, we introduce speech semantic tokens as an intermediate representation for instruction-to-content guidance. We also incorporate multiple Classifier-Free Guidance (CFG) strategies into our codec language model, which strengthens the generated speech following human instructions. Furthermore, our model architecture and training strategies allow for the simultaneous support of combining speech prompt and descriptive human instruction for expressive speech synthesis, which is a first-of-its-kind attempt. Codes, models and demos are at: https://github.com/thuhcsi/VoxInstruct.


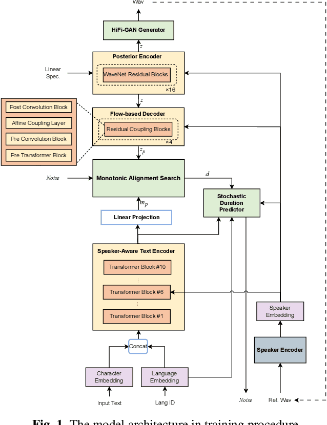
Abstract:This paper presents the multi-speaker multi-lingual few-shot voice cloning system developed by THU-HCSI team for LIMMITS'24 Challenge. To achieve high speaker similarity and naturalness in both mono-lingual and cross-lingual scenarios, we build the system upon YourTTS and add several enhancements. For further improving speaker similarity and speech quality, we introduce speaker-aware text encoder and flow-based decoder with Transformer blocks. In addition, we denoise the few-shot data, mix up them with pre-training data, and adopt a speaker-balanced sampling strategy to guarantee effective fine-tuning for target speakers. The official evaluations in track 1 show that our system achieves the best speaker similarity MOS of 4.25 and obtains considerable naturalness MOS of 3.97.