



Abstract:In recent years, incomplete multi-view clustering, which studies the challenging multi-view clustering problem on missing views, has received growing research interests. Although a series of methods have been proposed to address this issue, the following problems still exist: 1) Almost all of the existing methods are based on shallow models, which is difficult to obtain discriminative common representations. 2) These methods are generally sensitive to noise or outliers since the negative samples are treated equally as the important samples. In this paper, we propose a novel incomplete multi-view clustering network, called Cognitive Deep Incomplete Multi-view Clustering Network (CDIMC-net), to address these issues. Specifically, it captures the high-level features and local structure of each view by incorporating the view-specific deep encoders and graph embedding strategy into a framework. Moreover, based on the human cognition, i.e., learning from easy to hard, it introduces a self-paced strategy to select the most confident samples for model training, which can reduce the negative influence of outliers. Experimental results on several incomplete datasets show that CDIMC-net outperforms the state-of-the-art incomplete multi-view clustering methods.




Abstract:Conventional multi-view clustering seeks to partition data into respective groups based on the assumption that all views are fully observed. However, in practical applications, such as disease diagnosis, multimedia analysis, and recommendation system, it is common to observe that not all views of samples are available in many cases, which leads to the failure of the conventional multi-view clustering methods. Clustering on such incomplete multi-view data is referred to as incomplete multi-view clustering. In view of the promising application prospects, the research of incomplete multi-view clustering has noticeable advances in recent years. However, there is no survey to summarize the current progresses and point out the future research directions. To this end, we review the recent studies of incomplete multi-view clustering. Importantly, we provide some frameworks to unify the corresponding incomplete multi-view clustering methods, and make an in-depth comparative analysis for some representative methods from theoretical and experimental perspectives. Finally, some open problems in the incomplete multi-view clustering field are offered for researchers.




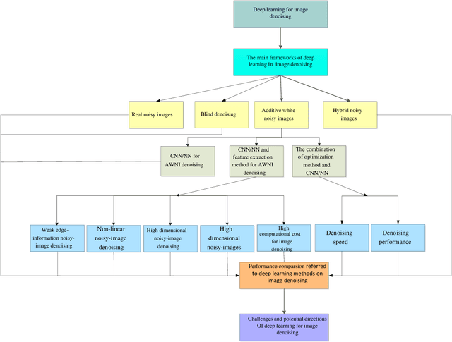
Abstract:Deep learning techniques have obtained much attention in image denoising. However, deep learning methods of different types deal with the noise have enormous differences. Specifically, discriminative learning based on deep learning can well address the Gaussian noise. Optimization model methods based on deep learning have good effect on estimating of the real noise. So far, there are little related researches to summarize different deep learning techniques for image denoising. In this paper, we make such a comparative study of different deep techniques in image denoising. We first classify the (1) deep convolutional neural networks (CNNs) for additive white noisy images, (2) deep CNNs for real noisy images, (3) deep CNNs for blind denoising and (4) deep CNNs for hybrid noisy images, which is the combination of noisy, blurred and low-resolution images. Then, we analyze the motivations and principles of deep learning methods of different types. Next, we compare and verify the state-of-the-art methods on public denoising datasets in terms of quantitative and qualitative analysis. Finally, we point out some potential challenges and directions of future research.




Abstract:This paper proposes a novel discriminative regression method, called adaptive locality preserving regression (ALPR) for classification. In particular, ALPR aims to learn a more flexible and discriminative projection that not only preserves the intrinsic structure of data, but also possesses the properties of feature selection and interpretability. To this end, we introduce a target learning technique to adaptively learn a more discriminative and flexible target matrix rather than the pre-defined strict zero-one label matrix for regression. Then a locality preserving constraint regularized by the adaptive learned weights is further introduced to guide the projection learning, which is beneficial to learn a more discriminative projection and avoid overfitting. Moreover, we replace the conventional `Frobenius norm' with the special l21 norm to constrain the projection, which enables the method to adaptively select the most important features from the original high-dimensional data for feature extraction. In this way, the negative influence of the redundant features and noises residing in the original data can be greatly eliminated. Besides, the proposed method has good interpretability for features owing to the row-sparsity property of the l21 norm. Extensive experiments conducted on the synthetic database with manifold structure and many real-world databases prove the effectiveness of the proposed method.




Abstract:Due to the flexible architectures of deep convolutional neural networks (CNNs), which are successfully used for image denoising. However, they suffer from the following drawbacks: (1) deep network architecture is very difficult to be train. (2) Very deep networks face the challenge of performance saturation. In this paper, we propose a novel method called enhanced convolutional neural denoising network (ECNDNet). Specifically, we use residual learning and batch normalization (BN) techniques to address the problem of training difficulties and accelerate the convergence of the network. In addition, dilated convolutions are used in our network to enlarge the context information and reduce the computational cost. Extensive experiments demonstrate that our ECNDNet outperforms the state-of-the-art methods such as IRCNN for image denoising.




Abstract:Since the proposal of big data analysis and Graphic Processing Unit (GPU), the deep learning technology has received a great deal of attention and has been widely applied in the field of imaging processing. In this paper, we have an aim to completely review and summarize the deep learning technologies for image denoising proposed in recent years. Morever, we systematically analyze the conventional machine learning methods for image denoising. Finally, we point out some research directions for the deep learning technologies in image denoising.




Abstract:Lines are the most essential and discriminative features of palmprint images, which motivate researches to propose various line direction based methods for palmprint recognition. Conventional methods usually capture the only one of the most dominant direction of palmprint images. However, a number of points in palmprint images have double or even more than two dominant directions because of a plenty of crossing lines of palmprint images. In this paper, we propose a local multiple directional pattern (LMDP) to effectively characterize the multiple direction features of palmprint images. LMDP can not only exactly denote the number and positions of dominant directions but also effectively reflect the confidence of each dominant direction. Then, a simple and effective coding scheme is designed to represent the LMDP and a block-wise LMDP descriptor is used as the feature space of palmprint images in palmprint recognition. Extensive experimental results demonstrate the superiority of the LMDP over the conventional powerful descriptors and the state-of-the-art direction based methods in palmprint recognition.