



Abstract:The Distributed Intelligent Sensing and Communication (DISAC) framework redefines Integrated Sensing and Communication (ISAC) for 6G by leveraging distributed architectures to enhance scalability, adaptability, and resource efficiency. This paper presents key architectural enablers, including advanced data representation, seamless target handover, support for heterogeneous devices, and semantic integration. Two use cases illustrate the transformative potential of DISAC: smart factory shop floors and Vulnerable Road User (VRU) protection at smart intersections. These scenarios demonstrate significant improvements in precision, safety, and operational efficiency compared to traditional ISAC systems. The preliminary DISAC architecture incorporates intelligent data processing, distributed coordination, and emerging technologies such as Reconfigurable Intelligent Surfaces (RIS) to meet 6G's stringent requirements. By addressing critical challenges in sensing accuracy, latency, and real-time decision-making, DISAC positions itself as a cornerstone for next-generation wireless networks, advancing innovation in dynamic and complex environments.
Abstract:In this paper, we demonstrate that an eXtremely Large (XL) Multiple-Input Multiple-Output (MIMO) wireless system with appropriate analog combining components exhibits the properties of a universal function approximator, similar to a feedforward neural network. By treating the XL MIMO channel coefficients as the random nodes of a hidden layer, and the receiver's analog combiner as a trainable output layer, we cast the end-to-end system to the Extreme Learning Machine (ELM) framework, leading to a novel formulation for Over-The-Air (OTA) edge inference without requiring traditional digital processing nor pre-processing at the transmitter. Through theoretical analysis and numerical evaluation, we showcase that XL-MIMO-ELM enables near-instantaneous training and efficient classification, suggesting the paradigm shift of beyond massive MIMO systems as neural networks alongside their profound communications role. Compared to deep learning approaches and conventional ELMs, the proposed framework achieves on par performance with orders of magnitude lower complexity, making it highly attractive for ultra low power wireless devices.
Abstract:In the Edge Inference (EI) paradigm, where a Deep Neural Network (DNN) is split across the transceivers to wirelessly communicate goal-defined features in solving a computational task, the wireless medium has been commonly treated as a source of noise. In this paper, motivated by the emerging technologies of Reconfigurable Intelligent Surfaces (RISs) and Stacked Intelligent Metasurfaces (SIM) that offer programmable propagation of wireless signals, either through controllable reflections or diffractions, we optimize the RIS/SIM-enabled smart wireless environment as a means of over-the-air computing, resembling the operations of DNN layers. We propose a framework of Metasurfaces-Integrated Neural Networks (MINNs) for EI, presenting its modeling, training through a backpropagation variation for fading channels, and deployment aspects. The overall end-to-end DNN architecture is general enough to admit RIS and SIM devices, through controllable reconfiguration before each transmission or fixed configurations after training, while both channel-aware and channel-agnostic transceivers are considered. Our numerical evaluation showcases metasurfaces to be instrumental in performing image classification under link budgets that impede conventional communications or metasurface-free systems. It is demonstrated that our MINN framework can significantly simplify EI requirements, achieving near-optimal performance with $50~$dB lower testing signal-to-noise ratio compared to training, even without transceiver channel knowledge.
Abstract:Radio-Frequency (RF) imaging concerns the digital recreation of the surfaces of scene objects based on the scattered field at distributed receivers. To solve this difficult inverse scattering problems, data-driven methods are often employed that extract patterns from similar training examples, while offering minimal latency. In this paper, we first provide an approximate yet fast electromagnetic model, which is based on the electric field integral equations, for data generation, and subsequently propose a Deep Neural Network (DNN) architecture to learn the corresponding inverse model. A graph-attention backbone allows for the system geometry to be passed to the DNN, where residual convolutional layers extract features about the objects, while a UNet head performs the final image reconstruction. Our quantitative and qualitative evaluations on two synthetic data sets of different characteristics showcase the performance gains of thee proposed advanced architecture and its relative resilience to signal noise levels and various reception configurations.



Abstract:While Reconfigurable Intelligent Surfaces (RISs) constitute one of the most prominent enablers for the upcoming sixth Generation (6G) of wireless networks, the design of efficient RIS phase profiles remains a notorious challenge when large numbers of phase-quantized unit cells are involved, typically of a single bit, as implemented by a vast majority of existing metasurface prototypes. In this paper, we focus on the RIS phase configuration problem for the exemplary case of the Signal-to-Noise Ratio (SNR) maximization for an RIS-enabled single-input single-output system where the metasurface tunable elements admit a phase difference of $\pi$ radians. We present a novel closed-form configuration which serves as a lower bound guaranteeing at least half the SNR of the ideal continuous (upper bound) SNR gain, and whose mean performance is shown to be asymptotically optimal. The proposed sign alignment configuration can be further used as initialization to standard discrete optimization algorithms. A discussion on the reduced complexity hardware benefits via the presented configuration is also included. Our numerical results demonstrate the efficacy of the proposed RIS sign alignment scheme over iterative approaches as well as the commonplace continuous phase quantization treatment.
Abstract:In this paper, a proof-of-concept study of a $1$-bit wideband reconfigurable intelligent surface (RIS) comprising planar tightly coupled dipoles (PTCD) is presented. The developed RIS operates at subTHz frequencies and a $3$-dB gain bandwidth of $27.4\%$ with the center frequency at $102$ GHz is shown to be obtainable via full-wave electromagnetic simulations. The binary phase shift offered by each RIS unit element is enabled by changing the polarization of the reflected wave by $180^\circ$. The proposed PTCD-based RIS has a planar configuration with one dielectric layer bonded to a ground plane, and hence, it can be fabricated by using cost-effective printed circuit board (PCB) technology. We analytically calculate the response of the entire designed RIS and showcase that a good agreement between that result and equivalent full-wave simulations is obtained. To efficiently compute the $1$-bit RIS response for different pointing directions, thus, designing a directive beam codebook, we devise a fast approximate beamforming optimization approach, which is compared with time-consuming full-wave simulations. Finally, to prove our concept, we present several passive prototypes with frozen beams for the proposed $1$-bit wideband RIS.
Abstract:User localization and tracking in the upcoming generation of wireless networks have the potential to be revolutionized by technologies such as the Dynamic Metasurface Antennas (DMAs). Commonly proposed algorithmic approaches rely on assumptions about relatively dominant Line-of-Sight (LoS) paths, or require pilot transmission sequences whose length is comparable to the number of DMA elements, thus, leading to limited effectiveness and considerable measurement overheads in blocked LoS and dynamic multipath environments. In this paper, we present a two-stage machine-learning-based approach for user tracking, specifically designed for non-LoS multipath settings. A newly proposed attention-based Neural Network (NN) is first trained to map noisy channel responses to potential user positions, regardless of user mobility patterns. This architecture constitutes a modification of the prominent vision transformer, specifically modified for extracting information from high-dimensional frequency response signals. As a second stage, the NN's predictions for the past user positions are passed through a learnable autoregressive model to exploit the time-correlated channel information and obtain the final position predictions. The channel estimation procedure leverages a DMA receive architecture with partially-connected radio frequency chains, which results to reduced numbers of pilots. The numerical evaluation over an outdoor ray-tracing scenario illustrates that despite LoS blockage, this methodology is capable of achieving high position accuracy across various multipath settings.

Abstract:In this paper, we propose a novel algorithm for energy-efficient, low-latency, accurate inference at the wireless edge, in the context of 6G networks endowed with reconfigurable intelligent surfaces (RISs). We consider a scenario where new data are continuously generated/collected by a set of devices and are handled through a dynamic queueing system. Building on the marriage between Lyapunov stochastic optimization and deep reinforcement learning (DRL), we devise a dynamic learning algorithm that jointly optimizes the data compression scheme, the allocation of radio resources (i.e., power, transmission precoding), the computation resources (i.e., CPU cycles), and the RIS reflectivity parameters (i.e., phase shifts), with the aim of performing energy-efficient edge classification with end-to-end (E2E) delay and inference accuracy constraints. The proposed strategy enables dynamic control of the system and of the wireless propagation environment, performing a low-complexity optimization on a per-slot basis while dealing with time-varying radio channels and task arrivals, whose statistics are unknown. Numerical results assess the performance of the proposed RIS-empowered edge inference strategy in terms of trade-off between energy, delay, and accuracy of a classification task.




Abstract:The research on Reconfigurable Intelligent Surfaces (RISs) has dominantly been focused on physical-layer aspects and analyses of the achievable adaptation of the propagation environment. Compared to that, the questions related to link/MAC protocol and system-level integration of RISs have received much less attention. This paper addresses the problem of designing and analyzing control/signaling procedures, which are necessary for the integration of RISs as a new type of network element within the overall wireless infrastructure. We build a general model for designing control channels along two dimensions: i) allocated bandwidth (in-band and out-of band) and ii) rate selection (multiplexing or diversity). Specifically, the second dimension results in two transmission schemes, one based on channel estimation and the subsequent adapted RIS configuration, while the other is based on sweeping through predefined RIS phase profiles. The paper analyzes the performance of the control channel in multiple communication setups, obtained as combinations of the aforementioned dimensions. While necessarily simplified, our analysis reveals the basic trade-offs in designing control channels and the associated communication algorithms. Perhaps the main value of this work is to serve as a framework for subsequent design and analysis of various system-level aspects related to the RIS technology.




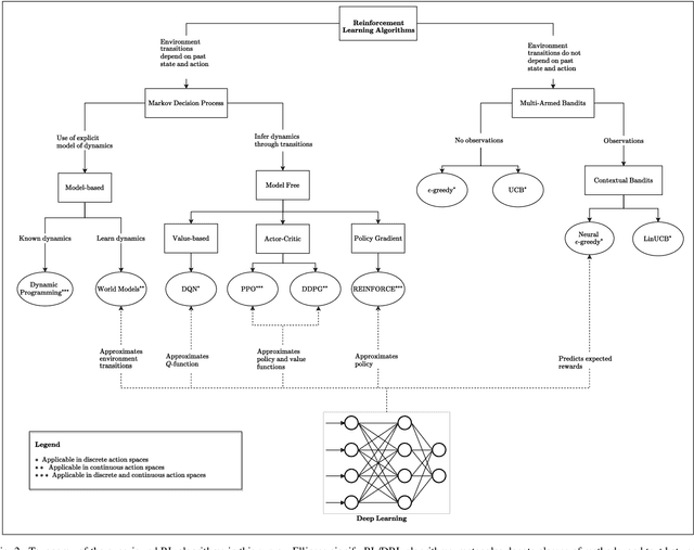
Abstract:The emerging technology of Reconfigurable Intelligent Surfaces (RISs) is provisioned as an enabler of smart wireless environments, offering a highly scalable, low-cost, hardware-efficient, and almost energy-neutral solution for dynamic control of the propagation of electromagnetic signals over the wireless medium, ultimately providing increased environmental intelligence for diverse operation objectives. One of the major challenges with the envisioned dense deployment of RISs in such reconfigurable radio environments is the efficient configuration of multiple metasurfaces with limited, or even the absence of, computing hardware. In this paper, we consider multi-user and multi-RIS-empowered wireless systems, and present a thorough survey of the online machine learning approaches for the orchestration of their various tunable components. Focusing on the sum-rate maximization as a representative design objective, we present a comprehensive problem formulation based on Deep Reinforcement Learning (DRL). We detail the correspondences among the parameters of the wireless system and the DRL terminology, and devise generic algorithmic steps for the artificial neural network training and deployment, while discussing their implementation details. Further practical considerations for multi-RIS-empowered wireless communications in the sixth Generation (6G) era are presented along with some key open research challenges. Differently from the DRL-based status quo, we leverage the independence between the configuration of the system design parameters and the future states of the wireless environment, and present efficient multi-armed bandits approaches, whose resulting sum-rate performances are numerically shown to outperform random configurations, while being sufficiently close to the conventional Deep Q-Network (DQN) algorithm, but with lower implementation complexity.