Recommendation is the task of providing personalized suggestions to users based on their preferences and behavior.
In many real-world applications such as recommendation systems, multiple learning agents must balance exploration and exploitation while maintaining safety guarantees to avoid catastrophic failures. We study the stochastic linear bandit problem in a multi-agent networked setting where agents must satisfy stage-wise conservative constraints. A network of $N$ agents collaboratively maximizes cumulative reward while ensuring that the expected reward at every round is no less than $(1-\alpha)$ times that of a baseline policy. Each agent observes local rewards with unknown parameters, but the network optimizes for the global parameter (average of local parameters). Agents communicate only with immediate neighbors, and each communication round incurs additional regret. We propose MA-SCLUCB (Multi-Agent Stage-wise Conservative Linear UCB), an episodic algorithm alternating between action selection and consensus-building phases. We prove that MA-SCLUCB achieves regret $\tilde{O}\left(\frac{d}{\sqrt{N}}\sqrt{T}\cdot\frac{\log(NT)}{\sqrt{\log(1/|\lambda_2|)}}\right)$ with high probability, where $d$ is the dimension, $T$ is the horizon, and $|\lambda_2|$ is the network's second largest eigenvalue magnitude. Our analysis shows: (i) collaboration yields $\frac{1}{\sqrt{N}}$ improvement despite local communication, (ii) communication overhead grows only logarithmically for well-connected networks, and (iii) stage-wise safety adds only lower-order regret. Thus, distributed learning with safety guarantees achieves near-optimal performance in reasonably connected networks.
The increasing complexity of clinical decision-making, alongside the rapid expansion of electronic health records (EHR), presents both opportunities and challenges for delivering data-informed care. This paper proposes a clinical decision support system powered by Large Language Models (LLMs) to assist prescribing clinicians. The system generates therapeutic suggestions by analyzing historical EHR data, including patient demographics, presenting complaints, clinical symptoms, diagnostic information, and treatment histories. The framework integrates natural language processing with structured clinical inputs to produce contextually relevant recommendations. Rather than replacing clinician judgment, it is designed to augment decision-making by retrieving and synthesizing precedent cases with comparable characteristics, drawing on local datasets or federated sources where applicable. At its core, the system employs a retrieval-augmented generation (RAG) pipeline that harmonizes unstructured narratives and codified data to support LLM-based inference. We outline the system's technical components, including representation representation alignment and generation strategies. Preliminary evaluations, conducted with de-identified and synthetic clinical datasets, examine the clinical plausibility and consistency of the model's outputs. Early findings suggest that LLM-based tools may provide valuable decision support in prescribing workflows when appropriately constrained and rigorously validated. This work represents an initial step toward integration of generative AI into real-world clinical decision-making with an emphasis on transparency, safety, and alignment with established practices.
Approximate Nearest-Neighbor Search (ANNS) efficiently finds data items whose embeddings are close to that of a given query in a high-dimensional space, aiming to balance accuracy with speed. Used in recommendation systems, image and video retrieval, natural language processing, and retrieval-augmented generation (RAG), ANNS algorithms such as IVFPQ, HNSW graphs, Annoy, and MRPT utilize graph, tree, clustering, and quantization techniques to navigate large vector spaces. Despite this progress, ANNS systems spend up to 99\% of query time to compute distances in their final refinement phase. In this paper, we present PANORAMA, a machine learning-driven approach that tackles the ANNS verification bottleneck through data-adaptive learned orthogonal transforms that facilitate the accretive refinement of distance bounds. Such transforms compact over 90\% of signal energy into the first half of dimensions, enabling early candidate pruning with partial distance computations. We integrate PANORAMA into state-of-the-art ANNS methods, namely IVFPQ/Flat, HNSW, MRPT, and Annoy, without index modification, using level-major memory layouts, SIMD-vectorized partial distance computations, and cache-aware access patterns. Experiments across diverse datasets -- from image-based CIFAR-10 and GIST to modern embedding spaces including OpenAI's Ada 2 and Large 3 -- demonstrate that PANORAMA affords a 2--30$\times$ end-to-end speedup with no recall loss.
The selection of datasets in recommender systems research lacks a systematic methodology. Researchers often select datasets based on popularity rather than empirical suitability. We developed the APS Explorer, a web application that implements the Algorithm Performance Space (APS) framework for informed dataset selection. The system analyzes 96 datasets using 28 algorithms across three metrics (nDCG, Hit Ratio, Recall) at five K-values. We extend the APS framework with a statistical based classification system that categorizes datasets into five difficulty levels based on quintiles. We also introduce a variance-normalized distance metric based on Mahalanobis distance to measure similarity. The APS Explorer was successfully developed with three interactive modules for visualizing algorithm performance, direct comparing algorithms, and analyzing dataset metadata. This tool shifts the process of selecting datasets from intuition-based to evidence-based practices, and it is publicly available at datasets.recommender-systems.com.
Model fingerprinting has emerged as a promising paradigm for claiming model ownership. However, robustness evaluations of these schemes have mostly focused on benign perturbations such as incremental fine-tuning, model merging, and prompting. Lack of systematic investigations into {\em adversarial robustness} against a malicious model host leaves current systems vulnerable. To bridge this gap, we first define a concrete, practical threat model against model fingerprinting. We then take a critical look at existing model fingerprinting schemes to identify their fundamental vulnerabilities. Based on these, we develop adaptive adversarial attacks tailored for each vulnerability, and demonstrate that these can bypass model authentication completely for ten recently proposed fingerprinting schemes while maintaining high utility of the model for the end users. Our work encourages fingerprint designers to adopt adversarial robustness by design. We end with recommendations for future fingerprinting methods.
Preschool children with language vulnerabilities -- such as developmental language disorders or immigration related language challenges -- often require support to strengthen their expressive language skills. Based on the principle of implicit learning, speech-language therapists (SLTs) typically embed target morphological structures (e.g., third person -s) into everyday interactions or game-based learning activities. Educators are recommended by SLTs to do the same. This approach demands precise linguistic knowledge and real-time production of various morphological forms (e.g., "Daddy wears these when he drives to work"). The task becomes even more demanding when educators or parent also must keep children engaged and manage turn-taking in a game-based activity. In the TalBot project our multiprofessional team have developed an application in which the Furhat conversational robot plays the word retrieval game "Alias" with children to improve language skills. Our application currently employs a large language model (LLM) to manage gameplay, dialogue, affective responses, and turn-taking. Our next step is to further leverage the capacity of LLMs so the robot can generate and deliver specific morphological targets during the game. We hypothesize that a robot could outperform humans at this task. Novel aspects of this approach are that the robot could ultimately serve as a model and tutor for both children and professionals and that using LLM capabilities in this context would support basic communication needs for children with language vulnerabilities. Our long-term goal is to create a robust LLM-based Robot-Assisted Language Learning intervention capable of teaching a variety of morphological structures across different languages.
Algorithmic recourse seeks to provide individuals with actionable recommendations that increase their chances of receiving favorable outcomes from automated decision systems (e.g., loan approvals). While prior research has emphasized robustness to model updates, considerably less attention has been given to the temporal dynamics of recourse--particularly in competitive, resource-constrained settings where recommendations shape future applicant pools. In this work, we present a novel time-aware framework for algorithmic recourse, explicitly modeling how candidate populations adapt in response to recommendations. Additionally, we introduce a novel reinforcement learning (RL)-based recourse algorithm that captures the evolving dynamics of the environment to generate recommendations that are both feasible and valid. We design our recommendations to be durable, supporting validity over a predefined time horizon T. This durability allows individuals to confidently reapply after taking time to implement the suggested changes. Through extensive experiments in complex simulation environments, we show that our approach substantially outperforms existing baselines, offering a superior balance between feasibility and long-term validity. Together, these results underscore the importance of incorporating temporal and behavioral dynamics into the design of practical recourse systems.
The analysis of complex building time-series for actionable insights and recommendations remains challenging due to the nonlinear and multi-scale characteristics of energy data. To address this, we propose a framework that fine-tunes visual language large models (VLLMs) on 3D graphical representations of the data. The approach converts 1D time-series into 3D representations using continuous wavelet transforms (CWTs) and recurrence plots (RPs), which capture temporal dynamics and localize frequency anomalies. These 3D encodings enable VLLMs to visually interpret energy-consumption patterns, detect anomalies, and provide recommendations for energy efficiency. We demonstrate the framework on real-world building-energy datasets, where fine-tuned VLLMs successfully monitor building states, identify recurring anomalies, and generate optimization recommendations. Quantitatively, the Idefics-7B VLLM achieves validation losses of 0.0952 with CWTs and 0.1064 with RPs on the University of Sharjah energy dataset, outperforming direct fine-tuning on raw time-series data (0.1176) for anomaly detection. This work bridges time-series analysis and visualization, providing a scalable and interpretable framework for energy analytics.




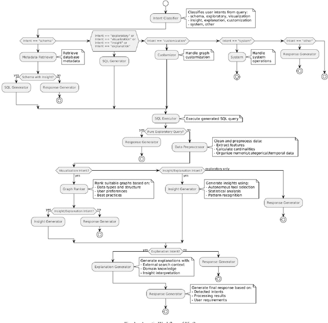
Data visualization is essential for interpreting complex datasets, yet traditional tools often require technical expertise, limiting accessibility. VizGen is an AI-assisted graph generation system that empowers users to create meaningful visualizations using natural language. Leveraging advanced NLP and LLMs like Claude 3.7 Sonnet and Gemini 2.0 Flash, it translates user queries into SQL and recommends suitable graph types. Built on a multi-agent architecture, VizGen handles SQL generation, graph creation, customization, and insight extraction. Beyond visualization, it analyzes data for patterns, anomalies, and correlations, and enhances user understanding by providing explanations enriched with contextual information gathered from the internet. The system supports real-time interaction with SQL databases and allows conversational graph refinement, making data analysis intuitive and accessible. VizGen democratizes data visualization by bridging the gap between technical complexity and user-friendly design.
Commonaiverse is an interactive installation exploring human emotions through full-body motion tracking and real-time AI feedback. Participants engage in three phases: Teaching, Exploration and the Cosmos Phase, collaboratively expressing and interpreting emotions with the system. The installation integrates MoveNet for precise motion tracking and a multi-recommender AI system to analyze emotional states dynamically, responding with adaptive audiovisual outputs. By shifting from top-down emotion classification to participant-driven, culturally diverse definitions, we highlight new pathways for inclusive, ethical affective computing. We discuss how this collaborative, out-of-the-box approach pushes multimedia research beyond single-user facial analysis toward a more embodied, co-created paradigm of emotional AI. Furthermore, we reflect on how this reimagined framework fosters user agency, reduces bias, and opens avenues for advanced interactive applications.