Abstract:We propose an energy amplification technique to address the issue that existing models easily overlook low-energy components in time series forecasting. This technique comprises an energy amplification block and an energy restoration block. The energy amplification block enhances the energy of low-energy components to improve the model's learning efficiency for these components, while the energy restoration block returns the energy to its original level. Moreover, considering that the energy-amplified data typically displays two distinct energy peaks in the frequency spectrum, we integrate the energy amplification technique with a seasonal-trend forecaster to model the temporal relationships of these two peaks independently, serving as the backbone for our proposed model, Amplifier. Additionally, we propose a semi-channel interaction temporal relationship enhancement block for Amplifier, which enhances the model's ability to capture temporal relationships from the perspective of the commonality and specificity of each channel in the data. Extensive experiments on eight time series forecasting benchmarks consistently demonstrate our model's superiority in both effectiveness and efficiency compared to state-of-the-art methods.




Abstract:Multivariate time series (MTS) forecasting is crucial in many real-world applications. To achieve accurate MTS forecasting, it is essential to simultaneously consider both intra- and inter-series relationships among time series data. However, previous work has typically modeled intra- and inter-series relationships separately and has disregarded multi-order interactions present within and between time series data, which can seriously degrade forecasting accuracy. In this paper, we reexamine intra- and inter-series relationships from the perspective of mutual information and accordingly construct a comprehensive relationship learning mechanism tailored to simultaneously capture the intricate multi-order intra- and inter-series couplings. Based on the mechanism, we propose a novel deep coupling network for MTS forecasting, named DeepCN, which consists of a coupling mechanism dedicated to explicitly exploring the multi-order intra- and inter-series relationships among time series data concurrently, a coupled variable representation module aimed at encoding diverse variable patterns, and an inference module facilitating predictions through one forward step. Extensive experiments conducted on seven real-world datasets demonstrate that our proposed DeepCN achieves superior performance compared with the state-of-the-art baselines.
Abstract:Graph clustering algorithms with autoencoder structures have recently gained popularity due to their efficient performance and low training cost. However, for existing graph autoencoder clustering algorithms based on GCN or GAT, not only do they lack good generalization ability, but also the number of clusters clustered by such autoencoder models is difficult to determine automatically. To solve this problem, we propose a new framework called Graph Clustering with Masked Autoencoders (GCMA). It employs our designed fusion autoencoder based on the graph masking method for the fusion coding of graph. It introduces our improved density-based clustering algorithm as a second decoder while decoding with multi-target reconstruction. By decoding the mask embedding, our model can capture more generalized and comprehensive knowledge. The number of clusters and clustering results can be output end-to-end while improving the generalization ability. As a nonparametric class method, extensive experiments demonstrate the superiority of \textit{GCMA} over state-of-the-art baselines.




Abstract:Few-shot named entity recognition (NER) aims to recognize novel named entities in low-resource domains utilizing existing knowledge. However, the present few-shot NER models assume that the labeled data are all clean without noise or outliers, and there are few works focusing on the robustness of the cross-domain transfer learning ability to textual adversarial attacks in Few-shot NER. In this work, we comprehensively explore and assess the robustness of few-shot NER models under textual adversarial attack scenario, and found the vulnerability of existing few-shot NER models. Furthermore, we propose a robust two-stage few-shot NER method with Boundary Discrimination and Correlation Purification (BDCP). Specifically, in the span detection stage, the entity boundary discriminative module is introduced to provide a highly distinguishing boundary representation space to detect entity spans. In the entity typing stage, the correlations between entities and contexts are purified by minimizing the interference information and facilitating correlation generalization to alleviate the perturbations caused by textual adversarial attacks. In addition, we construct adversarial examples for few-shot NER based on public datasets Few-NERD and Cross-Dataset. Comprehensive evaluations on those two groups of few-shot NER datasets containing adversarial examples demonstrate the robustness and superiority of the proposed method.




Abstract:Time series forecasting has played the key role in different industrial, including finance, traffic, energy, and healthcare domains. While existing literatures have designed many sophisticated architectures based on RNNs, GNNs, or Transformers, another kind of approaches based on multi-layer perceptrons (MLPs) are proposed with simple structure, low complexity, and {superior performance}. However, most MLP-based forecasting methods suffer from the point-wise mappings and information bottleneck, which largely hinders the forecasting performance. To overcome this problem, we explore a novel direction of applying MLPs in the frequency domain for time series forecasting. We investigate the learned patterns of frequency-domain MLPs and discover their two inherent characteristic benefiting forecasting, (i) global view: frequency spectrum makes MLPs own a complete view for signals and learn global dependencies more easily, and (ii) energy compaction: frequency-domain MLPs concentrate on smaller key part of frequency components with compact signal energy. Then, we propose FreTS, a simple yet effective architecture built upon Frequency-domain MLPs for Time Series forecasting. FreTS mainly involves two stages, (i) Domain Conversion, that transforms time-domain signals into complex numbers of frequency domain; (ii) Frequency Learning, that performs our redesigned MLPs for the learning of real and imaginary part of frequency components. The above stages operated on both inter-series and intra-series scales further contribute to channel-wise and time-wise dependency learning. Extensive experiments on 13 real-world benchmarks (including 7 benchmarks for short-term forecasting and 6 benchmarks for long-term forecasting) demonstrate our consistent superiority over state-of-the-art methods.




Abstract:Multivariate time series (MTS) forecasting has shown great importance in numerous industries. Current state-of-the-art graph neural network (GNN)-based forecasting methods usually require both graph networks (e.g., GCN) and temporal networks (e.g., LSTM) to capture inter-series (spatial) dynamics and intra-series (temporal) dependencies, respectively. However, the uncertain compatibility of the two networks puts an extra burden on handcrafted model designs. Moreover, the separate spatial and temporal modeling naturally violates the unified spatiotemporal inter-dependencies in real world, which largely hinders the forecasting performance. To overcome these problems, we explore an interesting direction of directly applying graph networks and rethink MTS forecasting from a pure graph perspective. We first define a novel data structure, hypervariate graph, which regards each series value (regardless of variates or timestamps) as a graph node, and represents sliding windows as space-time fully-connected graphs. This perspective considers spatiotemporal dynamics unitedly and reformulates classic MTS forecasting into the predictions on hypervariate graphs. Then, we propose a novel architecture Fourier Graph Neural Network (FourierGNN) by stacking our proposed Fourier Graph Operator (FGO) to perform matrix multiplications in Fourier space. FourierGNN accommodates adequate expressiveness and achieves much lower complexity, which can effectively and efficiently accomplish the forecasting. Besides, our theoretical analysis reveals FGO's equivalence to graph convolutions in the time domain, which further verifies the validity of FourierGNN. Extensive experiments on seven datasets have demonstrated our superior performance with higher efficiency and fewer parameters compared with state-of-the-art methods.




Abstract:Recently, Fourier transform has been widely introduced into deep neural networks to further advance the state-of-the-art regarding both accuracy and efficiency of time series analysis. The advantages of the Fourier transform for time series analysis, such as efficiency and global view, have been rapidly explored and exploited, exhibiting a promising deep learning paradigm for time series analysis. However, although increasing attention has been attracted and research is flourishing in this emerging area, there lacks a systematic review of the variety of existing studies in the area. To this end, in this paper, we provide a comprehensive review of studies on neural time series analysis with Fourier transform. We aim to systematically investigate and summarize the latest research progress. Accordingly, we propose a novel taxonomy to categorize existing neural time series analysis methods from four perspectives, including characteristics, usage paradigms, network design, and applications. We also share some new research directions in this vibrant area.
Abstract:Multivariate time series (MTS) forecasting has penetrated and benefited our daily life. However, the unfair forecasting of MTSs not only degrades their practical benefit but even brings about serious potential risk. Such unfair MTS forecasting may be attributed to variable disparity leading to advantaged and disadvantaged variables. This issue has rarely been studied in the existing MTS forecasting models. To address this significant gap, we formulate the MTS fairness modeling problem as learning informative representations attending to both advantaged and disadvantaged variables. Accordingly, we propose a novel framework, named FairFor, for fairness-aware MTS forecasting. FairFor is based on adversarial learning to generate both group-irrelevant and -relevant representations for the downstream forecasting. FairFor first adopts the recurrent graph convolution to capture spatio-temporal variable correlations and to group variables by leveraging a spectral relaxation of the K-means objective. Then, it utilizes a novel filtering & fusion module to filter the group-relevant information and generate group-irrelevant representations by orthogonality regularization. The group-irrelevant and -relevant representations form highly informative representations, facilitating to share the knowledge from advantaged variables to disadvantaged variables and guarantee fairness. Extensive experiments on four public datasets demonstrate the FairFor effectiveness for fair forecasting and significant performance improvement.




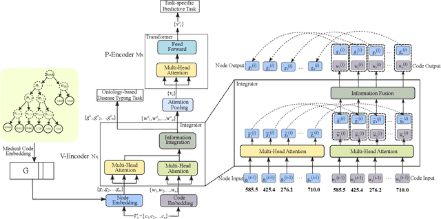
Abstract:Healthcare representation learning on the Electronic Health Record (EHR) is seen as crucial for predictive analytics in the medical field. Many natural language processing techniques, such as word2vec, RNN and self-attention, have been adapted for use in hierarchical and time stamped EHR data, but fail when they lack either general or task-specific data. Hence, some recent works train healthcare representations by incorporating medical ontology (a.k.a. knowledge graph), by self-supervised tasks like diagnosis prediction, but (1) the small-scale, monotonous ontology is insufficient for robust learning, and (2) critical contexts or dependencies underlying patient journeys are never exploited to enhance ontology learning. To address this, we propose an end-to-end robust Transformer-based solution, Mutual Integration of patient journey and Medical Ontology (MIMO) for healthcare representation learning and predictive analytics. Specifically, it consists of task-specific representation learning and graph-embedding modules to learn both patient journey and medical ontology interactively. Consequently, this creates a mutual integration to benefit both healthcare representation learning and medical ontology embedding. Moreover, such integration is achieved by a joint training of both task-specific predictive and ontology-based disease typing tasks based on fused embeddings of the two modules. Experiments conducted on two real-world diagnosis prediction datasets show that, our healthcare representation model MIMO not only achieves better predictive results than previous state-of-the-art approaches regardless of sufficient or insufficient training data, but also derives more interpretable embeddings of diagnoses.