


Abstract:Physical artificial intelligence can prove to be one of the most important challenges of the artificial intelligence. The governance of physical artificial intelligence would define its responsible intelligent application in the society.




Abstract:Knowledge graphs (KGs) on COVID-19 have been constructed to accelerate the research process of COVID-19. However, KGs are always incomplete, especially the new constructed COVID-19 KGs. Link prediction task aims to predict missing entities for (e, r, t) or (h, r, e), where h and t are certain entities, e is an entity that needs to be predicted and r is a relation. This task also has the potential to solve COVID-19 related KGs' incomplete problem. Although various knowledge graph embedding (KGE) approaches have been proposed to the link prediction task, these existing methods suffer from the limitation of using a single scoring function, which fails to capture rich features of COVID-19 KGs. In this work, we propose the MDistMult model that leverages multiple scoring functions to extract more features from existing triples. We employ experiments on the CCKS2020 COVID-19 Antiviral Drugs Knowledge Graph (CADKG). The experimental results demonstrate that our MDistMult achieves state-of-the-art performance in link prediction task on the CADKG dataset




Abstract:With the ever-increasing prevalence of web APIs (Application Programming Interfaces) in enabling smart software developments, finding and composing a list of existing web APIs that can corporately fulfil the software developers' functional needs have become a promising way to develop a successful mobile app, economically and conveniently. However, the big volume and diversity of candidate web APIs put additional burden on the app developers' web APIs selection decision-makings, since it is often a challenging task to simultaneously guarantee the diversity and compatibility of the finally selected a set of web APIs. Considering this challenge, a Diversity-aware and Compatibility-driven web APIs Recommendation approach, namely DivCAR, is put forward in this paper. First, to achieve diversity, DivCAR employs random walk sampling technique on a pre-built correlation graph to generate diverse correlation subgraphs. Afterwards, with the diverse correlation subgraphs, we model the compatible web APIs recommendation problem to be a minimum group Steiner tree search problem. Through solving the minimum group Steiner tree search problem, manifold sets of compatible and diverse web APIs ranked are returned to the app developers. At last, we design and enact a set of experiments on a real-world dataset crawled from www.programmableWeb.com. Experimental results validate the effectiveness and efficiency of our proposed DivCAR approach in balancing the web APIs recommendation diversity and compatibility.




Abstract:Artificial Intelligence has been a growth catalyst to our society and is cosidered across all idustries as a fundamental technology. However, its development has been limited to the signal processing domain that relies on the generated and collected data from other sensors. In recent research, concepts of Digital Artificial Intelligence and Physicial Artifical Intelligence have emerged and this can be considered a big step in the theoretical development of Artifical Intelligence. In this paper we explore the concept of Physicial Artifical Intelligence and propose two subdomains: Integrated Physicial Artifical Intelligence and Distributed Physicial Artifical Intelligence. The paper will also examine the trend and governance of Physicial Artifical Intelligence.




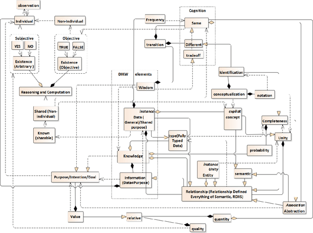
Abstract:Privacy protection has recently attracted the attention of both academics and industries. Society protects individual data privacy through complex legal frameworks. This has become a topic of interest with the increasing applications of data science and artificial intelligence that have created a higher demand to the ubiquitous application of the data. The privacy protection of the broad Data-InformationKnowledge-Wisdom (DIKW) landscape, the next generation of information organization, has not been in the limelight. Next, we will explore DIKW architecture through the applications of popular swarm intelligence and differential privacy. As differential privacy proved to be an effective data privacy approach, we will look at it from a DIKW domain perspective. Swarm Intelligence could effectively optimize and reduce the number of items in DIKW used in differential privacy, this way accelerating both the effectiveness and the efficiency of differential privacy for crossing multiple modals of conceptual DIKW. The proposed approach is proved through the application of personalized data that is based on the open-sourse IRIS dataset. This experiment demonstrates the efficiency of Swarm Intelligence in reducing computing complexity.




Abstract:The booming online e-commerce platforms demand highly accurate approaches to segment queries that carry the product requirements of consumers. Recent works have shown that the supervised methods, especially those based on deep learning, are attractive for achieving better performance on the problem of query segmentation. However, the lack of labeled data is still a big challenge for training a deep segmentation network, and the problem of Out-of-Vocabulary (OOV) also adversely impacts the performance of query segmentation. Different from query segmentation task in an open domain, e-commerce scenario can provide external documents that are closely related to these queries. Thus, to deal with the two challenges, we employ the idea of distant supervision and design a novel method to find contexts in external documents and extract features from these contexts. In this work, we propose a BiLSTM-CRF based model with an attention module to encode external features, such that external contexts information, which can be utilized naturally and effectively to help query segmentation. Experiments on two datasets show the effectiveness of our approach compared with several kinds of baselines.