Abstract:This paper is concerned with probabilistic techniques for forecasting dynamical systems described by partial differential equations (such as, for example, the Navier-Stokes equations). In particular, it is investigating and comparing various extensions to the flow matching paradigm that reduce the number of sampling steps. In this regard, it compares direct distillation, progressive distillation, adversarial diffusion distillation, Wasserstein GANs and rectified flows. Moreover, experiments are conducted on a set of challenging systems. In particular, we also address the challenge of directly predicting 2D slices of large-scale 3D simulations, paving the way for efficient inflow generation for solvers.
Abstract:4D Flow Magnetic Resonance Imaging (4D Flow MRI) enables non-invasive quantification of blood flow and hemodynamic parameters. However, its clinical application is limited by low spatial resolution and noise, particularly affecting near-wall velocity measurements. Machine learning-based super-resolution has shown promise in addressing these limitations, but challenges remain, not least in recovering near-wall velocities. Generative adversarial networks (GANs) offer a compelling solution, having demonstrated strong capabilities in restoring sharp boundaries in non-medical super-resolution tasks. Yet, their application in 4D Flow MRI remains unexplored, with implementation challenged by known issues such as training instability and non-convergence. In this study, we investigate GAN-based super-resolution in 4D Flow MRI. Training and validation were conducted using patient-specific cerebrovascular in-silico models, converted into synthetic images via an MR-true reconstruction pipeline. A dedicated GAN architecture was implemented and evaluated across three adversarial loss functions: Vanilla, Relativistic, and Wasserstein. Our results demonstrate that the proposed GAN improved near-wall velocity recovery compared to a non-adversarial reference (vNRMSE: 6.9% vs. 9.6%); however, that implementation specifics are critical for stable network training. While Vanilla and Relativistic GANs proved unstable compared to generator-only training (vNRMSE: 8.1% and 7.8% vs. 7.2%), a Wasserstein GAN demonstrated optimal stability and incremental improvement (vNRMSE: 6.9% vs. 7.2%). The Wasserstein GAN further outperformed the generator-only baseline at low SNR (vNRMSE: 8.7% vs. 10.7%). These findings highlight the potential of GAN-based super-resolution in enhancing 4D Flow MRI, particularly in challenging cerebrovascular regions, while emphasizing the need for careful selection of adversarial strategies.
Abstract:Multimodal Large Language Models (MLLMs) promise advanced vision language capabilities, yet their effectiveness in visually presented mathematics remains underexplored. This paper analyzes the development and evaluation of MLLMs for mathematical problem solving, focusing on diagrams, multilingual text, and symbolic notation. We then assess several models, including GPT 4o, Pixtral, Qwen VL, Llama 3.2 Vision variants, and Gemini 2.0 Flash in a multilingual Kangaroo style benchmark spanning English, French, Spanish, and Catalan. Our experiments reveal four key findings. First, overall precision remains moderate across geometry, visual algebra, logic, patterns, and combinatorics: no single model excels in every topic. Second, while most models see improved accuracy with questions that do not have images, the gain is often limited; performance for some remains nearly unchanged without visual input, indicating underutilization of diagrammatic information. Third, substantial variation exists across languages and difficulty levels: models frequently handle easier items but struggle with advanced geometry and combinatorial reasoning. Notably, Gemini 2.0 Flash achieves the highest precision on image based tasks, followed by Qwen VL 2.5 72B and GPT 4o, though none approach human level performance. Fourth, a complementary analysis aimed at distinguishing whether models reason or simply recite reveals that Gemini and GPT 4o stand out for their structured reasoning and consistent accuracy. In contrast, Pixtral and Llama exhibit less consistent reasoning, often defaulting to heuristics or randomness when unable to align their outputs with the given answer options.
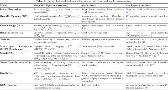
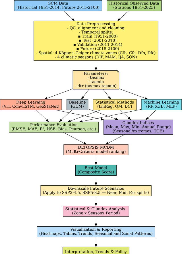
Abstract:Accurate regional climate forecast calls for high-resolution downscaling of Global Climate Models (GCMs). This work presents a deep-learning-based multi-model evaluation and downscaling framework ranking 32 Coupled Model Intercomparison Project Phase 6 (CMIP6) models using a Deep Learning-TOPSIS (DL-TOPSIS) mechanism and so refines outputs using advanced deep-learning models. Using nine performance criteria, five K\"oppen-Geiger climate zones -- Tropical, Arid, Temperate, Continental, and Polar -- are investigated over four seasons. While TaiESM1 and CMCC-CM2-SR5 show notable biases, ranking results show that NorESM2-LM, GISS-E2-1-G, and HadGEM3-GC31-LL outperform other models. Four models contribute to downscaling the top-ranked GCMs to 0.1$^{\circ}$ resolution: Vision Transformer (ViT), Geospatial Spatiotemporal Transformer with Attention and Imbalance-Aware Network (GeoSTANet), CNN-LSTM, and CNN-Long Short-Term Memory (ConvLSTM). Effectively capturing temperature extremes (TXx, TNn), GeoSTANet achieves the highest accuracy (Root Mean Square Error (RMSE) = 1.57$^{\circ}$C, Kling-Gupta Efficiency (KGE) = 0.89, Nash-Sutcliffe Efficiency (NSE) = 0.85, Correlation ($r$) = 0.92), so reducing RMSE by 20% over ConvLSTM. CNN-LSTM and ConvLSTM do well in Continental and Temperate zones; ViT finds fine-scale temperature fluctuations difficult. These results confirm that multi-criteria ranking improves GCM selection for regional climate studies and transformer-based downscaling exceeds conventional deep-learning methods. This framework offers a scalable method to enhance high-resolution climate projections, benefiting impact assessments and adaptation plans.




Abstract:This study addresses the critical challenge of error accumulation in spatio-temporal auto-regressive predictions within scientific machine learning models by introducing innovative temporal integration schemes and adaptive multi-step rollout strategies. We present a comprehensive analysis of time integration methods, highlighting the adaptation of the two-step Adams-Bashforth scheme to enhance long-term prediction robustness in auto-regressive models. Additionally, we improve temporal prediction accuracy through a multi-step rollout strategy that incorporates multiple future time steps during training, supported by three newly proposed approaches that dynamically adjust the importance of each future step. By integrating the Adams-Bashforth scheme with adaptive multi-step strategies, our graph neural network-based auto-regressive model accurately predicts 350 future time steps, even under practical constraints such as limited training data and minimal model capacity -- achieving an error of only 1.6% compared to the vanilla auto-regressive approach. Moreover, our framework demonstrates an 83% improvement in rollout performance over the standard noise injection method, a standard technique for enhancing long-term rollout performance. Its effectiveness is further validated in more challenging scenarios with truncated meshes, showcasing its adaptability and robustness in practical applications. This work introduces a versatile framework for robust long-term spatio-temporal auto-regressive predictions, effectively mitigating error accumulation across various model types and engineering discipline.




Abstract:This study presents a transformer-based approach for fault-tolerant control in fixed-wing Unmanned Aerial Vehicles (UAVs), designed to adapt in real time to dynamic changes caused by structural damage or actuator failures. Unlike traditional Flight Control Systems (FCSs) that rely on classical control theory and struggle under severe alterations in dynamics, our method directly maps outer-loop reference values -- altitude, heading, and airspeed -- into control commands using the in-context learning and attention mechanisms of transformers, thus bypassing inner-loop controllers and fault-detection layers. Employing a teacher-student knowledge distillation framework, the proposed approach trains a student agent with partial observations by transferring knowledge from a privileged expert agent with full observability, enabling robust performance across diverse failure scenarios. Experimental results demonstrate that our transformer-based controller outperforms industry-standard FCS and state-of-the-art reinforcement learning (RL) methods, maintaining high tracking accuracy and stability in nominal conditions and extreme failure cases, highlighting its potential for enhancing UAV operational safety and reliability.




Abstract:The increasing number of unmanned aerial vehicles (UAVs) in urban environments requires a strategy to minimize their environmental impact, both in terms of energy efficiency and noise reduction. In order to reduce these concerns, novel strategies for developing prediction models and optimization of flight planning, for instance through deep reinforcement learning (DRL), are needed. Our goal is to develop DRL algorithms capable of enabling the autonomous navigation of UAVs in urban environments, taking into account the presence of buildings and other UAVs, optimizing the trajectories in order to reduce both energetic consumption and noise. This is achieved using fluid-flow simulations which represent the environment in which UAVs navigate and training the UAV as an agent interacting with an urban environment. In this work, we consider a domain domain represented by a two-dimensional flow field with obstacles, ideally representing buildings, extracted from a three-dimensional high-fidelity numerical simulation. The presented methodology, using PPO+LSTM cells, was validated by reproducing a simple but fundamental problem in navigation, namely the Zermelo's problem, which deals with a vessel navigating in a turbulent flow, travelling from a starting point to a target location, optimizing the trajectory. The current method shows a significant improvement with respect to both a simple PPO and a TD3 algorithm, with a success rate (SR) of the PPO+LSTM trained policy of 98.7%, and a crash rate (CR) of 0.1%, outperforming both PPO (SR = 75.6%, CR=18.6%) and TD3 (SR=77.4% and CR=14.5%). This is the first step towards DRL strategies which will guide UAVs in a three-dimensional flow field using real-time signals, making the navigation efficient in terms of flight time and avoiding damages to the vehicle.




Abstract:The use of data-driven methods in fluid mechanics has surged dramatically in recent years due to their capacity to adapt to the complex and multi-scale nature of turbulent flows, as well as to detect patterns in large-scale simulations or experimental tests. In order to interpret the relationships generated in the models during the training process, numerical attributions need to be assigned to the input features. One important example are the additive-feature-attribution methods. These explainability methods link the input features with the model prediction, providing an interpretation based on a linear formulation of the models. The SHapley Additive exPlanations (SHAP values) are formulated as the only possible interpretation that offers a unique solution for understanding the model. In this manuscript, the additive-feature-attribution methods are presented, showing four common implementations in the literature: kernel SHAP, tree SHAP, gradient SHAP, and deep SHAP. Then, the main applications of the additive-feature-attribution methods are introduced, dividing them into three main groups: turbulence modeling, fluid-mechanics fundamentals, and applied problems in fluid dynamics and heat transfer. This review shows thatexplainability techniques, and in particular additive-feature-attribution methods, are crucial for implementing interpretable and physics-compliant deep-learning models in the fluid-mechanics field.




Abstract:Inverse problems have many applications in science and engineering. In Computer vision, several image restoration tasks such as inpainting, deblurring, and super-resolution can be formally modeled as inverse problems. Recently, methods have been developed for solving inverse problems that only leverage a pre-trained unconditional diffusion model and do not require additional task-specific training. In such methods, however, the inherent intractability of determining the conditional score function during the reverse diffusion process poses a real challenge, leaving the methods to settle with an approximation instead, which affects their performance in practice. Here, we propose a MAP estimation framework to model the reverse conditional generation process of a continuous time diffusion model as an optimization process of the underlying MAP objective, whose gradient term is tractable. In theory, the proposed framework can be applied to solve general inverse problems using gradient-based optimization methods. However, given the highly non-convex nature of the loss objective, finding a perfect gradient-based optimization algorithm can be quite challenging, nevertheless, our framework offers several potential research directions. We use our proposed formulation and develop empirically effective algorithms for solving noiseless and noisy image inpainting tasks. We validate our proposed algorithms with extensive experiments across diverse mask settings.




Abstract:Flow control is key to maximize energy efficiency in a wide range of applications. However, traditional flow-control methods face significant challenges in addressing non-linear systems and high-dimensional data, limiting their application in realistic energy systems. This study advances deep-reinforcement-learning (DRL) methods for flow control, particularly focusing on integrating group-invariant networks and positional encoding into DRL architectures. Our methods leverage multi-agent reinforcement learning (MARL) to exploit policy invariance in space, in combination with group-invariant networks to ensure local symmetry invariance. Additionally, a positional encoding inspired by the transformer architecture is incorporated to provide location information to the agents, mitigating action constraints from strict invariance. The proposed methods are verified using a case study of Rayleigh-B\'enard convection, where the goal is to minimize the Nusselt number Nu. The group-invariant neural networks (GI-NNs) show faster convergence compared to the base MARL, achieving better average policy performance. The GI-NNs not only cut DRL training time in half but also notably enhance learning reproducibility. Positional encoding further enhances these results, effectively reducing the minimum Nu and stabilizing convergence. Interestingly, group invariant networks specialize in improving learning speed and positional encoding specializes in improving learning quality. These results demonstrate that choosing a suitable feature-representation method according to the purpose as well as the characteristics of each control problem is essential. We believe that the results of this study will not only inspire novel DRL methods with invariant and unique representations, but also provide useful insights for industrial applications.