Abstract:LLMs have advanced tool-using agents for real-world applications, yet they often lead to unexpected behaviors or results. Beyond obvious failures, the subtle issue of "intent deviation" severely hinders reliable evaluation and performance improvement. Existing post-training methods generally leverage either real system samples or virtual data simulated by LLMs. However, the former is costly due to reliance on hand-crafted user requests, while the latter suffers from distribution shift from the real tools in the wild. Additionally, both methods lack negative samples tailored to intent deviation scenarios, hindering effective guidance on preference learning. We introduce RISE, a "Real-to-Virtual" method designed to mitigate intent deviation. Anchoring on verified tool primitives, RISE synthesizes virtual trajectories and generates diverse negative samples through mutation on critical parameters. With synthetic data, RISE fine-tunes backbone LLMs via the two-stage training for intent alignment. Evaluation results demonstrate that data synthesized by RISE achieve promising results in eight metrics covering user requires, execution trajectories and agent responses. Integrating with training, RISE achieves an average 35.28% improvement in Acctask (task completion) and 23.27% in Accintent (intent alignment), outperforming SOTA baselines by 1.20--42.09% and 1.17--54.93% respectively.
Abstract:Large language model (LLM)-integrated applications have become increasingly prevalent, yet face critical security vulnerabilities from prompt injection (PI) attacks. Defending against PI attacks faces two major issues: malicious instructions can be injected through diverse vectors, and injected instructions often lack clear semantic boundaries from the surrounding context, making them difficult to identify. To address these issues, we propose InstruCoT, a model enhancement method for PI defense that synthesizes diverse training data and employs instruction-level chain-of-thought fine-tuning, enabling LLMs to effectively identify and reject malicious instructions regardless of their source or position in the context. We evaluate InstruCoT across three critical dimensions: Behavior Deviation, Privacy Leakage, and Harmful Output. Experimental results across four LLMs demonstrate that InstruCoT significantly outperforms baselines in all dimensions while maintaining utility performance without degradation
Abstract:Artificial intelligence (AI) refers to the ability of machines or software to mimic or even surpass human intelligence in a given cognitive task. While humans learn by both induction and deduction, the success of current AI is rooted in induction, relying on its ability to detect statistical regularities in task input -- an ability learnt from a vast amount of training data using enormous computation resources. We examine the performance of such a statistical AI in a human task through the lens of four factors, including task learnability, statistical resource, computation resource, and learning techniques, and then propose a three-phase visual framework to understand the evolving relation between AI and jobs. Based on this conceptual framework, we develop a simple economic model of competition to show the existence of an inflection point for each occupation. Before AI performance crosses the inflection point, human workers always benefit from an improvement in AI performance, but after the inflection point, human workers become worse off whenever such an improvement occurs. To offer empirical evidence, we first argue that AI performance has passed the inflection point for the occupation of translation but not for the occupation of web development. We then study how the launch of ChatGPT, which led to significant improvement of AI performance on many tasks, has affected workers in these two occupations on a large online labor platform. Consistent with the inflection point conjecture, we find that translators are negatively affected by the shock both in terms of the number of accepted jobs and the earnings from those jobs, while web developers are positively affected by the very same shock. Given the potentially large disruption of AI on employment, more studies on more occupations using data from different platforms are urgently needed.




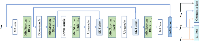
Abstract:Image dehazing is a typical task in the low-level vision field. Previous studies verified the effectiveness of the large convolutional kernel and attention mechanism in dehazing. However, there are two drawbacks: the multi-scale properties of an image are readily ignored when a large convolutional kernel is introduced, and the standard series connection of an attention module does not sufficiently consider an uneven hazy distribution. In this paper, we propose a novel framework named Mix Structure Image Dehazing Network (MixDehazeNet), which solves two issues mentioned above. Specifically, it mainly consists of two parts: the multi-scale parallel large convolution kernel module and the enhanced parallel attention module. Compared with a single large kernel, parallel large kernels with multi-scale are more capable of taking partial texture into account during the dehazing phase. In addition, an enhanced parallel attention module is developed, in which parallel connections of attention perform better at dehazing uneven hazy distribution. Extensive experiments on three benchmarks demonstrate the effectiveness of our proposed methods. For example, compared with the previous state-of-the-art methods, MixDehazeNet achieves a significant improvement (42.62dB PSNR) on the SOTS indoor dataset. The code is released in https://github.com/AmeryXiong/MixDehazeNet.