



Abstract:Marine robots must maintain precise control and ensure safety during tasks like ocean monitoring, even when encountering unpredictable disturbances that affect performance. Designing algorithms for uncrewed surface vehicles (USVs) requires accounting for these disturbances to control the vehicle and ensure it avoids obstacles. While adaptive control has addressed USV control challenges, real-world applications are limited, and certifying USV safety amidst unexpected disturbances remains difficult. To tackle control issues, we employ a model reference adaptive controller (MRAC) to stabilize the USV along a desired trajectory. For safety certification, we developed a reachability module with a moving horizon estimator (MHE) to estimate disturbances affecting the USV. This estimate is propagated through a forward reachable set calculation, predicting future states and enabling real-time safety certification. We tested our safe autonomy pipeline on a Clearpath Heron USV in the Charles River, near MIT. Our experiments demonstrated that the USV's MRAC controller and reachability module could adapt to disturbances like thruster failures and drag forces. The MRAC controller outperformed a PID baseline, showing a 45%-81% reduction in RMSE position error. Additionally, the reachability module provided real-time safety certification, ensuring the USV's safety. We further validated our pipeline's effectiveness in underway replenishment and canal scenarios, simulating relevant marine tasks.




Abstract:This paper addresses the problem of adaptively controlling the bias parameter in nonlinear opinion dynamics (NOD) to allocate agents into groups of arbitrary sizes for the purpose of maximizing collective rewards. In previous work, an algorithm based on the coupling of NOD with an multi-objective behavior optimization was successfully deployed as part of a multi-robot system in an autonomous task allocation field experiment. Motivated by the field results, in this paper we propose and analyze a new task allocation model that synthesizes NOD with an evolutionary game framework. We prove sufficient conditions under which it is possible to control the opinion state in the group to a desired allocation of agents between two tasks through an adaptive bias using decentralized feedback. We then verify the theoretical results with a simulation study of a collaborative evolutionary division of labor game.




Abstract:This paper reports a new hierarchical architecture for modeling autonomous multi-robot systems (MRSs): a non-linear dynamical opinion process is used to model high-level group choice, and multi-objective behavior optimization is used to model individual decisions. Using previously reported theoretical results, we show it is possible to design the behavior of the MRS by the selection of a relatively small set of parameters. The resulting behavior - both collective actions and individual actions - can be understood intuitively. The approach is entirely decentralized and the communication cost scales by the number of group options, not agents. We demonstrated the effectiveness of this approach using a hypothetical `explore-exploit-migrate' scenario in a two hour field demonstration with eight unmanned surface vessels (USVs). The results from our preliminary field experiment show the collective behavior is robust even with time-varying network topology and agent dropouts.
Abstract:In this paper we report an experimental evaluation of three popular methods for online system identification of unmanned surface vehicles (USVs) which were implemented as an ensemble: certifiably stable shallow recurrent neural network (RNN), adaptive identification (AID), and recursive least squares (RLS). The algorithms were deployed on eight USVs for a total of 30 hours of online estimation. During online training the loss function for the RNN was augmented to include a cost for violating a sufficient condition for the RNN to be stable in the sense of contraction stability. Additionally we described an efficient method to calculate the equilibrium points of the RNN and classify the associated stability properties about these points. We found the AID method had lowest mean absolute error in the online prediction setting, but a weighted ensemble had lower error in offline processing.



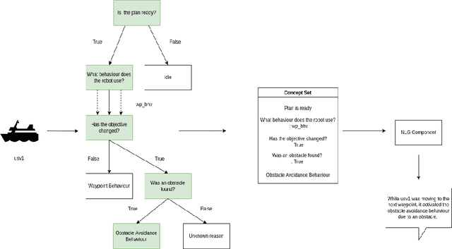
Abstract:The development of new AUV technology increased the range of tasks that AUVs can tackle and the length of their operations. As a result, AUVs are capable of handling highly complex operations. However, these missions do not fit easily into the traditional method of defining a mission as a series of pre-planned waypoints because it is not possible to know, in advance, everything that might occur during the mission. This results in a gap between the operator's expectations and actual operational performance. Consequently, this can create a diminished level of trust between the operators and AUVs, resulting in unnecessary mission interruptions. To bridge this gap between in-mission robotic behaviours and operators' expectations, this work aims to provide a framework to explain decisions and actions taken by an autonomous vehicle during the mission, in an easy-to-understand manner. Additionally, the objective is to have an autonomy-agnostic system that can be added as an additional layer on top of any autonomy architecture. To make the approach applicable across different autonomous systems equipped with different autonomies, this work decouples the inner workings of the autonomy from the decision points and the resulting executed actions applying Knowledge Distillation. Finally, to present the explanations to the operators in a more natural way, the output of the distilled decision tree is combined with natural language explanations and reported to the operators as sentences. For this reason, an additional step known as Concept2Text Generation is added at the end of the explanation pipeline.




Abstract:This paper reports an investigation into the problem of rapid identification of a channel that crosses a body of water using one or more Unmanned Surface Vehicles (USV). A new algorithm called Proposal Based Adaptive Channel Search (PBACS) is presented as a potential solution that improves upon current methods. The empirical performance of PBACS is compared to lawnmower surveying and to Markov decision process (MDP) planning with two state-of-the-art reward functions: Upper Confidence Bound (UCB) and Maximum Value Information (MVI). The performance of each method is evaluated through comparison of the time it takes to identify a continuous channel through an area, using one, two, three, or four USVs. The performance of each method is compared across ten simulated bathymetry scenarios and one field area, each with different channel layouts. The results from simulations and field trials indicate that on average multi-vehicle PBACS outperforms lawnmower, UCB, and MVI based methods, especially when at least three vehicles are used.