



Abstract:Referring multi-object tracking (RMOT) is an emerging cross-modal task that aims to locate an arbitrary number of target objects and maintain their identities referred by a language expression in a video. This intricate task involves the reasoning of linguistic and visual modalities, along with the temporal association of target objects. However, the seminal work employs only loose feature fusion and overlooks the utilization of long-term information on tracked objects. In this study, we introduce a compact Transformer-based method, termed TenRMOT. We conduct feature fusion at both encoding and decoding stages to fully exploit the advantages of Transformer architecture. Specifically, we incrementally perform cross-modal fusion layer-by-layer during the encoding phase. In the decoding phase, we utilize language-guided queries to probe memory features for accurate prediction of the desired objects. Moreover, we introduce a query update module that explicitly leverages temporal prior information of the tracked objects to enhance the consistency of their trajectories. In addition, we introduce a novel task called Referring Multi-Object Tracking and Segmentation (RMOTS) and construct a new dataset named Ref-KITTI Segmentation. Our dataset consists of 18 videos with 818 expressions, and each expression averages 10.7 masks, which poses a greater challenge compared to the typical single mask in most existing referring video segmentation datasets. TenRMOT demonstrates superior performance on both the referring multi-object tracking and the segmentation tasks.
Abstract:Tracking by detection has been the prevailing paradigm in the field of Multi-object Tracking (MOT). These methods typically rely on the Kalman Filter to estimate the future locations of objects, assuming linear object motion. However, they fall short when tracking objects exhibiting nonlinear and diverse motion in scenarios like dancing and sports. In addition, there has been limited focus on utilizing learning-based motion predictors in MOT. To address these challenges, we resort to exploring data-driven motion prediction methods. Inspired by the great expectation of state space models (SSMs), such as Mamba, in long-term sequence modeling with near-linear complexity, we introduce a Mamba-based motion model named Mamba moTion Predictor (MTP). MTP is designed to model the complex motion patterns of objects like dancers and athletes. Specifically, MTP takes the spatial-temporal location dynamics of objects as input, captures the motion pattern using a bi-Mamba encoding layer, and predicts the next motion. In real-world scenarios, objects may be missed due to occlusion or motion blur, leading to premature termination of their trajectories. To tackle this challenge, we further expand the application of MTP. We employ it in an autoregressive way to compensate for missing observations by utilizing its own predictions as inputs, thereby contributing to more consistent trajectories. Our proposed tracker, MambaTrack, demonstrates advanced performance on benchmarks such as Dancetrack and SportsMOT, which are characterized by complex motion and severe occlusion.




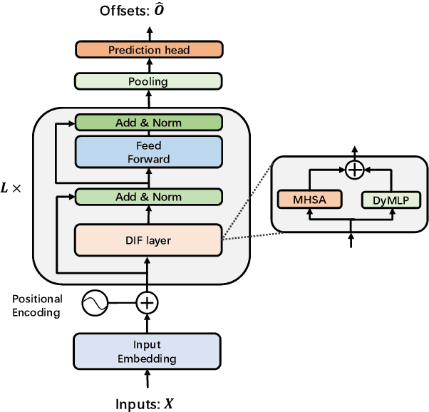
Abstract:Significant advancements have been made in multi-object tracking (MOT) with the development of detection and re-identification (ReID) techniques. Despite these developments, the task of accurately tracking objects in scenarios with homogeneous appearance and heterogeneous motion remains challenging due to the insufficient discriminability of ReID features and the predominant use of linear motion models in MOT. In this context, we present a novel learnable motion predictor, named MotionTrack, which comprehensively incorporates two levels of granularity of motion features to enhance the modeling of temporal dynamics and facilitate accurate future motion prediction of individual objects. Specifically, the proposed approach adopts a self-attention mechanism to capture token-level information and a Dynamic MLP layer to model channel-level features. MotionTrack is a simple, online tracking approach. Our experimental results demonstrate that MotionTrack yields state-of-the-art performance on demanding datasets such as SportsMOT and Dancetrack, which feature highly nonlinear object motion. Notably, without fine-tuning on target datasets, MotionTrack also exhibits competitive performance on conventional benchmarks including MOT17 and MOT20.