



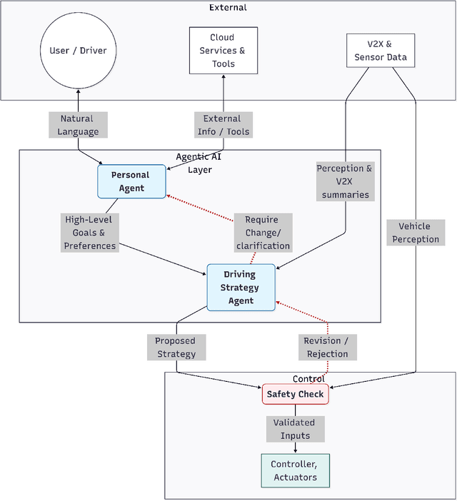
Abstract:Agentic AI is increasingly being explored and introduced in both manually driven and autonomous vehicles, leading to the notion of Agentic Vehicles (AgVs), with capabilities such as memory-based personalization, goal interpretation, strategic reasoning, and tool-mediated assistance. While frameworks such as the OWASP Agentic AI Security Risks highlight vulnerabilities in reasoning-driven AI systems, they are not designed for safety-critical cyber-physical platforms such as vehicles, nor do they account for interactions with other layers such as perception, communication, and control layers. This paper investigates security threats in AgVs, including OWASP-style risks and cyber-attacks from other layers affecting the agentic layer. By introducing a role-based architecture for agentic vehicles, consisting of a Personal Agent and a Driving Strategy Agent, we will investigate vulnerabilities in both agentic AI layer and cross-layer risks, including risks originating from upstream layers (e.g., perception layer, control layer, etc.). A severity matrix and attack-chain analysis illustrate how small distortions can escalate into misaligned or unsafe behavior in both human-driven and autonomous vehicles. The resulting framework provides the first structured foundation for analyzing security risks of agentic AI in both current and emerging vehicle platforms.




Abstract:The rapid progress in artificial intelligence (AI) and machine learning has opened unprecedented analytics possibilities in various team and individual sports, including baseball, basketball, and tennis. More recently, AI techniques have been applied to football, due to a huge increase in data collection by professional teams, increased computational power, and advances in machine learning, with the goal of better addressing new scientific challenges involved in the analysis of both individual players' and coordinated teams' behaviors. The research challenges associated with predictive and prescriptive football analytics require new developments and progress at the intersection of statistical learning, game theory, and computer vision. In this paper, we provide an overarching perspective highlighting how the combination of these fields, in particular, forms a unique microcosm for AI research, while offering mutual benefits for professional teams, spectators, and broadcasters in the years to come. We illustrate that this duality makes football analytics a game changer of tremendous value, in terms of not only changing the game of football itself, but also in terms of what this domain can mean for the field of AI. We review the state-of-the-art and exemplify the types of analysis enabled by combining the aforementioned fields, including illustrative examples of counterfactual analysis using predictive models, and the combination of game-theoretic analysis of penalty kicks with statistical learning of player attributes. We conclude by highlighting envisioned downstream impacts, including possibilities for extensions to other sports (real and virtual).




Abstract:Neural Processes (NPs) (Garnelo et al 2018a;b) approach regression by learning to map a context set of observed input-output pairs to a distribution over regression functions. Each function models the distribution of the output given an input, conditioned on the context. NPs have the benefit of fitting observed data efficiently with linear complexity in the number of context input-output pairs, and can learn a wide family of conditional distributions; they learn predictive distributions conditioned on context sets of arbitrary size. Nonetheless, we show that NPs suffer a fundamental drawback of underfitting, giving inaccurate predictions at the inputs of the observed data they condition on. We address this issue by incorporating attention into NPs, allowing each input location to attend to the relevant context points for the prediction. We show that this greatly improves the accuracy of predictions, results in noticeably faster training, and expands the range of functions that can be modelled.




Abstract:Advances in Deep Reinforcement Learning have led to agents that perform well across a variety of sensory-motor domains. In this work, we study the setting in which an agent must learn to generate programs for diverse scenes conditioned on a given symbolic instruction. Final goals are specified to our agent via images of the scenes. A symbolic instruction consistent with the goal images is used as the conditioning input for our policies. Since a single instruction corresponds to a diverse set of different but still consistent end-goal images, the agent needs to learn to generate a distribution over programs given an instruction. We demonstrate that with simple changes to the reinforced adversarial learning objective, we can learn instruction conditioned policies to achieve the corresponding diverse set of goals. Most importantly, our agent's stochastic policy is shown to more accurately capture the diversity in the goal distribution than a fixed pixel-based reward function baseline. We demonstrate the efficacy of our approach on two domains: (1) drawing MNIST digits with a paint software conditioned on instructions and (2) constructing scenes in a 3D editor that satisfies a certain instruction.