Abstract:Beamforming in multiple-input multiple-output (MIMO) systems should take interference mitigation into account. However, for beamform design, accurate channel state information (CSI) is needed, which is often difficult to obtain due to channel variability, feedback overhead, or hardware constraints. For example, amplify-and-forward (AF) relays passively forward signals without measurement, precluding full CSI acquisition to and from the relay. To address these issues, this paper introduces a novel prediction-assisted optimization (PAO) framework for beamform design in AF relay-assisted multiuser MIMO systems. The proposed solution in the AF relay aims at maximizing the signal-plus-interference-to-noise ratio (SINR). Unlike other methods, PAO relies solely on received power measurements, making it suitable for scenarios where CSI is unreliable or unavailable. PAO consists of two stages: a supervised-learning-based neural network (NN) that predicts the positions of transmitters using signal observations, and an optimization algorithm, guided by a digital twin (DT), that iteratively refines the beam direction of the relay in a simulated radio environment. As a key contribution, we validate the proposed framework using realistic measurements collected on a custom-built experimental millimeter wave (mmWave) platform, which enables training of the NN model under practical wireless conditions. The estimated information is then used to update the digital twin with knowledge of the surrounding environment, enabling online optimization. Numerical results show the trade-off between localization accuracy and beamforming performance and confirm that PAO maintains robustness even in the presence of localization errors while reducing the need for real-world measurements.
Abstract:This paper presents an autonomous sensing frame- work for identifying and localizing multiple users in Fifth Generation (5G) networks using an Unmanned Aerial Vehicle (UAV) that is not part of the serving access network. Unlike conventional aerial serving nodes, the proposed UAV operates passively and is dedicated solely to sensing. It captures Uplink (UL) Sounding Reference Signals (SRS), and requires virtually no coordination with the network infrastructure. A complete signal processing chain is proposed and developed, encompassing synchronization, user identification, and localization, all executed onboard UAV during flight. The system autonomously plans and adapts its mission workflow to estimate multiple user positions within a single deployment, integrating flight control with real-time sensing. Extensive simulations and a full-scale low- altitude experimental campaign validate the approach, showing localization errors below 3 m in rural field tests and below 8 m in urban simulation scenarios, while reliably identifying each user. The results confirm the feasibility of infrastructure-independent sensing UAVs as a core element of the emerging Low Altitude Economy (LAE), supporting situational awareness and rapid deployment in emergency or connectivity-limited environments.




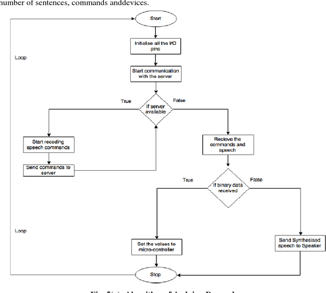
Abstract:Robotic assistants reduce the manual efforts being put in by humans in their day-to-day tasks. In this paper, we develop a voice-controlled personal assistant robot. The robot takes the human voice commands by its own built-in microphone. This robot not only takes the commands and executes them but also acknowledges them through speech output. This robot can perform different movements, turns, wakeup/shutdown operations, relocate an object from one place to another, and can also develop a conversation with humans. The voice commands are processed in real time using an offline server. The speech signal commands are directly communicated to the server using a USB cable. The personal assistant robot is developed on a microcontroller-based platform. Performance evaluation is carried out with encouraging results of the initial experiments. Possible improvements for applications in homes, hospitals, car systems, and industries are also discussed.