


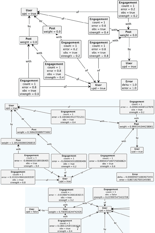
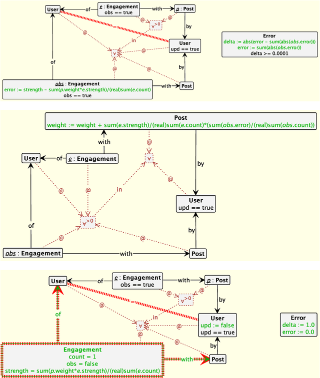
Abstract:Given graphs as input, Graph Neural Networks (GNNs) support the inference of nodes, edges, attributes, or graph properties. Graph Rewriting investigates the rule-based manipulation of graphs to model complex graph transformations. We propose that, therefore, (i) graph rewriting subsumes GNNs and could serve as formal model to study and compare them, and (ii) the representation of GNNs as graph rewrite systems can help to design and analyse GNNs, their architectures and algorithms. Hence we propose Graph Rewriting Neural Networks (GReNN) as both novel semantic foundation and engineering discipline for GNNs. We develop a case study reminiscent of a Message Passing Neural Network realised as a Groove graph rewriting model and explore its incremental operation in response to dynamic updates.




Abstract:Automated social behaviour analysis of mice has become an increasingly popular research area in behavioural neuroscience. Recently, pose information (i.e., locations of keypoints or skeleton) has been used to interpret social behaviours of mice. Nevertheless, effective encoding and decoding of social interaction information underlying the keypoints of mice has been rarely investigated in the existing methods. In particular, it is challenging to model complex social interactions between mice due to highly deformable body shapes and ambiguous movement patterns. To deal with the interaction modelling problem, we here propose a Cross-Skeleton Interaction Graph Aggregation Network (CS-IGANet) to learn abundant dynamics of freely interacting mice, where a Cross-Skeleton Node-level Interaction module (CS-NLI) is used to model multi-level interactions (i.e., intra-, inter- and cross-skeleton interactions). Furthermore, we design a novel Interaction-Aware Transformer (IAT) to dynamically learn the graph-level representation of social behaviours and update the node-level representation, guided by our proposed interaction-aware self-attention mechanism. Finally, to enhance the representation ability of our model, an auxiliary self-supervised learning task is proposed for measuring the similarity between cross-skeleton nodes. Experimental results on the standard CRMI13-Skeleton and our PDMB-Skeleton datasets show that our proposed model outperforms several other state-of-the-art approaches.




Abstract:This paper exploits extended Bayesian networks for uncertainty reasoning on Petri nets, where firing of transitions is probabilistic. In particular, Bayesian networks are used as symbolic representations of probability distributions, modelling the observer's knowledge about the tokens in the net. The observer can study the net by monitoring successful and failed steps. An update mechanism for Bayesian nets is enabled by relaxing some of their restrictions, leading to modular Bayesian nets that can conveniently be represented and modified. As for every symbolic representation, the question is how to derive information - in this case marginal probability distributions - from a modular Bayesian net. We show how to do this by generalizing the known method of variable elimination. The approach is illustrated by examples about the spreading of diseases (SIR model) and information diffusion in social networks. We have implemented our approach and provide runtime results.