



Abstract:The importance of building neural networks that can learn to reason has been well recognized in the neuro-symbolic community. In this paper, we apply neural pointer networks for conducting reasoning over symbolic knowledge bases. In doing so, we explore the benefits and limitations of encoder-decoder architectures in general and pointer networks in particular for developing accurate, generalizable and robust neuro-symbolic reasoners. Based on our experimental results, pointer networks performs remarkably well across multiple reasoning tasks while outperforming the previously reported state of the art by a significant margin. We observe that the Pointer Networks preserve their performance even when challenged with knowledge graphs of the domain/vocabulary it has never encountered before. To the best of our knowledge, this is the first study on neuro-symbolic reasoning using Pointer Networks. We hope our impressive results on these reasoning problems will encourage broader exploration of pointer networks' capabilities for reasoning over more complex logics and for other neuro-symbolic problems.




Abstract:Powered by new advances in sensor development and artificial intelligence, the decreasing cost of computation, and the pervasiveness of handheld computation devices, biometric user authentication (and identification) is rapidly becoming ubiquitous. Modern approaches to biometric authentication, based on sophisticated machine learning techniques, cannot avoid storing either trained-classifier details or explicit user biometric data, thus exposing users' credentials to falsification. In this paper, we introduce a secure way to handle user-specific information involved with the use of vector-space classifiers or artificial neural networks for biometric authentication. Our proposed architecture, called a Neural Fuzzy Extractor (NFE), allows the coupling of pre-existing classifiers with fuzzy extractors, through a artificial-neural-network-based buffer called an expander, with minimal or no performance degradation. The NFE thus offers all the performance advantages of modern deep-learning-based classifiers, and all the security of standard fuzzy extractors. We demonstrate the NFE retrofit to a classic artificial neural network for a simple scenario of fingerprint-based user authentication.




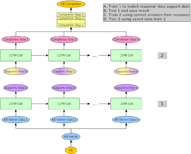
Abstract:We present a new approach to integrating deep learning with knowledge-based systems that we believe shows promise. Our approach seeks to emulate reasoning structure, which can be inspected part-way through, rather than simply learning reasoner answers, which is typical in many of the black-box systems currently in use. We demonstrate that this idea is feasible by training a long short-term memory (LSTM) artificial neural network to learn EL+ reasoning patterns with two different data sets. We also show that this trained system is resistant to noise by corrupting a percentage of the test data and comparing the reasoner's and LSTM's predictions on corrupt data with correct answers.




Abstract:Semantic Web knowledge representation standards, and in particular RDF and OWL, often come endowed with a formal semantics which is considered to be of fundamental importance for the field. Reasoning, i.e., the drawing of logical inferences from knowledge expressed in such standards, is traditionally based on logical deductive methods and algorithms which can be proven to be sound and complete and terminating, i.e. correct in a very strong sense. For various reasons, though, in particular, the scalability issues arising from the ever-increasing amounts of Semantic Web data available and the inability of deductive algorithms to deal with noise in the data, it has been argued that alternative means of reasoning should be investigated which bear high promise for high scalability and better robustness. From this perspective, deductive algorithms can be considered the gold standard regarding correctness against which alternative methods need to be tested. In this paper, we show that it is possible to train a Deep Learning system on RDF knowledge graphs, such that it is able to perform reasoning over new RDF knowledge graphs, with high precision and recall compared to the deductive gold standard.




Abstract:With the rise of social media, millions of people are routinely expressing their moods, feelings, and daily struggles with mental health issues on social media platforms like Twitter. Unlike traditional observational cohort studies conducted through questionnaires and self-reported surveys, we explore the reliable detection of clinical depression from tweets obtained unobtrusively. Based on the analysis of tweets crawled from users with self-reported depressive symptoms in their Twitter profiles, we demonstrate the potential for detecting clinical depression symptoms which emulate the PHQ-9 questionnaire clinicians use today. Our study uses a semi-supervised statistical model to evaluate how the duration of these symptoms and their expression on Twitter (in terms of word usage patterns and topical preferences) align with the medical findings reported via the PHQ-9. Our proactive and automatic screening tool is able to identify clinical depressive symptoms with an accuracy of 68% and precision of 72%.


Abstract:With the proliferation of social media over the last decade, determining people's attitude with respect to a specific topic, document, interaction or events has fueled research interest in natural language processing and introduced a new channel called sentiment and emotion analysis. For instance, businesses routinely look to develop systems to automatically understand their customer conversations by identifying the relevant content to enhance marketing their products and managing their reputations. Previous efforts to assess people's sentiment on Twitter have suggested that Twitter may be a valuable resource for studying political sentiment and that it reflects the offline political landscape. According to a Pew Research Center report, in January 2016 44 percent of US adults stated having learned about the presidential election through social media. Furthermore, 24 percent reported use of social media posts of the two candidates as a source of news and information, which is more than the 15 percent who have used both candidates' websites or emails combined. The first presidential debate between Trump and Hillary was the most tweeted debate ever with 17.1 million tweets.




Abstract:With the rapid growth of social media on the web, emotional polarity computation has become a flourishing frontier in the text mining community. However, it is challenging to understand the latest trends and summarize the state or general opinions about products due to the big diversity and size of social media data and this creates the need of automated and real time opinion extraction and mining. On the other hand, the bulk of current research has been devoted to study the subjective sentences which contain opinion keywords and limited work has been reported for objective statements that imply sentiment. In this paper, fuzzy based knowledge engineering model has been developed for sentiment classification of special group of such sentences including the change or deviation from desired range or value. Drug reviews are the rich source of such statements. Therefore, in this research, some experiments were carried out on patient's reviews on several different cholesterol lowering drugs to determine their sentiment polarity. The main conclusion through this study is, in order to increase the accuracy level of existing drug opinion mining systems, objective sentences which imply opinion should be taken into account. Our experimental results demonstrate that our proposed model obtains over 72 percent F1 value.