Abstract:Single-cell data analysis has the potential to revolutionize personalized medicine by characterizing disease-associated molecular changes at the single-cell level. Advanced single-cell multimodal assays can now simultaneously measure various molecules (e.g., DNA, RNA, Protein) across hundreds of thousands of individual cells, providing a comprehensive molecular readout. A significant analytical challenge is integrating single-cell measurements across different modalities. Various methods have been developed to address this challenge, but there has been no systematic evaluation of these techniques with different preprocessing strategies. This study examines a general pipeline for single-cell data analysis, which includes normalization, data integration, and dimensionality reduction. The performance of different algorithm combinations often depends on the dataset sizes and characteristics. We evaluate six datasets across diverse modalities, tissues, and organisms using three metrics: Silhouette Coefficient Score, Adjusted Rand Index, and Calinski-Harabasz Index. Our experiments involve combinations of seven normalization methods, four dimensional reduction methods, and five integration methods. The results show that Seurat and Harmony excel in data integration, with Harmony being more time-efficient, especially for large datasets. UMAP is the most compatible dimensionality reduction method with the integration techniques, and the choice of normalization method varies depending on the integration method used.
Abstract:As dermatological conditions become increasingly common and the availability of dermatologists remains limited, there is a growing need for intelligent tools to support both patients and clinicians in the timely and accurate diagnosis of skin diseases. In this project, we developed a deep learning based model for the classification and diagnosis of skin conditions. By leveraging pretraining on publicly available skin disease image datasets, our model effectively extracted visual features and accurately classified various dermatological cases. Throughout the project, we refined the model architecture, optimized data preprocessing workflows, and applied targeted data augmentation techniques to improve overall performance. The final model, based on the Swin Transformer, achieved a prediction accuracy of 87.71 percent across eight skin lesion classes on the ISIC2019 dataset. These results demonstrate the model's potential as a diagnostic support tool for clinicians and a self assessment aid for patients.



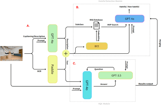
Abstract:Memes are widely used for humor and cultural commentary, but they are increasingly exploited to spread hateful content. Due to their multimodal nature, hateful memes often evade traditional text-only or image-only detection systems, particularly when they employ subtle or coded references. To address these challenges, we propose a multimodal hate detection framework that integrates key components: OCR to extract embedded text, captioning to describe visual content neutrally, sub-label classification for granular categorization of hateful content, RAG for contextually relevant retrieval, and VQA for iterative analysis of symbolic and contextual cues. This enables the framework to uncover latent signals that simpler pipelines fail to detect. Experimental results on the Facebook Hateful Memes dataset reveal that the proposed framework exceeds the performance of unimodal and conventional multimodal models in both accuracy and AUC-ROC.




Abstract:We present an advanced approach to medical question-answering (QA) services, using fine-tuned Large Language Models (LLMs) to improve the accuracy and reliability of healthcare information. Our study focuses on optimizing models like LLaMA-2 and Mistral, which have shown great promise in delivering precise, reliable medical answers. By leveraging comprehensive datasets, we applied fine-tuning techniques such as rsDoRA+ and ReRAG. rsDoRA+ enhances model performance through a combination of decomposed model weights, varied learning rates for low-rank matrices, and rank stabilization, leading to improved efficiency. ReRAG, which integrates retrieval on demand and question rewriting, further refines the accuracy of the responses. This approach enables healthcare providers to access fast, dependable information, aiding in more efficient decision-making and fostering greater patient trust. Our work highlights the potential of fine-tuned LLMs to significantly improve the quality and accessibility of medical information services, ultimately contributing to better healthcare outcomes for all.




Abstract:We present a refined approach to biomedical question-answering (QA) services by integrating large language models (LLMs) with Multi-BERT configurations. By enhancing the ability to process and prioritize vast amounts of complex biomedical data, this system aims to support healthcare professionals in delivering better patient outcomes and informed decision-making. Through innovative use of BERT and BioBERT models, combined with a multi-layer perceptron (MLP) layer, we enable more specialized and efficient responses to the growing demands of the healthcare sector. Our approach not only addresses the challenge of overfitting by freezing one BERT model while training another but also improves the overall adaptability of QA services. The use of extensive datasets, such as BioASQ and BioMRC, demonstrates the system's ability to synthesize critical information. This work highlights how advanced language models can make a tangible difference in healthcare, providing reliable and responsive tools for professionals to manage complex information, ultimately serving the broader goal of improved care and data-driven insights.