



Abstract:In recent years, deep learning has achieved remarkable success in the field of image restoration. However, most convolutional neural network-based methods typically focus on a single scale, neglecting the incorporation of multi-scale information. In image restoration tasks, local features of an image are often insufficient, necessitating the integration of global features to complement them. Although recent neural network algorithms have made significant strides in feature extraction, many models do not explicitly model global features or consider the relationship between global and local features. This paper proposes multi-level attention-guided graph neural network. The proposed network explicitly constructs element block graphs and element graphs within feature maps using multi-attention mechanisms to extract both local structural features and global representation information of the image. Since the network struggles to effectively extract global information during image degradation, the structural information of local feature blocks can be used to correct and supplement the global information. Similarly, when element block information in the feature map is missing, it can be refined using global element representation information. The graph within the network learns real-time dynamic connections through the multi-attention mechanism, and information is propagated and aggregated via graph convolution algorithms. By combining local element block information and global element representation information from the feature map, the algorithm can more effectively restore missing information in the image. Experimental results on several classic image restoration tasks demonstrate the effectiveness of the proposed method, achieving state-of-the-art performance.




Abstract:Learning representation on graph plays a crucial role in numerous tasks of pattern recognition. Different from grid-shaped images/videos, on which local convolution kernels can be lattices, however, graphs are fully coordinate-free on vertices and edges. In this work, we propose a Gaussian-induced convolution (GIC) framework to conduct local convolution filtering on irregular graphs. Specifically, an edge-induced Gaussian mixture model is designed to encode variations of subgraph region by integrating edge information into weighted Gaussian models, each of which implicitly characterizes one component of subgraph variations. In order to coarsen a graph, we derive a vertex-induced Gaussian mixture model to cluster vertices dynamically according to the connection of edges, which is approximately equivalent to the weighted graph cut. We conduct our multi-layer graph convolution network on several public datasets of graph classification. The extensive experiments demonstrate that our GIC is effective and can achieve the state-of-the-art results.




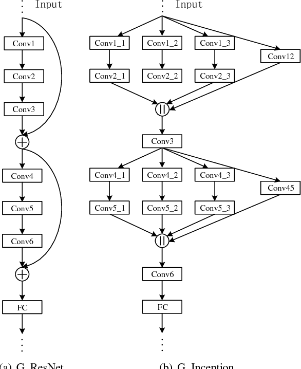
Abstract:Numerous pattern recognition applications can be formed as learning from graph-structured data, including social network, protein-interaction network, the world wide web data, knowledge graph, etc. While convolutional neural network (CNN) facilitates great advances in gridded image/video understanding tasks, very limited attention has been devoted to transform these successful network structures (including Inception net, Residual net, Dense net, etc.) to establish convolutional networks on graph, due to its irregularity and complexity geometric topologies (unordered vertices, unfixed number of adjacent edges/vertices). In this paper, we aim to give a comprehensive analysis of when work matters by transforming different classical network structures to graph CNN, particularly in the basic graph recognition problem. Specifically, we firstly review the general graph CNN methods, especially in its spectral filtering operation on the irregular graph data. We then introduce the basic structures of ResNet, Inception and DenseNet into graph CNN and construct these network structures on graph, named as G_ResNet, G_Inception, G_DenseNet. In particular, it seeks to help graph CNNs by shedding light on how these classical network structures work and providing guidelines for choosing appropriate graph network frameworks. Finally, we comprehensively evaluate the performance of these different network structures on several public graph datasets (including social networks and bioinformatic datasets), and demonstrate how different network structures work on graph CNN in the graph recognition task.




Abstract:Graph classification is a fundamental but challenging problem due to the non-Euclidean property of graph. In this work, we jointly leverage the powerful representation ability of random walk and the essential success of standard convolutional network work (CNN), to propose a random walk based convolutional network, called walk-steered convolution (WSC). Different from those existing graph CNNs with deterministic neighbor searching, we randomly sample multi-scale walk fields by using random walk, which is more flexible to the scalability of graph. To encode each-scale walk field consisting of several walk paths, specifically, we characterize the directions of walk field by multiple Gaussian models so as to better analogize the standard CNNs on images. Each Gaussian implicitly defines a directions and all of them properly encode the spatial layout of walks after the gradient projecting to the space of Gaussian parameters. Further, a graph coarsening layer using dynamical clustering is stacked upon the Gaussian encoding to capture high-level semantics of graph. Comprehensive evaluations on several public datasets well demonstrate the superiority of our proposed graph learning method over other state-of-the-arts for graph classification.