Abstract:Model-based reinforcement learning (MBRL) can reduce interaction cost for autonomous driving by learning a predictive world model, but it typically still depends on task-specific rewards that are difficult to design and often brittle under distribution shift. This paper presents InDRiVE, a DreamerV3-style MBRL agent that performs reward-free pretraining in CARLA using only intrinsic motivation derived from latent ensemble disagreement. Disagreement acts as a proxy for epistemic uncertainty and drives the agent toward under-explored driving situations, while an imagination-based actor-critic learns a planner-free exploration policy directly from the learned world model. After intrinsic pretraining, we evaluate zero-shot transfer by freezing all parameters and deploying the pretrained exploration policy in unseen towns and routes. We then study few-shot adaptation by training a task policy with limited extrinsic feedback for downstream objectives (lane following and collision avoidance). Experiments in CARLA across towns, routes, and traffic densities show that disagreement-based pretraining yields stronger zero-shot robustness and robust few-shot collision avoidance under town shift and matched interaction budgets, supporting the use of intrinsic disagreement as a practical reward-free pretraining signal for reusable driving world models.
Abstract:Autonomous-driving research has recently embraced deep Reinforcement Learning (RL) as a promising framework for data-driven decision making, yet a clear picture of how these algorithms are currently employed, benchmarked and evaluated is still missing. This survey fills that gap by systematically analysing around 100 peer-reviewed papers that train, test or validate RL policies inside the open-source CARLA simulator. We first categorize the literature by algorithmic family model-free, model-based, hierarchical, and hybrid and quantify their prevalence, highlighting that more than 80% of existing studies still rely on model-free methods such as DQN, PPO and SAC. Next, we explain the diverse state, action and reward formulations adopted across works, illustrating how choices of sensor modality (RGB, LiDAR, BEV, semantic maps, and carla kinematics states), control abstraction (discrete vs. continuous) and reward shaping are used across various literature. We also consolidate the evaluation landscape by listing the most common metrics (success rate, collision rate, lane deviation, driving score) and the towns, scenarios and traffic configurations used in CARLA benchmarks. Persistent challenges including sparse rewards, sim-to-real transfer, safety guarantees and limited behaviour diversity are distilled into a set of open research questions, and promising directions such as model-based RL, meta-learning and richer multi-agent simulations are outlined. By providing a unified taxonomy, quantitative statistics and a critical discussion of limitations, this review aims to serve both as a reference for newcomers and as a roadmap for advancing RL-based autonomous driving toward real-world deployment.




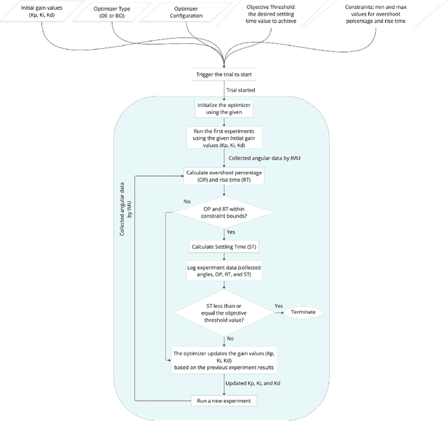
Abstract:PID controllers are widely used in control systems because of their simplicity and effectiveness. Although advanced optimization techniques such as Bayesian Optimization and Differential Evolution have been applied to address the challenges of automatic tuning of PID controllers, the influence of initial system states on convergence and the balance between exploration and exploitation remains underexplored. Moreover, experimenting the influence directly on real cyber-physical systems such as mobile robots is crucial for deriving realistic insights. In the present paper, a novel framework is introduced to evaluate the impact of systematically varying these factors on the PID auto-tuning processes that utilize Bayesian Optimization and Differential Evolution. Testing was conducted on two distinct PID-controlled robotic platforms, an omnidirectional robot and a differential drive mobile robot, to assess the effects on convergence rate, settling time, rise time, and overshoot percentage. As a result, the experimental outcomes yield evidence on the effects of the systematic variations, thereby providing an empirical basis for future research studies in the field.
Abstract:Validating autonomous driving neural networks often demands expensive equipment and complex setups, limiting accessibility for researchers and educators. We introduce DriveNetBench, an affordable and configurable benchmarking system designed to evaluate autonomous driving networks using a single-camera setup. Leveraging low-cost, off-the-shelf hardware, and a flexible software stack, DriveNetBench enables easy integration of various driving models, such as object detection and lane following, while ensuring standardized evaluation in real-world scenarios. Our system replicates common driving conditions and provides consistent, repeatable metrics for comparing network performance. Through preliminary experiments with representative vision models, we illustrate how DriveNetBench effectively measures inference speed and accuracy within a controlled test environment. The key contributions of this work include its affordability, its replicability through open-source software, and its seamless integration into existing workflows, making autonomous vehicle research more accessible.




Abstract:Model-based Reinforcement Learning (MBRL) has emerged as a promising paradigm for autonomous driving, where data efficiency and robustness are critical. Yet, existing solutions often rely on carefully crafted, task specific extrinsic rewards, limiting generalization to new tasks or environments. In this paper, we propose InDRiVE (Intrinsic Disagreement based Reinforcement for Vehicle Exploration), a method that leverages purely intrinsic, disagreement based rewards within a Dreamer based MBRL framework. By training an ensemble of world models, the agent actively explores high uncertainty regions of environments without any task specific feedback. This approach yields a task agnostic latent representation, allowing for rapid zero shot or few shot fine tuning on downstream driving tasks such as lane following and collision avoidance. Experimental results in both seen and unseen environments demonstrate that InDRiVE achieves higher success rates and fewer infractions compared to DreamerV2 and DreamerV3 baselines despite using significantly fewer training steps. Our findings highlight the effectiveness of purely intrinsic exploration for learning robust vehicle control behaviors, paving the way for more scalable and adaptable autonomous driving systems.




Abstract:This paper presents a novel Perceptual Motor Learning (PML) framework integrated with Active Inference (AIF) to enhance lateral control in Highly Automated Vehicles (HAVs). PML, inspired by human motor learning, emphasizes the seamless integration of perception and action, enabling efficient decision-making in dynamic environments. Traditional autonomous driving approaches--including modular pipelines, imitation learning, and reinforcement learning--struggle with adaptability, generalization, and computational efficiency. In contrast, PML with AIF leverages a generative model to minimize prediction error ("surprise") and actively shape vehicle control based on learned perceptual-motor representations. Our approach unifies deep learning with active inference principles, allowing HAVs to perform lane-keeping maneuvers with minimal data and without extensive retraining across different environments. Extensive experiments in the CARLA simulator demonstrate that PML with AIF enhances adaptability without increasing computational overhead while achieving performance comparable to conventional methods. These findings highlight the potential of PML-driven active inference as a robust alternative for real-world autonomous driving applications.




Abstract:This study introduces the Perception Latency Mitigation Network (PLM-Net), a novel deep learning approach for addressing perception latency in vision-based Autonomous Vehicle (AV) lateral control systems. Perception latency is the delay between capturing the environment through vision sensors (e.g., cameras) and applying an action (e.g., steering). This issue is understudied in both classical and neural-network-based control methods. Reducing this latency with powerful GPUs and FPGAs is possible but impractical for automotive platforms. PLM-Net comprises the Base Model (BM) and the Timed Action Prediction Model (TAPM). BM represents the original Lane Keeping Assist (LKA) system, while TAPM predicts future actions for different latency values. By integrating these models, PLM-Net mitigates perception latency. The final output is determined through linear interpolation of BM and TAPM outputs based on real-time latency. This design addresses both constant and varying latency, improving driving trajectories and steering control. Experimental results validate the efficacy of PLM-Net across various latency conditions. Source code: https://github.com/AwsKhalil/oscar/tree/devel-plm-net.




Abstract:This paper presents a novel approach to Autonomous Vehicle (AV) control through the application of active inference, a theory derived from neuroscience that conceptualizes the brain as a predictive machine. Traditional autonomous driving systems rely heavily on Modular Pipelines, Imitation Learning, or Reinforcement Learning, each with inherent limitations in adaptability, generalization, and computational efficiency. Active inference addresses these challenges by minimizing prediction error (termed "surprise") through a dynamic model that balances perception and action. Our method integrates active inference with deep learning to manage lateral control in AVs, enabling them to perform lane following maneuvers within a simulated urban environment. We demonstrate that our model, despite its simplicity, effectively learns and generalizes from limited data without extensive retraining, significantly reducing computational demands. The proposed approach not only enhances the adaptability and performance of AVs in dynamic scenarios but also aligns closely with human-like driving behavior, leveraging a generative model to predict and adapt to environmental changes. Results from extensive experiments in the CARLA simulator show promising outcomes, outperforming traditional methods in terms of adaptability and efficiency, thereby advancing the potential of active inference in real-world autonomous driving applications.




Abstract:Autonomous Vehicles (AV) and Advanced Driver Assistant Systems (ADAS) prioritize safety over comfort. The intertwining factors of safety and comfort emerge as pivotal elements in ensuring the effectiveness of Autonomous Driving (AD). Users often experience discomfort when AV or ADAS drive the vehicle on their behalf. Providing a personalized human-like AD experience, tailored to match users' unique driving styles while adhering to safety prerequisites, presents a significant opportunity to boost the acceptance of AVs. This paper proposes a novel approach, Neural Driving Style Transfer (NDST), inspired by Neural Style Transfer (NST), to address this issue. NDST integrates a Personalized Block (PB) into the conventional Baseline Driving Model (BDM), allowing for the transfer of a user's unique driving style while adhering to safety parameters. The PB serves as a self-configuring system, learning and adapting to an individual's driving behavior without requiring modifications to the BDM. This approach enables the personalization of AV models, aligning the driving style more closely with user preferences while ensuring baseline safety critical actuation. Two contrasting driving styles (Style A and Style B) were used to validate the proposed NDST methodology, demonstrating its efficacy in transferring personal driving styles to the AV system. Our work highlights the potential of NDST to enhance user comfort in AVs by providing a personalized and familiar driving experience. The findings affirm the feasibility of integrating NDST into existing AV frameworks to bridge the gap between safety and individualized driving styles, promoting wider acceptance and improved user experiences.




Abstract:This paper illustrates the MIR (Mobile Intelligent Robotics) Vehicle: a feasible option of transforming an electric ride-on-car into a modular Graphics Processing Unit (GPU) powered autonomous platform equipped with the capability that supports test and deployment of various intelligent autonomous vehicles algorithms. To use a platform for research, two components must be provided: perception and control. The sensors such as incremental encoders, an Inertial Measurement Unit (IMU), a camera, and a LIght Detection And Ranging (LIDAR) must be able to be installed on the platform to add the capability of environmental perception. A microcontroller-powered control box is designed to properly respond to the environmental changes by regulating drive and steering motors. This drive-by-wire capability is controlled by a GPU powered laptop computer where high-level perception algorithms are processed and complex actions are generated by various methods including behavior cloning using deep neural networks. The main goal of this paper is to provide an adequate and comprehensive approach for fabricating a cost-effective platform that would contribute to the research quality from the wider community. The proposed platform is to use a modular and hierarchical software architecture where the lower and simpler motor controls are taken care of by microcontroller programs, and the higher and complex algorithms are processed by a GPU powered laptop computer. The platform uses the Robot Operating System (ROS) as middleware to maintain the modularity of the perceptions and decision-making modules. It is expected that the level three and above autonomous vehicle systems and Advanced Driver Assistance Systems (ADAS) can be tested on and deployed to the platform with a decent real-time system behavior due to the capabilities and affordability of the proposed platform.