Abstract:When applicants get rejected by an algorithmic decision system, recourse explanations provide actionable suggestions for how to change their input features to get a positive evaluation. A crucial yet overlooked phenomenon is that recourse explanations are performative: When many applicants act according to their recommendations, their collective behavior may change statistical regularities in the data and, once the model is refitted, also the decision boundary. Consequently, the recourse algorithm may render its own recommendations invalid, such that applicants who make the effort of implementing their recommendations may be rejected again when they reapply. In this work, we formally characterize the conditions under which recourse explanations remain valid under performativity. A key finding is that recourse actions may become invalid if they are influenced by or if they intervene on non-causal variables. Based on our analysis, we caution against the use of standard counterfactual explanations and causal recourse methods, and instead advocate for recourse methods that recommend actions exclusively on causal variables.




Abstract:Counterfactual explanations elucidate algorithmic decisions by pointing to scenarios that would have led to an alternative, desired outcome. Giving insight into the model's behavior, they hint users towards possible actions and give grounds for contesting decisions. As a crucial factor in achieving these goals, counterfactuals must be plausible, i.e., describing realistic alternative scenarios within the data manifold. This paper leverages a recently developed generative modeling technique -- adversarial random forests (ARFs) -- to efficiently generate plausible counterfactuals in a model-agnostic way. ARFs can serve as a plausibility measure or directly generate counterfactual explanations. Our ARF-based approach surpasses the limitations of existing methods that aim to generate plausible counterfactual explanations: It is easy to train and computationally highly efficient, handles continuous and categorical data naturally, and allows integrating additional desiderata such as sparsity in a straightforward manner.



Abstract:What do artificial neural networks (ANNs) learn? The machine learning (ML) community shares the narrative that ANNs must develop abstract human concepts to perform complex tasks. Some go even further and believe that these concepts are stored in individual units of the network. Based on current research, I systematically investigate the assumptions underlying this narrative. I conclude that ANNs are indeed capable of performing complex prediction tasks, and that they may learn human and non-human concepts to do so. However, evidence indicates that ANNs do not represent these concepts in individual units.




Abstract:Despite progress in the field, significant parts of current XAI research are still not on solid conceptual, ethical, or methodological grounds. Unfortunately, these unfounded parts are not on the decline but continue to grow. Many explanation techniques are still proposed without clarifying their purpose. Instead, they are advertised with ever more fancy-looking heatmaps or only seemingly relevant benchmarks. Moreover, explanation techniques are motivated with questionable goals, such as building trust, or rely on strong assumptions about the 'concepts' that deep learning algorithms learn. In this paper, we highlight and discuss these and other misconceptions in current XAI research. We also suggest steps to make XAI a more substantive area of research.
Abstract:Algorithmic recourse recommendations, such as Karimi et al.'s (2021) causal recourse (CR), inform stakeholders of how to act to revert unfavourable decisions. However, some actions lead to acceptance (i.e., revert the model's decision) but do not lead to improvement (i.e., may not revert the underlying real-world state). To recommend such actions is to recommend fooling the predictor. We introduce a novel method, Improvement-Focused Causal Recourse (ICR), which involves a conceptual shift: Firstly, we require ICR recommendations to guide towards improvement. Secondly, we do not tailor the recommendations to be accepted by a specific predictor. Instead, we leverage causal knowledge to design decision systems that predict accurately pre- and post-recourse. As a result, improvement guarantees translate into acceptance guarantees. We demonstrate that given correct causal knowledge, ICR, in contrast to existing approaches, guides towards both acceptance and improvement.




Abstract:Interpretable machine learning (IML) is concerned with the behavior and the properties of machine learning models. Scientists, however, are only interested in the model as a gateway to understanding the modeled phenomenon. We show how to develop IML methods such that they allow insight into relevant phenomenon properties. We argue that current IML research conflates two goals of model-analysis -- model audit and scientific inference. Thereby, it remains unclear if model interpretations have corresponding phenomenon interpretation. Building on statistical decision theory, we show that ML model analysis allows to describe relevant aspects of the joint data probability distribution. We provide a five-step framework for constructing IML descriptors that can help in addressing scientific questions, including a natural way to quantify epistemic uncertainty. Our phenomenon-centric approach to IML in science clarifies: the opportunities and limitations of IML for inference; that conditional not marginal sampling is required; and, the conditions under which we can trust IML methods.




Abstract:Scientists and practitioners increasingly rely on machine learning to model data and draw conclusions. Compared to statistical modeling approaches, machine learning makes fewer explicit assumptions about data structures, such as linearity. However, their model parameters usually cannot be easily related to the data generating process. To learn about the modeled relationships, partial dependence (PD) plots and permutation feature importance (PFI) are often used as interpretation methods. However, PD and PFI lack a theory that relates them to the data generating process. We formalize PD and PFI as statistical estimators of ground truth estimands rooted in the data generating process. We show that PD and PFI estimates deviate from this ground truth due to statistical biases, model variance and Monte Carlo approximation errors. To account for model variance in PD and PFI estimation, we propose the learner-PD and the learner-PFI based on model refits, and propose corrected variance and confidence interval estimators.


Abstract:Algorithmic recourse explanations inform stakeholders on how to act to revert unfavorable predictions. However, in general ML models do not predict well in interventional distributions. Thus, an action that changes the prediction in the desired way may not lead to an improvement of the underlying target. Such recourse is neither meaningful nor robust to model refits. Extending the work of Karimi et al. (2021), we propose meaningful algorithmic recourse (MAR) that only recommends actions that improve both prediction and target. We justify this selection constraint by highlighting the differences between model audit and meaningful, actionable recourse explanations. Additionally, we introduce a relaxation of MAR called effective algorithmic recourse (EAR), which, under certain assumptions, yields meaningful recourse by only allowing interventions on causes of the target.




Abstract:Global model-agnostic feature importance measures either quantify whether features are directly used for a model's predictions (direct importance) or whether they contain prediction-relevant information (associative importance). Direct importance provides causal insight into the model's mechanism, yet it fails to expose the leakage of information from associated but not directly used variables. In contrast, associative importance exposes information leakage but does not provide causal insight into the model's mechanism. We introduce DEDACT - a framework to decompose well-established direct and associative importance measures into their respective associative and direct components. DEDACT provides insight into both the sources of prediction-relevant information in the data and the direct and indirect feature pathways by which the information enters the model. We demonstrate the method's usefulness on simulated examples.




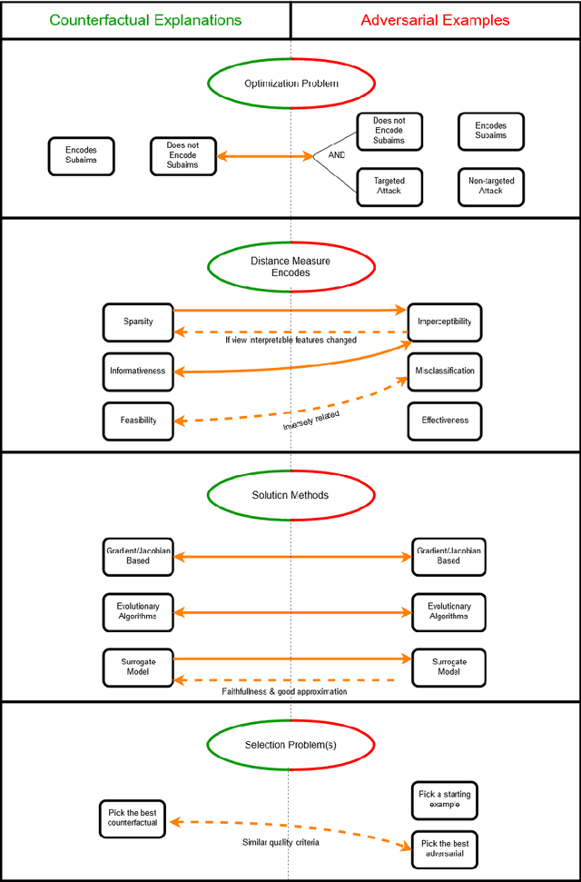
Abstract:It is well known that adversarial examples and counterfactual explanations are based on the same mathematical model. However, their relationship has not yet been studied at a conceptual level. The present paper fills this gap. We show that counterfactual reasoning is the common basis of the fields and reliable machine learning their shared goal. Moreover, we illustrate to what extent counterfactual explanations can be regarded as the more general concept than adversarial examples. We introduce the conceptual distinction between feasible and contesting counterfactual explanations and argue that adversarial examples are similar to the latter.