



Abstract:Despite advances in the programmable logic capabilities of modern trigger systems, a significant bottleneck remains in the amount of data to be transported from the detector to off-detector logic where trigger decisions are made. We demonstrate that a neural network autoencoder model can be implemented in a radiation tolerant ASIC to perform lossy data compression alleviating the data transmission problem while preserving critical information of the detector energy profile. For our application, we consider the high-granularity calorimeter from the CMS experiment at the CERN Large Hadron Collider. The advantage of the machine learning approach is in the flexibility and configurability of the algorithm. By changing the neural network weights, a unique data compression algorithm can be deployed for each sensor in different detector regions, and changing detector or collider conditions. To meet area, performance, and power constraints, we perform a quantization-aware training to create an optimized neural network hardware implementation. The design is achieved through the use of high-level synthesis tools and the hls4ml framework, and was processed through synthesis and physical layout flows based on a LP CMOS 65 nm technology node. The flow anticipates 200 Mrad of ionizing radiation to select gates, and reports a total area of 3.6 mm^2 and consumes 95 mW of power. The simulated energy consumption per inference is 2.4 nJ. This is the first radiation tolerant on-detector ASIC implementation of a neural network that has been designed for particle physics applications.




Abstract:Accessible machine learning algorithms, software, and diagnostic tools for energy-efficient devices and systems are extremely valuable across a broad range of application domains. In scientific domains, real-time near-sensor processing can drastically improve experimental design and accelerate scientific discoveries. To support domain scientists, we have developed hls4ml, an open-source software-hardware codesign workflow to interpret and translate machine learning algorithms for implementation with both FPGA and ASIC technologies. We expand on previous hls4ml work by extending capabilities and techniques towards low-power implementations and increased usability: new Python APIs, quantization-aware pruning, end-to-end FPGA workflows, long pipeline kernels for low power, and new device backends include an ASIC workflow. Taken together, these and continued efforts in hls4ml will arm a new generation of domain scientists with accessible, efficient, and powerful tools for machine-learning-accelerated discovery.




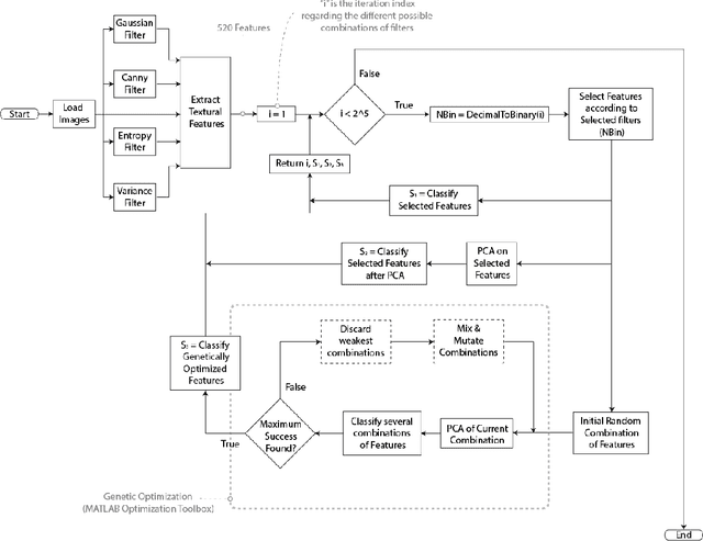
Abstract:In this work we present a method to classify a set of rock textures based on a Spectral Analysis and the extraction of the texture Features of the resulted images. Up to 520 features were tested using 4 different filters and all 31 different combinations were verified. The classification process relies on a Naive Bayes classifier. We performed two kinds of optimizations: statistical optimization with covariance-based Principal Component Analysis (PCA) and a genetic optimization, for 10,000 randomly defined samples, achieving a final maximum classification success of 91% against the original 70% success ratio (without any optimization nor filters used). After the optimization 9 types of features emerged as most relevant.