Abstract:The rash development of knowledge graph research has brought big driving force to its application in many areas, including the medicine and healthcare domain. However, we have found that the application of some major information processing techniques on knowledge graph still lags behind. This defect includes the failure to make sufficient use of advanced logic reasoning, advanced artificial intelligence techniques, special-purpose programming languages, modern probabilistic and statistic theories et al. on knowledge graphs development and application. In particular, the multiple knowledge graphs cooperation and competition techniques have not got enough attention from researchers. This paper develops a systematic theory, technique and application of the concept 'knowledge graph network' and its application in medical and healthcare domain. Our research covers its definition, development, reasoning, computing and application under different conditions such as unsharp, uncertain, multi-modal, vectorized, distributed, federated. Almost in each case we provide (real data) examples and experiment results. Finally, a conclusion of innovation is provided.
Abstract:Geometric Representation Learning (GRL) aims to approximate the non-Euclidean topology of high-dimensional data through discrete graph structures, grounded in the manifold hypothesis. However, traditional static graph construction methods based on Euclidean distance often fail to capture the intrinsic curvature characteristics of the data manifold. Although Ollivier-Ricci Curvature Flow (OCF) has proven to be a powerful tool for dynamic topological optimization, its core reliance on Optimal Transport (Wasserstein distance) leads to prohibitive computational complexity, severely limiting its application in large-scale datasets and deep learning frameworks. To break this bottleneck, this paper proposes a novel geometric evolution framework: Resistance Curvature Flow (RCF). Leveraging the concept of effective resistance from circuit physics, RCF transforms expensive curvature optimization into efficient matrix operations. This approach achieves over 100x computational acceleration while maintaining geometric optimization capabilities comparable to OCF. We provide an in-depth exploration of the theoretical foundations and dynamical principles of RCF, elucidating how it guides the redistribution of edge weights via curvature gradients to eliminate topological noise and strengthen local cluster structures. Furthermore, we provide a mechanistic explanation of RCF's role in manifold enhancement and noise suppression, as well as its compatibility with deep learning models. We design a graph optimization algorithm, DGSL-RCF, based on this framework. Experimental results across deep metric learning, manifold learning, and graph structure learning demonstrate that DGSL-RCF significantly improves representation quality and downstream task performance.




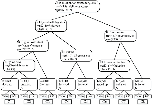
Abstract:This paper presents a new approach of automatic text summarization which combines domain oriented text analysis (DoTA) and rhetorical structure theory (RST) in a grammar form: the attributed rhetorical structure grammar (ARSG), where the non-terminal symbols are domain keywords, called domain relations, while the rhetorical relations serve as attributes. We developed machine learning algorithms for learning such a grammar from a corpus of sample domain texts, as well as parsing algorithms for the learned grammar, together with adjustable text summarization algorithms for generating domain specific summaries. Our practical experiments have shown that with support of domain knowledge the drawback of missing very large training data set can be effectively compensated. We have also shown that the knowledge based approach may be made more powerful by introducing grammar parsing and RST as inference engine. For checking the feasibility of model transfer, we introduced a technique for mapping a grammar from one domain to others with acceptable cost. We have also made a comprehensive comparison of our approach with some others.