
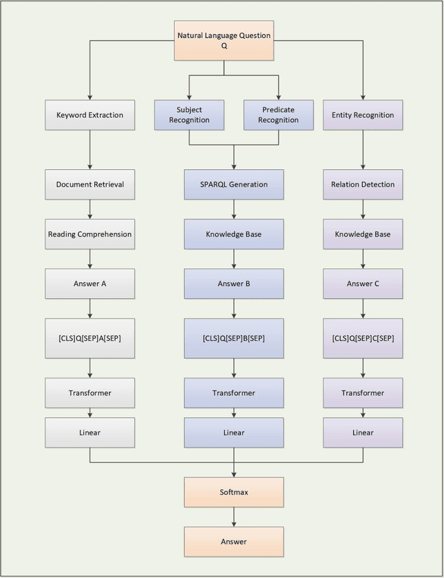
Search engines based on keyword retrieval can no longer adapt to the way of information acquisition in the era of intelligent Internet of Things due to the return of keyword related Internet pages. How to quickly, accurately and effectively obtain the information needed by users from massive Internet data has become one of the key issues urgently needed to be solved. We propose an intelligent question-answering system based on structured KB and unstructured data, called OpenQA, in which users can give query questions and the model can quickly give accurate answers back to users. We integrate KBQA structured question answering based on semantic parsing and deep representation learning, and two-stage unstructured question answering based on retrieval and neural machine reading comprehension into OpenQA, and return the final answer with the highest probability through the Transformer answer selection module in OpenQA. We carry out preliminary experiments on our constructed dataset, and the experimental results prove the effectiveness of the proposed intelligent question answering system. At the same time, the core technology of each module of OpenQA platform is still in the forefront of academic hot spots, and the theoretical essence and enrichment of OpenQA will be further explored based on these academic hot spots.