Abstract:Sleep foundation models have recently demonstrated strong performance on in-domain polysomnography tasks, including sleep staging, apnea detection, and disease risk prediction. In this work, we investigate whether sleep biosignals can serve as an effective pretraining distribution for learning representations that transfer beyond sleep to adjacent domains. Following sleep foundation models, we perform sleep-only multimodal contrastive pretraining (with a leave-one-out objective) and evaluate transfer to non-sleep EEG and ECG, two well-benchmarked biosignal modalities with heterogeneous datasets and clinically meaningful downstream tasks. Across eight downstream tasks spanning multiple EEG and ECG datasets, sleep pretraining consistently improves performance relative to training from scratch. Moreover, on several tasks, we achieve performance competitive with or surpassing prior specialized state-of-the-art and foundation models.




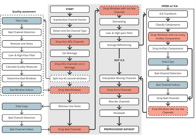
Abstract:Electroencephalography (EEG) research typically focuses on tasks with narrowly defined objectives, but recent studies are expanding into the use of unlabeled data within larger models, aiming for a broader range of applications. This addresses a critical challenge in EEG research. For example, Kostas et al. (2021) show that self-supervised learning (SSL) outperforms traditional supervised methods. Given the high noise levels in EEG data, we argue that further improvements are possible with additional preprocessing. Current preprocessing methods often fail to efficiently manage the large data volumes required for SSL, due to their lack of optimization, reliance on subjective manual corrections, and validation processes or inflexible protocols that limit SSL. We propose a Python-based EEG preprocessing pipeline optimized for self-supervised learning, designed to efficiently process large-scale data. This optimization not only stabilizes self-supervised training but also enhances performance on downstream tasks compared to training with raw data.