Abstract:Language models prompted with a user description or persona can predict a user's preferences and opinions, but existing approaches to building personas -- based solely on a user's demographic attributes and/or prior judgments -- fail to capture the underlying reasoning behind said user judgments. We introduce PB&J (Psychology of Behavior and Judgments), a framework that improves LLM personas by incorporating rationales of why a user might make specific judgments. These rationales are LLM-generated, and aim to reason about a user's behavior on the basis of their experiences, personality traits or beliefs. This is done using psychological scaffolds -- structured frameworks grounded in theories such as the Big 5 Personality Traits and Primal World Beliefs -- that help provide structure to the generated rationales. Experiments on public opinion and movie preference prediction tasks demonstrate that LLM personas augmented with PB&J rationales consistently outperform methods using only a user's demographics and/or judgments. Additionally, LLM personas constructed using scaffolds describing user beliefs perform competitively with those using human-written rationales.




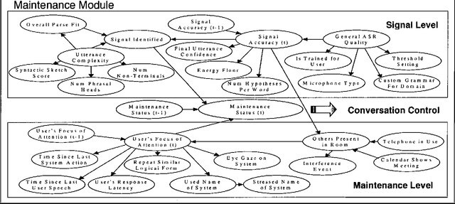
Abstract:Conversations abound with uncetainties of various kinds. Treating conversation as inference and decision making under uncertainty, we propose a task independent, multimodal architecture for supporting robust continuous spoken dialog called Quartet. We introduce four interdependent levels of analysis, and describe representations, inference procedures, and decision strategies for managing uncertainties within and between the levels. We highlight the approach by reviewing interactions between a user and two spoken dialog systems developed using the Quartet architecture: Prsenter, a prototype system for navigating Microsoft PowerPoint presentations, and the Bayesian Receptionist, a prototype system for dealing with tasks typically handled by front desk receptionists at the Microsoft corporate campus.