Abstract:Vision-language models (VLMs) have advanced rapidly, yet they still struggle with basic spatial reasoning. Despite strong performance on general benchmarks, modern VLMs remain brittle at understanding 2D spatial relationships such as relative position, layout, and counting. We argue that this failure is not merely a data problem, but is closely tied to dominant design choices in current VLM pipelines: reliance on CLIP-style image encoders and the flattening of images into 1D token sequences with 1D positional encoding. We present a controlled diagnostic study within the LLaVA framework to isolate how these choices affect spatial grounding. We evaluate frontier models and LLaVA variants on a suite of spatial benchmarks, comparing CLIP-based encoders against alternatives trained with denser or generative objectives, as well as variants augmented with 2D positional encoding. Our results show consistent spatial performance gaps across models, and indicate that encoder objectives and positional structure shape spatial behavior, but do not fully resolve it.
Abstract:Vision-language models (VLMs) have advanced rapidly, but their ability to capture spatial relationships remains a blindspot. Current VLMs are typically built with contrastive language-image pretraining (CLIP) style image encoders. The training recipe often flattens images into 1D patch sequences, discarding the 2D structure necessary for spatial reasoning. We argue that this lack of spatial awareness is a missing dimension in VLM design and a bottleneck for applications requiring spatial grounding, such as robotics and embodied AI. To address this, we investigate (i) image encoders trained with alternative objectives and (ii) 2D positional encodings. Our experiments show that these architectural choices can lead to improved spatial reasoning on several benchmarks.




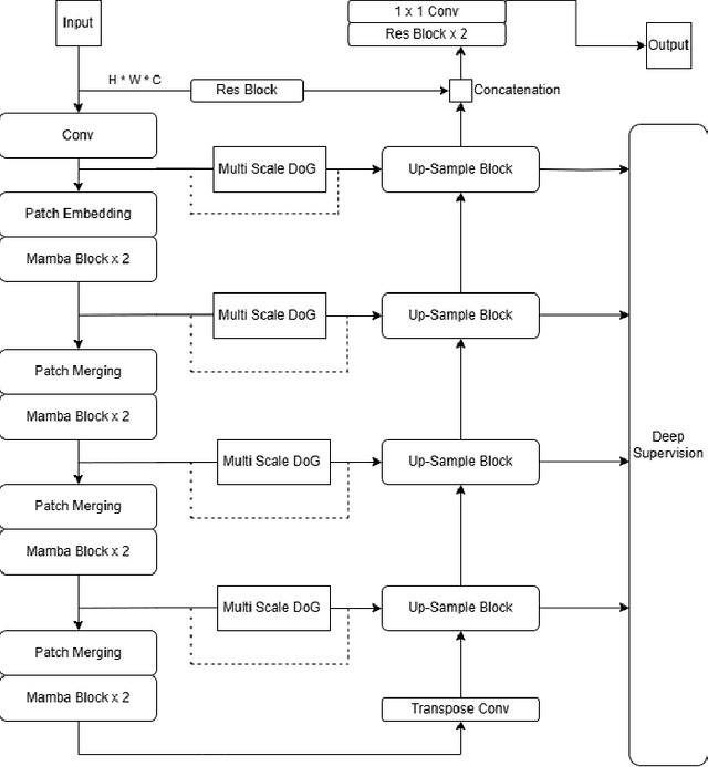
Abstract:Enhancing and preserving the readability of document images, particularly historical ones, is crucial for effective document image analysis. Numerous models have been proposed for this task, including convolutional-based, transformer-based, and hybrid convolutional-transformer architectures. While hybrid models address the limitations of purely convolutional or transformer-based methods, they often suffer from issues like quadratic time complexity. In this work, we propose a Mamba-based architecture for document binarisation, which efficiently handles long sequences by scaling linearly and optimizing memory usage. Additionally, we introduce novel modifications to the skip connections by incorporating Difference of Gaussians (DoG) features, inspired by conventional signal processing techniques. These multiscale high-frequency features enable the model to produce high-quality, detailed outputs.