



Abstract:We introduce the Scratchpad Mechanism, a novel addition to the sequence-to-sequence (seq2seq) neural network architecture and demonstrate its effectiveness in improving the overall fluency of seq2seq models for natural language generation tasks. By enabling the decoder at each time step to write to all of the encoder output layers, Scratchpad can employ the encoder as a "scratchpad" memory to keep track of what has been generated so far and thereby guide future generation. We evaluate Scratchpad in the context of three well-studied natural language generation tasks --- Machine Translation, Question Generation, and Text Summarization --- and obtain state-of-the-art or comparable performance on standard datasets for each task. Qualitative assessments in the form of human judgements (question generation), attention visualization (MT), and sample output (summarization) provide further evidence of the ability of Scratchpad to generate fluent and expressive output.




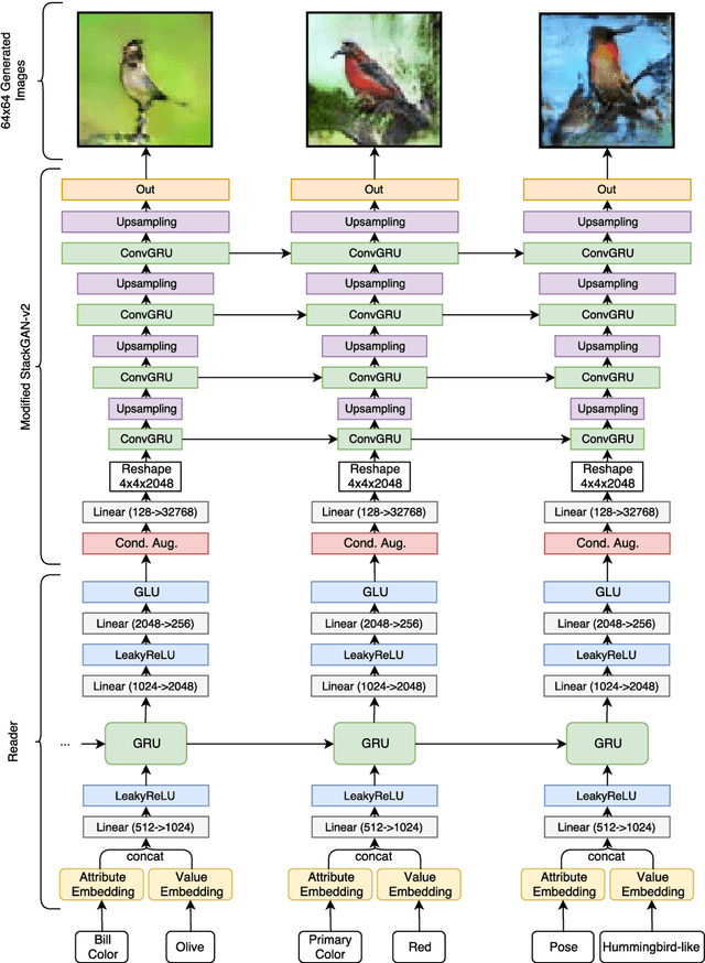
Abstract:In this work we combine two research threads from Vision/ Graphics and Natural Language Processing to formulate an image generation task conditioned on attributes in a multi-turn setting. By multiturn, we mean the image is generated in a series of steps of user-specified conditioning information. Our proposed approach is practically useful and offers insights into neural interpretability. We introduce a framework that includes a novel training algorithm as well as model improvements built for the multi-turn setting. We demonstrate that this framework generates a sequence of images that match the given conditioning information and that this task is useful for more detailed benchmarking and analysis of conditional image generation methods.