Abstract:Reference models in form of best practices are an essential element to ensured knowledge as design for reuse. Popular modeling approaches do not offer mechanisms to embed reference models in a supporting way, let alone a repository of it. Therefore, it is hardly possible to profit from this expertise. The problem is that the reference models are not described formally enough to be helpful in developing solutions. Consequently, the challenge is about the process, how a user can be supported in designing dedicated solutions assisted by reference models. In this paper, we present a generic approach for the formal description of reference models using semantic technologies and their application. Our modeling assistant allows the construction of solution models using different techniques based on reference building blocks. This environment enables the subsequent verification of the developed designs against the reference models for conformity. Therefore, our reference modeling assistant highlights the interdependency. The application of these techniques contributes to the formalization of requirements and finally to quality assurance in context of maturity model. It is possible to use multiple reference models in context of system of system designs. The approach is evaluated in industrial area and it can be integrated into different modeling landscapes.
Abstract:Software bots have attracted increasing interest and popularity in both research and society. Their contributions span automation, digital twins, game characters with conscious-like behavior, and social media. However, there is still a lack of intelligent bots that can adapt to web environments' variability and dynamic nature. Unlike human users, they have difficulty understanding and exploiting the affordances across multiple virtual environments. Despite the hype, bots with human user-like cognition do not currently exist. Chatbots, for instance, lack situational awareness on the digital platforms where they operate, preventing them from enacting meaningful and autonomous intelligent behavior similar to human users. In this survey, we aim to explore the role of cognitive architectures in supporting efforts towards engineering software bots with advanced general intelligence. We discuss how cognitive architectures can contribute to creating intelligent software bots. Furthermore, we highlight key architectural recommendations for the future development of autonomous, user-like cognitive bots.
Abstract:Software bots operating in multiple virtual digital platforms must understand the platforms' affordances and behave like human users. Platform affordances or features differ from one application platform to another or through a life cycle, requiring such bots to be adaptable. Moreover, bots in such platforms could cooperate with humans or other software agents for work or to learn specific behavior patterns. However, present-day bots, particularly chatbots, other than language processing and prediction, are far from reaching a human user's behavior level within complex business information systems. They lack the cognitive capabilities to sense and act in such virtual environments, rendering their development a challenge to artificial general intelligence research. In this study, we problematize and investigate assumptions in conceptualizing software bot architecture by directing attention to significant architectural research challenges in developing cognitive bots endowed with complex behavior for operation on information systems. As an outlook, we propose alternate architectural assumptions to consider in future bot design and bot development frameworks.




Abstract:The knowledge of the world is passed on through libraries. Accordingly, domain expertise and experiences should also be transferred within an enterprise by a knowledge base. Therefore, models are an established medium to describe good practices for complex systems, processes, and interconnections. However, there is no structured and detailed approach for a design of an enterprise model library. The objective of this work is the reference architecture of a repository for models with function of reuse. It includes the design of the data structure for filing, the processes for administration and possibilities for usage. Our approach enables consistent mapping of requirements into models via meta-data attributes. Furthermore, the adaptation of reference architectures in specific use cases as well as a reconciliation of interrelationships is enabled. A case study with industry demonstrates the practical benefits of reusing work already done. It provides an organization with systematic access to specifications, standards and guidelines. Thus, further development is accelerated and supported in a structured manner, while complexity remains controllable. The presented approach enriches various enterprise architecture frameworks. It provides benefits for development based on models.




Abstract:Models in face of increasing complexity support development of new systems and enterprises. For an efficient procedure, reference models are adapted in order to reach a solution with les overhead which covers all necessary aspects. Here, a key challenge is applying a consistent methodology for the descriptions of such reference designs. This paper presents a holistic approach to describe reference models across different views and levels. Modeling stretches from the requirements and capabilities over their subdivision to services and components up to the realization in processes and data structures. Benefits include an end-to-end traceability of the capability coverage with performance parameters considered already at the starting point of the reference design. This enables focused development while considering design constraints and potential bottlenecks. We demonstrate the approach on the example of the development of a smart robot. Here, our methodology highly supports transferability of designs for the development of further systems.




Abstract:With increasing linkage within value chains, the IT systems of different companies are also being connected with each other. This enables the integration of services within the movement of Industry 4.0 in order to improve the quality and performance of the processes. Enterprise architecture models form the basis for this with a better buisness IT-alignment. However, the heterogeneity of the modeling frameworks and description languages makes a concatenation considerably difficult, especially differences in syntax, semantic and relations. Therefore, this paper presents a transformation engine to convert enterprise architecture models between several languages. We developed the first generic translation approach that is free of specific meta-modeling, which is flexible adaptable to arbitrary modeling languages. The transformation process is defined by various pattern matching techniques using a rule-based description language. It uses set theory and first-order logic for an intuitive description as a basis. The concept is practical evaluated using an example in the area of a large German IT-service provider. Anyhow, the approach is applicable between a wide range of enterprise architecture frameworks.


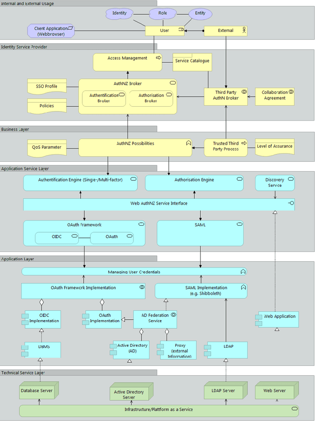
Abstract:With the pandemic of COVID-19, people around the world increasingly work from home. Each natural person typically has several digital identities with different associated information. During the last years, various identity and access management approaches have gained attraction, helping for example to access other organization's services within trust boundaries. The resulting heterogeneity creates a high complexity to differentiate between these approaches and scenarios as participating entity; combining them is even harder. Last but not least, various actors have a different understanding or perspective of the terms, like 'service', in this context. Our paper describes a reference service with standard components in generic federated identity management. This is utilized with modern Enterprise Architecture using the framework ArchiMate. The proposed universal federated identity management service model (FIMSM) is applied to describe various federated identity management scenarios in a generic service-oriented way. The presented reference design is approved in multiple aspects and is easily applicable in numerous scenarios.




Abstract:Metadata are like the steam engine of the 21st century, driving businesses and offer multiple enhancements. Nevertheless, many companies are unaware that these data can be used efficiently to improve their own operation. This is where the Enterprise Architecture Framework comes in. It empowers an organisation to get a clear view of their business, application, technical and physical layer. This modelling approach is an established method for organizations to take a deeper look into their structure and processes. The development of such models requires a great deal of effort, is carried out manually by interviewing stakeholders and requires continuous maintenance. Our new approach enables the automated mining of Enterprise Architecture models. The system uses common technologies to collect the metadata based on network traffic, log files and other information in an organisation. Based on this, the new approach generates EA models with the desired views points. Furthermore, a rule and knowledge-based reasoning is used to obtain a holistic overview. This offers a strategic decision support from business structure over process design up to planning the appropriate support technology. Therefore, it forms the base for organisations to act in an agile way. The modelling can be performed in different modelling languages, including ArchiMate and the Nato Architecture Framework (NAF). The designed approach is already evaluated on a small company with multiple services and an infrastructure with several nodes.




Abstract:The k-center problem is a fundamental problem we often face when considering complex service systems. Typical challenges include the placement of warehouses in logistics or positioning of servers for content delivery networks. We previously have proposed Dragoon as an effective algorithm to approach the k-center problem. This paper evaluates Dragoon with a focus on potential worst case behavior in comparison to other techniques. We use an evolutionary algorithm to generate instances of the k-center problem that are especially challenging for Dragoon. Ultimately, our experiments confirm the previous good results of Dragoon, however, we also can reliably find scenarios where it is clearly outperformed by other approaches.




Abstract:Software Defined Networking is currently revolutionizing computer networking by decoupling the network control (control plane) from the forwarding functions (data plane) enabling the network control to become directly programmable and the underlying infrastructure to be abstracted for applications and network services. Next to the well-known OpenFlow protocol, the XML-based NETCONF protocol is also an important means for exchanging configuration information from a management platform and is nowadays even part of OpenFlow. In combination with NETCONF, YANG is the corresponding protocol that defines the associated data structures supporting virtually all network configuration protocols. YANG itself is a semantically rich language, which -- in order to facilitate familiarization with the relevant subject -- is often visualized to involve other experts or developers and to support them by their daily work (writing applications which make use of YANG). In order to support this process, this paper presents an novel approach to optimize and simplify YANG data models to assist further discussions with the management and implementations (especially of interfaces) to reduce complexity. Therefore, we have defined a bidirectional mapping of YANG to UML and developed a tool that renders the created UML diagrams. This combines the benefits to use the formal language YANG with automatically maintained UML diagrams to involve other experts or developers, closing the gap between technically improved data models and their human readability.