



Abstract:Electronic theses and dissertations (ETDs) have been proposed, advocated, and generated for more than 25 years. Although ETDs are hosted by commercial or institutional digital library repositories, they are still an understudied type of scholarly big data, partially because they are usually longer than conference proceedings and journals. Segmenting ETDs will allow researchers to study sectional content. Readers can navigate to particular pages of interest, discover, and explore the content buried in these long documents. Most existing frameworks on document page classification are designed for classifying general documents and perform poorly on ETDs. In this paper, we propose ETDPC. Its backbone is a two-stream multimodal model with a cross-attention network to classify ETD pages into 13 categories. To overcome the challenge of imbalanced labeled samples, we augmented data for minority categories and employed a hierarchical classifier. ETDPC outperforms the state-of-the-art models in all categories, achieving an F1 of 0.84 -- 0.96 for 9 out of 13 categories. We also demonstrated its data efficiency. The code and data can be found on GitHub (https://github.com/lamps-lab/ETDMiner/tree/master/etd_segmentation).




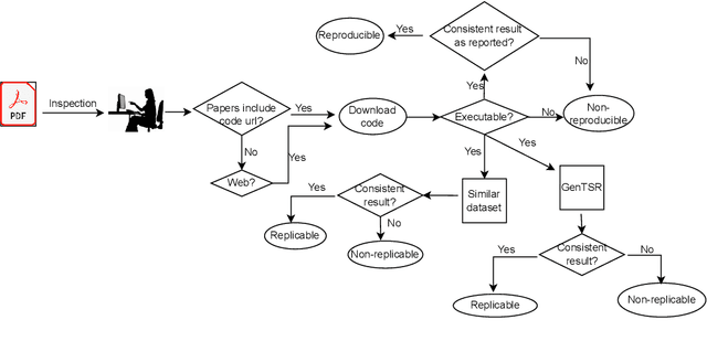
Abstract:Concerns about reproducibility in artificial intelligence (AI) have emerged, as researchers have reported unsuccessful attempts to directly reproduce published findings in the field. Replicability, the ability to affirm a finding using the same procedures on new data, has not been well studied. In this paper, we examine both reproducibility and replicability of a corpus of 16 papers on table structure recognition (TSR), an AI task aimed at identifying cell locations of tables in digital documents. We attempt to reproduce published results using codes and datasets provided by the original authors. We then examine replicability using a dataset similar to the original as well as a new dataset, GenTSR, consisting of 386 annotated tables extracted from scientific papers. Out of 16 papers studied, we reproduce results consistent with the original in only four. Two of the four papers are identified as replicable using the similar dataset under certain IoU values. No paper is identified as replicable using the new dataset. We offer observations on the causes of irreproducibility and irreplicability. All code and data are available on Codeocean at https://codeocean.com/capsule/6680116/tree.




Abstract:Metadata quality is crucial for digital objects to be discovered through digital library interfaces. However, due to various reasons, the metadata of digital objects often exhibits incomplete, inconsistent, and incorrect values. We investigate methods to automatically detect, correct, and canonicalize scholarly metadata, using seven key fields of electronic theses and dissertations (ETDs) as a case study. We propose MetaEnhance, a framework that utilizes state-of-the-art artificial intelligence methods to improve the quality of these fields. To evaluate MetaEnhance, we compiled a metadata quality evaluation benchmark containing 500 ETDs, by combining subsets sampled using multiple criteria. We tested MetaEnhance on this benchmark and found that the proposed methods achieved nearly perfect F1-scores in detecting errors and F1-scores in correcting errors ranging from 0.85 to 1.00 for five of seven fields.




Abstract:Electronic Theses and Dissertations (ETDs) contain domain knowledge that can be used for many digital library tasks, such as analyzing citation networks and predicting research trends. Automatic metadata extraction is important to build scalable digital library search engines. Most existing methods are designed for born-digital documents, so they often fail to extract metadata from scanned documents such as for ETDs. Traditional sequence tagging methods mainly rely on text-based features. In this paper, we propose a conditional random field (CRF) model that combines text-based and visual features. To verify the robustness of our model, we extended an existing corpus and created a new ground truth corpus consisting of 500 ETD cover pages with human validated metadata. Our experiments show that CRF with visual features outperformed both a heuristic and a CRF model with only text-based features. The proposed model achieved 81.3%-96% F1 measure on seven metadata fields. The data and source code are publicly available on Google Drive (https://tinyurl.com/y8kxzwrp) and a GitHub repository (https://github.com/lamps-lab/ETDMiner/tree/master/etd_crf), respectively.