



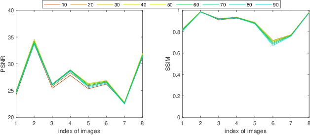
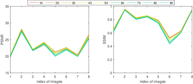
Abstract:The use of quaternions as a novel tool for color image representation has yielded impressive results in color image processing. By considering the color image as a unified entity rather than separate color space components, quaternions can effectively exploit the strong correlation among the RGB channels, leading to enhanced performance. Especially, color image inpainting tasks are highly beneficial from the application of quaternion matrix completion techniques, in recent years. However, existing quaternion matrix completion methods suffer from two major drawbacks. First, it can be difficult to choose a regularizer that captures the common characteristics of natural images, and sometimes the regularizer that is chosen based on empirical evidence may not be the optimal or efficient option. Second, the optimization process of quaternion matrix completion models is quite challenging because of the non-commutativity of quaternion multiplication. To address the two drawbacks of the existing quaternion matrix completion approaches mentioned above, this paper tends to use an untrained quaternion convolutional neural network (QCNN) to directly generate the completed quaternion matrix. This approach replaces the explicit regularization term in the quaternion matrix completion model with an implicit prior that is learned by the QCNN. Extensive quantitative and qualitative evaluations demonstrate the superiority of the proposed method for color image inpainting compared with some existing quaternion-based and tensor-based methods.




Abstract:A novel low-rank completion algorithm based on the quaternion tensor is proposed in this paper. This approach uses the TQt-rank of quaternion tensor to maintain the structure of RGB channels throughout the entire process. In more detail, the pixels in each frame are encoded on three imaginary parts of a quaternion as an element in a quaternion matrix. Each quaternion matrix is then stacked into a quaternion tensor. A logarithmic function and truncated nuclear norm are employed to characterize the rank of the quaternion tensor in order to promote the low rankness of the tensor. Moreover, by introducing a newly defined quaternion tensor discrete cosine transform-based (QTDCT) regularization to the low-rank approximation framework, the optimized recovery results can be obtained in the local details of color videos. In particular, the sparsity of the quaternion tensor is reasonably characterized by l1 norm in the QDCT domain. This strategy is optimized via the two-step alternating direction method of multipliers (ADMM) framework. Numerical experimental results for recovering color videos show the obvious advantage of the proposed method over other potential competing approaches.




Abstract:Matrix completion is one of the most challenging problems in computer vision. Recently, quaternion representations of color images have achieved competitive performance in many fields. Because it treats the color image as a whole, the coupling information between the three channels of the color image is better utilized. Due to this, low-rank quaternion matrix completion (LRQMC) algorithms have gained considerable attention from researchers. In contrast to the traditional quaternion matrix completion algorithms based on quaternion singular value decomposition (QSVD), we propose a novel method based on quaternion Qatar Riyal decomposition (QQR). In the first part of the paper, a novel method for calculating an approximate QSVD based on iterative QQR is proposed (CQSVD-QQR), whose computational complexity is lower than that of QSVD. The largest $r \ (r>0)$ singular values of a given quaternion matrix can be computed by using CQSVD-QQR. Then, we propose a new quaternion matrix completion method based on CQSVD-QQR which combines low-rank and sparse priors of color images. Experimental results on color images and color medical images demonstrate that our model outperforms those state-of-the-art methods.




Abstract:The tensor train rank (TT-rank) has achieved promising results in tensor completion due to its ability to capture the global low-rankness of higher-order (>3) tensors. On the other hand, recently, quaternions have proven to be a very suitable framework for encoding color pixels, and have obtained outstanding performance in various color image processing tasks. In this paper, the quaternion tensor train (QTT) decomposition is presented, and based on that the quaternion TT-rank (QTT-rank) is naturally defined, which are the generalizations of their counterparts in the real number field. In addition, to utilize the local sparse prior of the quaternion tensor, a general and flexible transform framework is defined. Combining both the global low-rank and local sparse priors of the quaternion tensor, we propose a novel quaternion tensor completion model, i.e., QTT-rank minimization with sparse regularization in a transformed domain. Specifically, we use the quaternion weighted nuclear norm (QWNN) of mode-n canonical unfolding quaternion matrices to characterize the global low-QTT-rankness, and the l1-norm of the quaternion tensor in a transformed domain to characterize the local sparse property. Moreover, to enable the QTT-rank minimization to handle color images and better handle color videos, we generalize KA, a tensor augmentation method, to quaternion tensors and define quaternion KA (QKA), which is a helpful pretreatment step for QTT-rank based optimization problems. The numerical experiments on color images and color videos inpainting tasks indicate the advantages of the proposed method over the state-of-the-art ones.




Abstract:This paper addresses the color image completion problem in accordance with low-rank quatenrion matrix optimization that is characterized by sparse regularization in a transformed domain. This research was inspired by an appreciation of the fact that different signal types, including audio formats and images, possess structures that are inherently sparse in respect of their respective bases. Since color images can be processed as a whole in the quaternion domain, we depicted the sparsity of the color image in the quaternion discrete cosine transform (QDCT) domain. In addition, the representation of a low-rank structure that is intrinsic to the color image is a vital issue in the quaternion matrix completion problem. To achieve a more superior low-rank approximation, the quatenrion-based truncated nuclear norm (QTNN) is employed in the proposed model. Moreover, this model is facilitated by a competent alternating direction method of multipliers (ADMM) based on the algorithm. Extensive experimental results demonstrate that the proposed method can yield vastly superior completion performance in comparison with the state-of-the-art low-rank matrix/quaternion matrix approximation methods tested on color image recovery.




Abstract:In color image processing, image completion aims to restore missing entries from the incomplete observation image. Recently, great progress has been made in achieving completion by approximately solving the rank minimization problem. In this paper, we utilize a novel quaternion matrix logarithmic norm to approximate rank under the quaternion matrix framework. From one side, unlike the traditional matrix completion method that handles RGB channels separately, the quaternion-based method is able to avoid destroying the structure of images via putting the color image in a pure quaternion matrix. From the other side, the logarithmic norm induces a more accurate rank surrogate. Based on the logarithmic norm, we take advantage of not only truncated technique but also factorization strategy to achieve image restoration. Both strategies are optimized based on the alternating minimization framework. The experimental results demonstrate that the use of logarithmic surrogates in the quaternion domain is more superior in solving the problem of color images completion.




Abstract:In recent years, quaternion matrix completion (QMC) based on low-rank regularization has been gradually used in image de-noising and de-blurring.Unlike low-rank matrix completion (LRMC) which handles RGB images by recovering each color channel separately, the QMC models utilize the connection of three channels by processing them as a whole. Most of the existing quaternion-based methods formulate low-rank QMC (LRQMC) as a quaternion nuclear norm (a convex relaxation of the rank) minimization problem.The main limitation of these approaches is that the singular values being minimized simultaneously so that the low-rank property could not be approximated well and efficiently. To achieve a more accurate low-rank approximation, the matrix-based truncated nuclear norm has been proposed and also been proved to have the superiority. In this paper, we introduce a quaternion truncated nuclear norm (QTNN) for LRQMC and utilize the alternating direction method of multipliers (ADMM) to get the optimization.We further propose weights to the residual error quaternion matrix during the update process for accelerating the convergence of the QTNN method with admissible performance. The weighted method utilizes a concise gradient descent strategy which has a theoretical guarantee in optimization. The effectiveness of our method is illustrated by experiments on real visual datasets.