



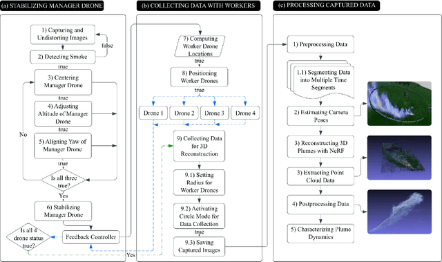
Abstract:This study presents an advanced multi-view drone swarm imaging system for the three-dimensional characterization of smoke plume dispersion dynamics. The system comprises a manager drone and four worker drones, each equipped with high-resolution cameras and precise GPS modules. The manager drone uses image feedback to autonomously detect and position itself above the plume, then commands the worker drones to orbit the area in a synchronized circular flight pattern, capturing multi-angle images. The camera poses of these images are first estimated, then the images are grouped in batches and processed using Neural Radiance Fields (NeRF) to generate high-resolution 3D reconstructions of plume dynamics over time. Field tests demonstrated the ability of the system to capture critical plume characteristics including volume dynamics, wind-driven directional shifts, and lofting behavior at a temporal resolution of about 1 s. The 3D reconstructions generated by this system provide unique field data for enhancing the predictive models of smoke plume dispersion and fire spread. Broadly, the drone swarm system offers a versatile platform for high resolution measurements of pollutant emissions and transport in wildfires, volcanic eruptions, prescribed burns, and industrial processes, ultimately supporting more effective fire control decisions and mitigating wildfire risks.
Abstract:This paper presents a novel autonomous drone-based smoke plume tracking system capable of navigating and tracking plumes in highly unsteady atmospheric conditions. The system integrates advanced hardware and software and a comprehensive simulation environment to ensure robust performance in controlled and real-world settings. The quadrotor, equipped with a high-resolution imaging system and an advanced onboard computing unit, performs precise maneuvers while accurately detecting and tracking dynamic smoke plumes under fluctuating conditions. Our software implements a two-phase flight operation, i.e., descending into the smoke plume upon detection and continuously monitoring the smoke movement during in-plume tracking. Leveraging Proportional Integral-Derivative (PID) control and a Proximal Policy Optimization based Deep Reinforcement Learning (DRL) controller enables adaptation to plume dynamics. Unreal Engine simulation evaluates performance under various smoke-wind scenarios, from steady flow to complex, unsteady fluctuations, showing that while the PID controller performs adequately in simpler scenarios, the DRL-based controller excels in more challenging environments. Field tests corroborate these findings. This system opens new possibilities for drone-based monitoring in areas like wildfire management and air quality assessment. The successful integration of DRL for real-time decision-making advances autonomous drone control for dynamic environments.




Abstract:We developed a digital inline holography (DIH) system integrated with deep learning algorithms for real-time detection of particulate matter (PM) and bacterial contamination in peritoneal dialysis (PD) fluids. The system comprises a microfluidic sample delivery module and a DIH imaging module that captures holograms using a pulsed laser and a digital camera with a 40x objective. Our data processing pipeline enhances holograms, reconstructs images, and employs a YOLOv8n-based deep learning model for particle identification and classification, trained on labeled holograms of generic PD particles, Escherichia coli (E. coli), and Pseudomonas aeruginosa (P. aeruginosa). The system effectively detected and classified generic particles in sterile PD fluids, revealing diverse morphologies predominantly sized 1-5 um with an average concentration of 61 particles per microliter. In PD fluid samples spiked with high concentrations of E. coli and P. aeruginosa, our system achieved high sensitivity in detecting and classifying these bacteria at clinically relevant low false positive rates. Further validation against standard colony-forming unit (CFU) methods using PD fluid spiked with bacterial concentrations from approximately 100 to 10,000 bacteria per milliliter demonstrated a clear one-to-one correspondence between our measurements and CFU counts. Our DIH system provides a rapid, accurate alternative to traditional culture-based methods for assessing bacterial contamination in PD fluids. By enabling real-time sterility monitoring, it can significantly improve patient outcomes in PD treatment, facilitate point-of-care fluid production, reduce logistical challenges, and be extended to quality control in pharmaceutical production.
Abstract:Obtaining in situ measurements of biological microparticles is crucial for both scientific research and numerous industrial applications (e.g., early detection of harmful algal blooms, monitoring yeast during fermentation). However, existing methods are limited to offer timely diagnostics of these particles with sufficient accuracy and information. Here, we introduce a novel method for real-time, in situ analysis using machine learning assisted digital inline holography (DIH). Our machine learning model uses a customized YOLO v5 architecture specialized for the detection and classification of small biological particles. We demonstrate the effectiveness of our method in the analysis of 10 plankton species with equivalent high accuracy and significantly reduced processing time compared to previous methods. We also applied our method to differentiate yeast cells under four metabolic states and from two strains. Our results show that the proposed method can accurately detect and differentiate cellular and subcellular features related to metabolic states and strains. This study demonstrates the potential of machine learning driven DIH approach as a sensitive and versatile diagnostic tool for real-time, in situ analysis of both biotic and abiotic particles. This method can be readily deployed in a distributive manner for scientific research and manufacturing on an industrial scale.




Abstract:In recent years, wind turbine yaw misalignment that tends to degrade the turbine power production and impact the blade fatigue loads raises more attention along with the rapid development of large-scale wind turbines. The state-of-the-art correction methods require additional instruments such as LiDAR to provide the ground truths and are not suitable for long-term operation and large-scale implementation due to the high costs. In the present study, we propose a framework that enables the effective and efficient detection and correction of static and dynamic yaw errors by using only turbine SCADA data, suitable for a low-cost regular inspection for large-scale wind farms in onshore, coastal, and offshore sites. This framework includes a short-period data collection of the turbine operating under multiple static yaw errors, a data mining correction for the static yaw error, and ultra-short-term dynamic yaw error forecasts with machine learning algorithms. Three regression algorithms, i.e., linear, support vector machine, and random forest, and a hybrid model based on the average prediction of the three, have been tested for dynamic yaw error prediction and compared using the field measurement data from a 2.5 MW turbine. For the data collected in the present study, the hybrid method shows the best performance and can reduce total yaw error by up to 85% (on average of 71%) compared to the cases without static and dynamic yaw error corrections. In addition, we have tested the transferability of the proposed method in the application of detecting other static and dynamic yaw errors.




Abstract:Microscopic analysis of micro particles in situ in diverse water environments is necessary for monitoring water quality and localizing contamination sources. Conventional sensors such as optical microscopes and fluorometers often require complex sample preparation, are restricted to small sample volumes, and are unable to simultaneously capture all pertinent details of a sample such as particle size, shape, concentration, and three dimensional motion. In this article we propose a novel and cost-effective robotic system for mobile microscopic analysis of particles in situ at various depths which are fully controlled by the robot system itself. A miniature underwater digital in-line holographic microscope (DIHM) performs high resolution imaging of microparticles (e.g., algae cells, plastic debris, sediments) while movement allows measurement of particle distributions covering a large area of water. The main contribution of this work is the creation of a low-cost, comprehensive, and small underwater robotic holographic microscope that can assist in a variety of tasks in environmental monitoring and overall assessment of water quality such as contaminant detection and localization. The resulting system provides some unique capabilities such as expanded and systematic coverage of large bodies of water at a low cost. Several challenges such as the trade-off between image quality and cost are addressed to satisfy the aforementioned goals.