



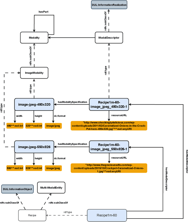
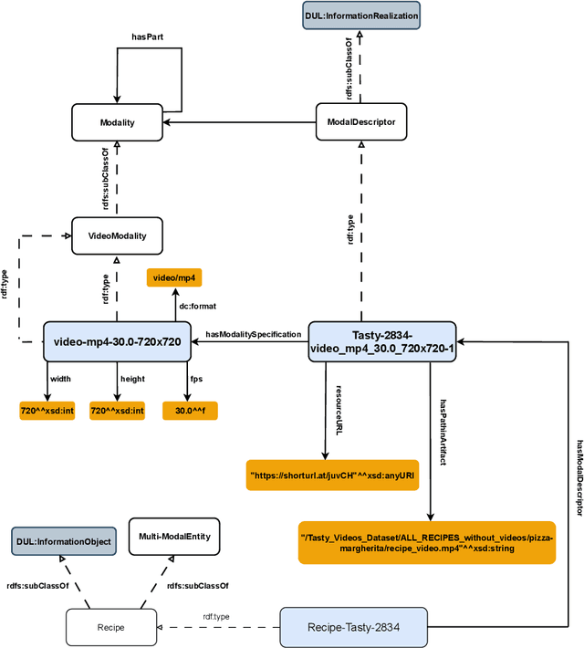
Abstract:The ability to reason with and integrate different sensory inputs is the foundation underpinning human intelligence and it is the reason for the growing interest in modelling multi-modal information within Knowledge Graphs. Multi-Modal Knowledge Graphs extend traditional Knowledge Graphs by associating an entity with its possible modal representations, including text, images, audio, and videos, all of which are used to convey the semantics of the entity. Despite the increasing attention that Multi-Modal Knowledge Graphs have received, there is a lack of consensus about the definitions and modelling of modalities, whose definition is often determined by application domains. In this paper, we propose a novel ontology design pattern that captures the separation of concerns between an entity (and the information it conveys), whose semantics can have different manifestations across different media, and its realisation in terms of a physical information entity. By introducing this abstract model, we aim to facilitate the harmonisation and integration of different existing multi-modal ontologies which is crucial for many intelligent applications across different domains spanning from medicine to digital humanities.
Abstract:In this paper, we introduce Interval Real Logic (IRL), a two-sorted logic that interprets knowledge such as sequential properties (traces) and event properties using sequences of real-featured data. We interpret connectives using fuzzy logic, event durations using trapezoidal fuzzy intervals, and fuzzy temporal relations using relationships between the intervals' areas. We propose Interval Logic Tensor Networks (ILTN), a neuro-symbolic system that learns by propagating gradients through IRL. In order to support effective learning, ILTN defines smoothened versions of the fuzzy intervals and temporal relations of IRL using softplus activations. We show that ILTN can successfully leverage knowledge expressed in IRL in synthetic tasks that require reasoning about events to predict their fuzzy durations. Our results show that the system is capable of making events compliant with background temporal knowledge.