



Abstract:Recommender systems have been widely used in different application domains including energy-preservation, e-commerce, healthcare, social media, etc. Such applications require the analysis and mining of massive amounts of various types of user data, including demographics, preferences, social interactions, etc. in order to develop accurate and precise recommender systems. Such datasets often include sensitive information, yet most recommender systems are focusing on the models' accuracy and ignore issues related to security and the users' privacy. Despite the efforts to overcome these problems using different risk reduction techniques, none of them has been completely successful in ensuring cryptographic security and protection of the users' private information. To bridge this gap, the blockchain technology is presented as a promising strategy to promote security and privacy preservation in recommender systems, not only because of its security and privacy salient features, but also due to its resilience, adaptability, fault tolerance and trust characteristics. This paper presents a holistic review of blockchain-based recommender systems covering challenges, open issues and solutions. Accordingly, a well-designed taxonomy is introduced to describe the security and privacy challenges, overview existing frameworks and discuss their applications and benefits when using blockchain before indicating opportunities for future research.




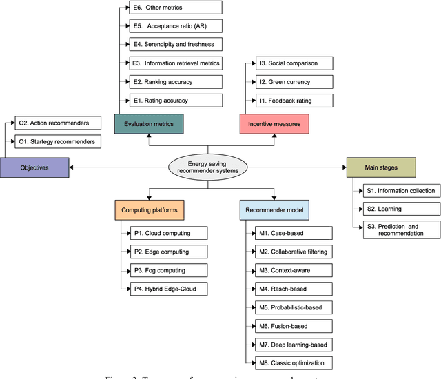
Abstract:Recommender systems have significantly developed in recent years in parallel with the witnessed advancements in both internet of things (IoT) and artificial intelligence (AI) technologies. Accordingly, as a consequence of IoT and AI, multiple forms of data are incorporated in these systems, e.g. social, implicit, local and personal information, which can help in improving recommender systems' performance and widen their applicability to traverse different disciplines. On the other side, energy efficiency in the building sector is becoming a hot research topic, in which recommender systems play a major role by promoting energy saving behavior and reducing carbon emissions. However, the deployment of the recommendation frameworks in buildings still needs more investigations to identify the current challenges and issues, where their solutions are the keys to enable the pervasiveness of research findings, and therefore, ensure a large-scale adoption of this technology. Accordingly, this paper presents, to the best of the authors' knowledge, the first timely and comprehensive reference for energy-efficiency recommendation systems through (i) surveying existing recommender systems for energy saving in buildings; (ii) discussing their evolution; (iii) providing an original taxonomy of these systems based on specified criteria, including the nature of the recommender engine, its objective, computing platforms, evaluation metrics and incentive measures; and (iv) conducting an in-depth, critical analysis to identify their limitations and unsolved issues. The derived challenges and areas of future implementation could effectively guide the energy research community to improve the energy-efficiency in buildings and reduce the cost of developed recommender systems-based solutions.




Abstract:The recent advances in artificial intelligence namely in machine learning and deep learning, have boosted the performance of intelligent systems in several ways. This gave rise to human expectations, but also created the need for a deeper understanding of how intelligent systems think and decide. The concept of explainability appeared, in the extent of explaining the internal system mechanics in human terms. Recommendation systems are intelligent systems that support human decision making, and as such, they have to be explainable in order to increase user trust and improve the acceptance of recommendations. In this work, we focus on a context-aware recommendation system for energy efficiency and develop a mechanism for explainable and persuasive recommendations, which are personalized to user preferences and habits. The persuasive facts either emphasize on the economical saving prospects (Econ) or on a positive ecological impact (Eco) and explanations provide the reason for recommending an energy saving action. Based on a study conducted using a Telegram bot, different scenarios have been validated with actual data and human feedback. Current results show a total increase of 19\% on the recommendation acceptance ratio when both economical and ecological persuasive facts are employed. This revolutionary approach on recommendation systems, demonstrates how intelligent recommendations can effectively encourage energy saving behavior.