



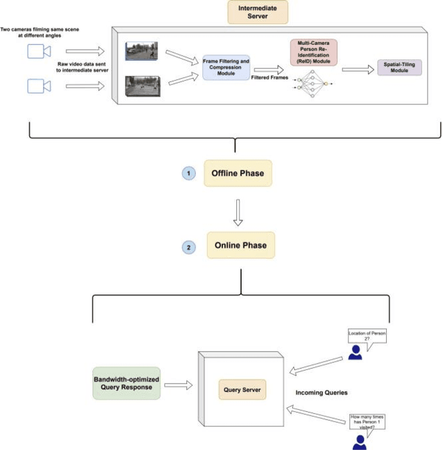
Abstract:We propose an efficient cross-cameras surveillance system called,STAC, that leverages spatio-temporal associations between multiple cameras to provide real-time analytics and inference under constrained network environments. STAC is built using the proposed omni-scale feature learning people reidentification (reid) algorithm that allows accurate detection, tracking and re-identification of people across cameras using the spatio-temporal characteristics of video frames. We integrate STAC with frame filtering and state-of-the-art compression for streaming technique (that is, ffmpeg libx264 codec) to remove redundant information from cross-camera frames. This helps in optimizing the cost of video transmission as well as compute/processing, while maintaining high accuracy for real-time query inference. The introduction of AICity Challenge 2023 Data [1] by NVIDIA has allowed exploration of systems utilizing multi-camera people tracking algorithms. We evaluate the performance of STAC using this dataset to measure the accuracy metrics and inference rate for reid. Additionally, we quantify the reduction in video streams achieved through frame filtering and compression using FFmpeg compared to the raw camera streams. For completeness, we make available our repository to reproduce the results, available at https://github.com/VolodymyrVakhniuk/CS444_Final_Project.




Abstract:Generative models can produce impressively realistic images. This paper demonstrates that generated images have geometric features different from those of real images. We build a set of collections of generated images, prequalified to fool simple, signal-based classifiers into believing they are real. We then show that prequalified generated images can be identified reliably by classifiers that only look at geometric properties. We use three such classifiers. All three classifiers are denied access to image pixels, and look only at derived geometric features. The first classifier looks at the perspective field of the image, the second looks at lines detected in the image, and the third looks at relations between detected objects and shadows. Our procedure detects generated images more reliably than SOTA local signal based detectors, for images from a number of distinct generators. Saliency maps suggest that the classifiers can identify geometric problems reliably. We conclude that current generators cannot reliably reproduce geometric properties of real images.