



Abstract:Minimally invasive surgeries and related applications demand surgical tool classification and segmentation at the instance level. Surgical tools are similar in appearance and are long, thin, and handled at an angle. The fine-tuning of state-of-the-art (SOTA) instance segmentation models trained on natural images for instrument segmentation has difficulty discriminating instrument classes. Our research demonstrates that while the bounding box and segmentation mask are often accurate, the classification head mis-classifies the class label of the surgical instrument. We present a new neural network framework that adds a classification module as a new stage to existing instance segmentation models. This module specializes in improving the classification of instrument masks generated by the existing model. The module comprises multi-scale mask attention, which attends to the instrument region and masks the distracting background features. We propose training our classifier module using metric learning with arc loss to handle low inter-class variance of surgical instruments. We conduct exhaustive experiments on the benchmark datasets EndoVis2017 and EndoVis2018. We demonstrate that our method outperforms all (more than 18) SOTA methods compared with, and improves the SOTA performance by at least 12 points (20%) on the EndoVis2017 benchmark challenge and generalizes effectively across the datasets.




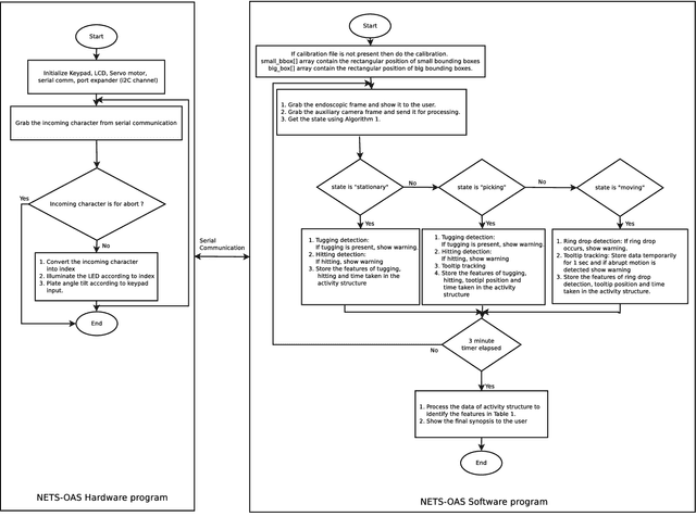
Abstract:Neuro-endoscopy is a challenging minimally invasive neurosurgery that requires surgical skills to be acquired using training methods different from the existing apprenticeship model. There are various training systems developed for imparting fundamental technical skills in laparoscopy where as limited systems for neuro-endoscopy. Neuro-Endo-Trainer was a box-trainer developed for endo-nasal transsphenoidal surgical skills training with video based offline evaluation system. The objective of the current study was to develop a modified version (Neuro-Endo-Trainer-Online Assessment System (NET-OAS)) by providing a stand-alone system with online evaluation and real-time feedback. The validation study on a group of 15 novice participants shows the improvement in the technical skills for handling the neuro-endoscope and the tool while performing pick and place activity.