Abstract:Conventional far-field multiple-input multiple-output (MIMO) channels are limited to a single spatial degree of freedom (DoF) under a line-of-sight (LoS) condition. In contrast, the radiative near field (NF) supports multiple spatial DoF, enabled by spherical wavefronts and the reduced spatial footprint at short ranges. While recent research indicates that the effective DoF (EDoF) increases in NF, experimental validation and clear identification of the transition distances remain limited. In this letter, we develop an intuitive framework for characterizing the EDoF of a ULA-based MIMO system and derive two complementary analytical expressions: a closed-form formulation that relates the EDoF to the physical transmit beamwidth and receive aperture, and a discrete formulation based on the discrete Fourier transform (DFT) domain angular decomposition of the NF spherical wavefront, which is well suited for experimental evaluation. We further introduce the effective MIMO Rayleigh distance (EMRD) and the maximum spatial multiplexing distance (MSMD), which mark the distances where the EDoF reduces to one and attains its maximum, respectively. Experimental measurements using widely spaced phased arrays closely match the theoretical EDoF trends and validate the proposed distance metrics.




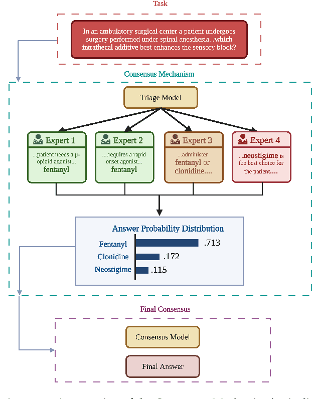
Abstract:Despite the growing clinical adoption of large language models (LLMs), current approaches heavily rely on single model architectures. To overcome risks of obsolescence and rigid dependence on single model systems, we present a novel framework, termed the Consensus Mechanism. Mimicking clinical triage and multidisciplinary clinical decision-making, the Consensus Mechanism implements an ensemble of specialized medical expert agents enabling improved clinical decision making while maintaining robust adaptability. This architecture enables the Consensus Mechanism to be optimized for cost, latency, or performance, purely based on its interior model configuration. To rigorously evaluate the Consensus Mechanism, we employed three medical evaluation benchmarks: MedMCQA, MedQA, and MedXpertQA Text, and the differential diagnosis dataset, DDX+. On MedXpertQA, the Consensus Mechanism achieved an accuracy of 61.0% compared to 53.5% and 45.9% for OpenAI's O3 and Google's Gemini 2.5 Pro. Improvement was consistent across benchmarks with an increase in accuracy on MedQA ($\Delta\mathrm{Accuracy}_{\mathrm{consensus\text{-}O3}} = 3.4\%$) and MedMCQA ($\Delta\mathrm{Accuracy}_{\mathrm{consensus\text{-}O3}} = 9.1\%$). These accuracy gains extended to differential diagnosis generation, where our system demonstrated improved recall and precision (F1$_\mathrm{consensus}$ = 0.326 vs. F1$_{\mathrm{O3\text{-}high}}$ = 0.2886) and a higher top-1 accuracy for DDX (Top1$_\mathrm{consensus}$ = 52.0% vs. Top1$_{\mathrm{O3\text{-}high}}$ = 45.2%).